Aktyw Forum

Zarejestruj się na forum.ep.com.pl i zgłoś swój akces do Aktywu Forum. Jeśli jesteś już zarejestrowany wystarczy, że się zalogujesz.

Sprawdź punkty Zarejestruj się

Przekaźnik z podtrzymaniem

skolopendra
-
-
Posty:1
Rejestracja:28 lip 2011, o 08:31
Przekaźnik z podtrzymaniem

Postautor: skolopendra » 28 lip 2011, o 08:54

Witam
Potrzebuje schemat dwóch przekaźników z podtrzymaniem ,na dwóch przyciskach monostabilnych .
Tak aby załączenie jednego powodowało zgaszenie drugiego układu a przy braku napięcia na obydwu cewkach układy były nie aktywne.

Układ potrzebuję do sterowania dwóch silniczków.

Z góry dziękuję :)

Awatar użytkownika
Piotr Witczak
-
-
Posty:7
Rejestracja:10 cze 2011, o 07:44

Re: Przekaźnik z podtrzymaniem

Postautor: Piotr Witczak » 28 lip 2011, o 10:14

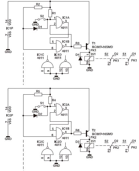
Proponuje kit AVT1518, działa dokładnie tak jak potrzebujesz :)

schemacik
schemat.JPG
avt1518

Wróć do „Elektronika - tematy dowolne”

Kto jest online

Użytkownicy przeglądający to forum: Obecnie na forum nie ma żadnego zarejestrowanego użytkownika i 40 gości