Aktyw Forum

Zarejestruj się na forum.ep.com.pl i zgłoś swój akces do Aktywu Forum. Jeśli jesteś już zarejestrowany wystarczy, że się zalogujesz.

Sprawdź punkty Zarejestruj się

zapewne banalny układ czasowy

laik_
-
-
Posty:1
Rejestracja:24 paź 2006, o 08:31
Lokalizacja:Toruń
zapewne banalny układ czasowy

Postautor: laik_ » 24 paź 2006, o 08:48

Witam forumowiczów.
O elektronice niestety nie wiem nic. Temat pewnie jest opisany w tysiącu miejsc w internecie, a nawet tego poszukać nie potrafię.
Mam wagę z cyfrowym miernikiem. Waga ma złącze RS i po naciśnięciu jednego z przycisków wysyła pomiar do komputera. Z odczytem i interpretacją nie mam problemów (gdyby ktoś miał problemy pytajcie).
Waga ta nie ma jednak funkcji ciągłego wysyłania pomiarów i trzeba za każdym razem, gdy chcę wysłać pomiar, wcisnąć przycisk SEND.
Wymyśliłem sobie, by dodać jakiś układ, który co 2-3 sekundy "zewrze styki" "przycisku wysyłania i w ten sposób nastąpi automatycznie wysyłanie aktualnego stanu wagi.
Może to istotne - zauważyłem, że bardzo krótkie wciśnięcie przycisku nic nie robi, a jak potrzymam ten przycisk ok 0,5 sekundy to dane zostają wysłane.

Jest to możliwe?
Czy znacie jakieś gotowce?

Z góry dziękuję :)

Awatar użytkownika
GB
-
-
Posty:35
Rejestracja:14 maja 2004, o 18:49
Lokalizacja:Wrocław

Zapewne banalny układ czasowy

Postautor: GB » 24 paź 2006, o 12:22

Jest mnóstwo gotowych programów do obliczenia np. na 555 takiego timera! Dodasz tylko tranzystor sterujący małym przekaźniczkiem równolegle do przycisku.
Jak chcesz to podślę na PW takowy.

MDz
-
-
Posty:365
Rejestracja:29 mar 2003, o 13:35
Lokalizacja:Warszawa
Kontaktowanie:

Postautor: MDz » 26 paź 2006, o 18:30

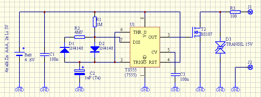
Oto przykład takiego impulsatora:
Obrazek

U1 7555 to CMOS-owa (a tym samym energooszczędna) wersja popularnego timera 555.
http://alfa.iele.polsl.gliwice.pl/eleno ... fn2867.pdf
http://www.elb.vectranet.pl/~krzysztofg ... _ne555.htm

Z wartościami elementów podanymi na schemacie orientacyjny czas załaczenia klucza T1 powinien wynosić ok 0.7s, czas wyłaczenia ok. 3.5s (W praktyce będzie pewnie ciut wiecej ze względu na spadki napięcia na diodach nie uwzględnione przy obliczeniach w pamięci).

C2 powinien mieć możliwie małą upływność, dlatego odradzałbym kondensator elektrolityczny aluminiowy. Jeżeli już to tantalowy - tak jak na schemacie (BTW: w tantalach kreską znakuje się elektrodę (+) - odwrotnie niż w kondensatorach aluminiowych). Albo jakiś kondensator foliowy - 1uF na możliwie niskie napięcia będzie jeszcze całkiem niewielki.

Tranzystor T2 (na schemacie miał być jeszcze T1, ale przepadł w trakcie rysowania ;) ) służy jako klucz zwierający zaciski wyjsciowe. Napięcia na stykach klawiatury w wadze niemal na pewno nie przekraczają kilku V więc nie ma obawy uszkodzenia klucza. Na wszelki wypadek można dołozyć na wyjściu R3 i transil D3 chroniące w pewnym stopniu układ przed skutkami przypadkowego podłaczenia nie tam gdzie trzeba.

Do zasilania (4...6V) proponuję 4 paluszki alkaliczne AAA lub dwie baterie litowe np. CR2032. Pobór prądu zasilania nie powinien przekraczać 100uA zatem pakiet 4 paluszków AAA ma szanse wystarczyć gdzieś na rok ciągłej pracy. Większe paluszki AA oczywiście odpowiednio dłużej (Hmmm... 3 lata? ;) ).

Na upartego da się układ przerobić tak, aby pracował zasilany z jednej baterii litowej 3V. Ale wtedy wymagane byłyby:
- jako U1: TS555 (STMicroelectronics) - czyli jedyna znana mi wersja CMOSowej 555 działajaca z zasilaniem od 2V.
- jako T2: coś o niskim napięciu progowym np. BS108
- Jako D1 i D2: jakieś diody Schottkyego, np. BAT42, BAT43, BAT85.

--
MDz
Załączniki
Impulsator-SEND-do-wagi.gif
Impulsator-SEND-do-wagi

Wróć do „Elektronika - tematy dowolne”

Kto jest online

Użytkownicy przeglądający to forum: Obecnie na forum nie ma żadnego zarejestrowanego użytkownika i 18 gości