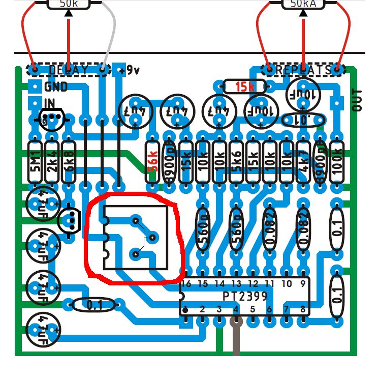
Witam,składam pogłos z tonepad i nie wiem co ma być w tym zaznaczonym miejscu.
Wydaje mi się że rezystor nastawczy,tylko jaki?
jakby ktoś miał schemat fajnego reverbu,overdrive,to bardzo bym prosił o podesłanie.
Aktyw Forum
Zarejestruj się na forum.ep.com.pl i zgłoś swój akces do Aktywu Forum. Jeśli jesteś już zarejestrowany wystarczy, że się zalogujesz.
Sprawdź punkty Zarejestruj sięRebote delay
Moderatorzy:Jacek Bogusz, Adam Tatuś, tomasz_jablonski, Moderatorzy
Re: Rebote delay
To jest opornik oznaczony na schemacie R - jakiej wartości to nie wiem, ale pot 47k powinien być OK.
Re: Rebote delay
a jak ustawić ten potencjometr?
Re: Rebote delay
Wystarczy zajrzeć do karty katalogowej tego układu. Tam ma być opornik o wartości pomiędzy 10k i 50k. Więc potencjometr montażowy 47k będzie OK. Ustawia on czas opóźnienia więc można go zwyczajnie ustawić "na ucho".
Marek
Marek
Kto jest online
Użytkownicy przeglądający to forum: Obecnie na forum nie ma żadnego zarejestrowanego użytkownika i 11 gości
