Aktyw Forum

Zarejestruj się na forum.ep.com.pl i zgłoś swój akces do Aktywu Forum. Jeśli jesteś już zarejestrowany wystarczy, że się zalogujesz.

Sprawdź punkty Zarejestruj się

Aktywny Equalizer do gitary basowej

bass_player
-
-
Posty:13
Rejestracja:27 cze 2011, o 13:53
Aktywny Equalizer do gitary basowej

Postautor: bass_player » 27 cze 2011, o 14:01

Na wstępie pragnę się z wszystkimi przywitać oraz z każdym z osobna.
Nie mam wykształcenia elektronicznego, dlatego mam problem z tym prostym układem a mianowicie chce zbudować aktywny equalizer do pasywnych przystawek basowych, poczyniłem już pewne kroki i wyszło coś takiego:

Obrazek
Obrazek

Układ wstępny ściągnąłem z:

Obrazek

a EQ z:

Obrazek

Prawdę mówiąc połączyłem te dwa układy w jeden tylko, że do tego drugiego nie potrafiłem zaprojektować PCB. A teraz pytania, czy ten układ zadziała i co najważniejsze zabrzmi? I drugie pytanie, chce zastosować jeden potencjometr podwójny żeby nie wiercić dziur w gitarze, na schemacie widnieje 100K, ja dysponuje 47K Telpoda, czy mogę go użyć i co się zmieni? Nigdzie nie mogę dostać potka 100K, ewentualnie mogę kupić z E-BAYA potka 250K tylko czy będzie lepszy od tego 47K? W pewnym polskim sklepie można zamówić podwójny potencjometr MECa 100K za 120zł ale podejrzewam, że nie warto.

tg3a
-
-
Posty:243
Rejestracja:26 maja 2008, o 19:46
Lokalizacja:Warszawa

Re: Aktywny Equalizer do gitary basowej

Postautor: tg3a » 27 cze 2011, o 15:50

Witam.
Niestety, nie mam żadnych doświadczeń z tego typu aparaturą, ale mogę wypowiedzieć się na temat proponowanych zmian.
Tak na pierwszy rzut oka to zmiana potencjometru na inny powinna pociągnąć za sobą zmianę w tej samej proporcji wszystkich rezystorów, i w proporcji odwrotnej wszystkich kondensatorów, czyli np. 3,3 k Ω *(47 k Ω / 100 k Ω) , 33 nF * (100 k Ω / 47 k Ω ). Chodzi o rezystory R5-R11 i kondensatory C2-C5. Niestety, nie wiem jednak, czy wartości bazowe są odpowiednie dla danego zastosowania. Jeśli nikt inny nie pomoże, to chyba pozostaną eksperymenty praktyczne.
Zastosowanie jednego potencjometru podwójnego zamiast dwóch pojedynczych (o ile dobrze zrozumiałem) powoduje, że równocześnie podbijamy (lub osłabiamy) i tony niskie, i wysokie. Jeśli to jest to, o co Ci chodzi, to nie widzę żadnych przeciwwskazań, ale właśnie: czy aby na pewno Cię dobrze zrozumiałem?...
Pozdrawiam, i życzę powodzenia.

bass_player
-
-
Posty:13
Rejestracja:27 cze 2011, o 13:53

Re: Aktywny Equalizer do gitary basowej

Postautor: bass_player » 27 cze 2011, o 16:27

Chodzi o coś takiego, jeden potek z dwoma rdzeniami dla niezależnej regulacji bas/treble tak jak w układach fabrycznych np. wspomnianego wcześniej MECa
Obrazek

znalazłem jeszcze coś takiego, nie jest to drogie tylko nie wiem jak się sprawdzi
http://guitarproject.pl/p/69/1439/artec ... -basu.html

tg3a
-
-
Posty:243
Rejestracja:26 maja 2008, o 19:46
Lokalizacja:Warszawa

Re: Aktywny Equalizer do gitary basowej

Postautor: tg3a » 27 cze 2011, o 22:15

No tak, teraz już jasne. Winien jest mój brak praktyki. Cóż, człowiek uczy się przez całe życie.
Aha, powinienem dodać jeszcze jedną uwagę. Potencjometry w tego typu regulatorach nie powinny być logarytmiczne czy wykładnicze, gdyż w przeciwnym razie punkt neutralny (bez podbicia lub osłabienia danego pasma częstotliwości) będzie położony blisko któregoś krańca regulacji. Spowoduje to, że na przykład (strzelam) przez początkowe 230 stopni mamy regulację osłabienia basów (dajmy na to w zakresie kilkunastu czy 20 decybeli), a na pozostałych, powiedzmy, 40 stopniach regulację podbicia basów w tym samym zakresie, ale ścieśnioną na tych 40 stopniach (i to im bliżej końca, tym bardziej). Optymalnie byłoby, gdyby to była charakterystyka symetryczna w kształcie litery "S", stroma pośrodku, a łagodna na końcach. Jeśli zakres regulacji podbicia/osłabienia nie jest duży, może to też być w ostateczności charakterystyka liniowa (wtedy regulacja na końcach jest zagęszczona, ale przy niezbyt dużym zakresie regulacji to bardzo nie przeszkadza).
Widzę, że zakres regulacji basów w tym equalizerze jest równy ok. 20 dB w górę i w dół, natomiast dla tonów wysokich moja wiedza nie pozwala mi tego policzyć w prosty sposób.
Czy to pozwala na zastosowanie charakterystyki liniowej - nie wiem, przeczuwam że nie, ale tu istotniejsza jest wiedza praktyczna, a tej nie posiadam. Może ktoś inny mógłby tu coś dodać.
Charakterystyka liniowa jest oznaczana zwykle literą A, logarytmiczna literą B, a wykładnicza literą C (zdaje się, że charakterystyka "S" jest oznaczana literą S, ale nie jestem pewien). Ale nie wszyscy producenci oznaczają swe wyroby w ten sposób (w każdym razie wiem na pewno, że niektórzy stosują akurat na odwrót litery B i C).
Pozdrawiam

bass_player
-
-
Posty:13
Rejestracja:27 cze 2011, o 13:53

Re: Aktywny Equalizer do gitary basowej

Postautor: bass_player » 28 cze 2011, o 10:38

Ja mam podwójnego Telpoda 47K wyciągniętego z jakiegoś decka.
Zostają mi trzy możliwości:
1) Kupić garść potków 100K lin, rozwalić tego Telpoda 2x47K log i spróbować samemu zrobić podwójnego potka.
2) Zamówić gotowy potencjometr podwójny 2x100K MECa za 120 zł :o
3) Albo kupić gotowy układ ARTECA też za 120 zł

Z tym, że opcje drugą od razu skreślam aż tak bogaty nie jestem.
Co do opcji trzeciej, to też wolałbym jej uniknąć, układ jest tak samo prosty jak mój, na fotce widać jednego scalaka, więc pewnie to jakiś popularny podwójny OPAmp. A mój układ miałby to przewagę,że można by go wyłączyć w razie np. wyczerpania baterii. Swój układ chce podłączyć w następujący sposób:
PB i JB pickup -> balance -> volume -> 3 sekcyjny przełącznik (active/passive, EQ on/off, i on/off diody LED)-> EQ -> no i jack. Taki jest moje założenie przy rozładowanej baterii tracę tylko EQ w tym gotowym układzie bez baterii nie pogram. Tak więc zostaję mi na dobrą sprawę opcja pierwsza chyba, że ktoś z forumowiczów miałby do sprzedania taki potencjometr? A odkładając sprawę potencjometru na bok, czy układ oraz PCB są dobrze zaprojektowane?

tg3a
-
-
Posty:243
Rejestracja:26 maja 2008, o 19:46
Lokalizacja:Warszawa

Re: Aktywny Equalizer do gitary basowej

Postautor: tg3a » 29 cze 2011, o 08:34

Trochę długo to trwało, ale w końcu udało mi się skończyć mój poniższy elaborat.
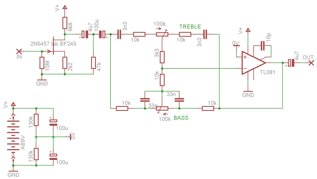
Na wstępie przyjmę założenie, że rozwiązania "wzorcowe" są zaprojektowane poprawnie przez ich autorów. Nie mogę wykluczyć, że tak nie jest, ale jakichś rzucających się w oczy błędów w nich nie widzę.
Trochę mam tylko wątpliwości co do regulacji tonów wysokich - zapewne na krańcach potencjometru będzie silnie zagęszczona, zwłaszcza w przypadku potencjometru liniowego, a więc jeśli to będzie przeszkadzać, to należy w szereg z C4 i C5 dać oporniki po 10 kΩ ograniczające regulację tonów wysokich również do zakresu ± 20 dB.
A teraz co do kompilacji tych rozwiązań. Wzorcowy układ equalizera zakłada zasilanie trójpunktowe, a więc nie można było tak po prostu punktu "0" połączyć z minusem baterii 9V. Właściwie kopiując to rozwiązanie literalnie to należałoby zastosować dwie baterie 6-woltowe połączone szeregowo, i to połączenie plusa jednej z minusem drugiej traktować jako punkt "0", czyli masę.
Ale nie jest aż tak źle, żeby trzeba było stosować dwie baterie.
Właściwie wystarczy opornikowi R11 podłączonemu do minusa dodać "dublera" o tej samej wartości podłączonego do plusa, i w ten sposób utworzą one dzielnik oporowy wytwarzający punkt "wirtualnej masy" o potencjale równym połowie napięcia zasilania podłączony do wejścia "+" wzmacniacza operacyjnego. Aby zachować tę samą wartość rezystancji zastępczej widzianej w tym punkcie, należy wartość tych rezystorów zwiększyć 2-krotnie, czyli oba powinny mieć po 130 kΩ. W przypadku konieczności korekty oporników wymuszonej zmianą wartości rezystancji potencjometrów korekcji należy poddać wartość obu oporników tego dzielnika.
Sądzę, że wzmacniacz operacyjny będzie pracował prawidłowo przy zasilaniu 9 V zamiast 12 V.
Jest jeszcze drugi "zgrzyt". "Wlot" do equalizera nie powinien mieć żadnych połączeń pozwalających na przepływ prądu stałego (w rozwiązaniu wzorcowym takie odcięcie zapewnia kondensator 47 µF). Wydaje się, że wystarczyłoby wyrzucić opornik R4, i już będzie dobrze. Rolę kondensatora odcinającego składową stałą będzie pełnił kondensator C1.
Mam jednak trochę wahania. Nie wiem, na ile są powtarzalne charakterystyki tranzystorów polowych. Bo od tego będzie zależała wielkość napięcia stałego na drenie Q1. Jeśli wierzyć opisowi przedwzmacniacza na tranzystorze polowym, to prąd źródła i drenu jest równy 0,5 mA, a więc na drenie mamy 9 V - 0,5 mA * 6,8 kΩ = 5,6 V. Jest to napięcie większe od "wirtualnej masy" obecnej na rezystorze R6 equalizera, więc podłączenie kondensatora elektrolitycznego C1 jest prawidłowe. Ale gdyby na skutek rozrzutu parametrów Q1 zdarzyło się, że napięcie na jego drenie było praktycznie równe lub mniejsze od 4,5 V, to mogłoby się okazać, że na okładki C1 podajemy napięcie o odwrotnej polaryzacji niż ta, do której jest on przystosowany. Tak więc na wszelki wypadek może raczej trzeba dać dodatkowy kondensator elektrolityczny między punkt wspólny C1 i R4 a punkt wspólny R6 i C5 (nie wyrzucając R4). Ten kondensator powinien mieć okładkę ujemną od strony R4 (połączonego z masą 0 V), a dodatnią od strony R6 (będącego dzięki wzmacniaczowi operacyjnemu na potencjale "wirtualnej masy" 4,5 V).
Wartości obu kondensatorów powinny być równe po 100 µF. Wartość R4 może pozostać taka, jaka jest.
Jeszcze jest jeden problem. Właśnie zdałem sobie sprawę, że impedancja wejściowa equalizera, zależna od pozycji potencjometrów, przy ich ustawieniu na podbicie jest mała, co powoduje obciążanie przedwzmacniacza i zmniejsza jego wzmocnienie ponad 2-krotnie (w dodatku w uzależnieniu od częstotliwości, czyli deformuje charakterystykę częstotliwościową w stosunku do charakterystyki ustawionej potencjometrami). Właściwie należałoby zastosować między przedwzmacniaczem a equalizerem wtórnik separujący, na tranzystorze bądź wzmacniaczu operacyjnym.
Projekt druku (nie biorąc pod uwagę niezbędnych zmian schematu) jest poprawny, z tym, że zwykle rozdziela się poszczególne wyprowadzenia masy, a zwłaszcza separuje się masę wejściową od wyjściowej. Jest to szczególnie istotne w przypadku wzmacniaczy o dużym wzmocnieniu napięciowym lub mocy, ale i ze względów praktycznych dobrze jest mieć oddzielne punkty do przylutowania przewodów do złącz czy styków baterii.
Pozdrawiam.

bass_player
-
-
Posty:13
Rejestracja:27 cze 2011, o 13:53

Re: Aktywny Equalizer do gitary basowej

Postautor: bass_player » 29 cze 2011, o 09:53

Mam nadzieje, ze nie proszę o zbyt dużo ale czy mógłbyś mi te zmiany nanieść na schemat chociażby w paincie? Byłbym bardzo wdzięczny.
Wziąłem się do roboty i jeśli wszystko dobrze zrozumiałem i nie dałem gdzieś dupy to powinno być dobrze.
Teraz to wygląda tak:
active eq.png

bass_player
-
-
Posty:13
Rejestracja:27 cze 2011, o 13:53

Re: Aktywny Equalizer do gitary basowej

Postautor: bass_player » 1 lip 2011, o 09:27

Znalazłem jeszcze takie schematy, może któryś się nada lepiej niż ten mój.
Mam gitarę z pasywnymi przystawkami TwinJazz i PB, który schemat będzie dla niej najlepszy?
bass eq.rar
(448.92KiB)Pobrany 399 razy

MarekK
-
-
Posty:125
Rejestracja:9 lis 2004, o 12:13
Lokalizacja:Warszawa

Re: Aktywny Equalizer do gitary basowej

Postautor: MarekK » 1 lip 2011, o 14:15

Układ z pierwszego postu na pewno nie będzie działać, bo opuściłeś pozorną masę i użyłeś minusa zasilania jako masy. Ostatni schemat jest dużo lepszy ale niestety musisz mieć odpowiednie potencjometry. Przy innych wartościach musisz przeliczać pozostałe elementy filtru.
Stopień wejściowy na tranzystorze polowym będzie wymagał dobierania oporników ze względu na rozrzuty parametrów tych tranzystorów. Czeka Cię dużo pracy aby uruchomić ten preamp.
Patrząc na to ile jest tu błędów i problemów, to jednak znacznie taniej wyjdzie kupienie układu Artec-a. To są całkiem dobre preampy (w tej grupie cenowej).

Marek

bass_player
-
-
Posty:13
Rejestracja:27 cze 2011, o 13:53

Re: Aktywny Equalizer do gitary basowej

Postautor: bass_player » 1 lip 2011, o 16:03

A może jakiś układ z tej paczki się nada?

MarekK
-
-
Posty:125
Rejestracja:9 lis 2004, o 12:13
Lokalizacja:Warszawa

Re: Aktywny Equalizer do gitary basowej

Postautor: MarekK » 1 lip 2011, o 16:56

Baja Musicman, BarcusBerry i mmsabre będą działać. Reszta to cały czas wariacje na ten sam temat. Robiłem takie preampy i zapewniam Cię, że osoba ze skromnym doświadczeniem nie zrobi czegoś takiego taniej niż preampy Arteca. Części są tanie ale trzeba zaprojektować płytkę, wykonać ją i co najgorsze uruchomić rozwiązując wszystkie problemy, które się przy tym pojawią. W tych schematach ciągle się przewija potencjometr 2x100k. Będziesz miał ciągle ten sam problem. A co to jest za bas, że uważasz, że preamp za 100 zł to za drogo? Osoba z dużym doświadczeniem zrobi sobie coś takiego za pół ceny ale osoba bez doświadczenia spędzi nad czymś takim 2 tygodnie bez dobrych rezultatów. Z tym, że zdobyte doświadczenie jest bezcenne więc próbuj.

Marek

bass_player
-
-
Posty:13
Rejestracja:27 cze 2011, o 13:53

Re: Aktywny Equalizer do gitary basowej

Postautor: bass_player » 2 lip 2011, o 18:27

Chciałem zrobić tego Barcusa, najpierw wersji podłogowej na osobnych potencjometrach bass i treble a jakby przeszło testy i zabrzmiało to bym to wcisnął w gitarę z jednym podwójnym potencjometrem,
ale, że pcb wygląda jak nie przymierzając kupa to proszę aby ktoś coś z tym zrobił.
A jak nie ma chętnych do pomocy to poproszę o zamknięcie tematu i kupię tego Arteca
Poniżej zamieszczam spakowane pliki Eagle'a
pcb.png
Barcus 3000A.rar
(50.93KiB)Pobrany 320 razy
pozdrawiam

MarekK
-
-
Posty:125
Rejestracja:9 lis 2004, o 12:13
Lokalizacja:Warszawa

Re: Aktywny Equalizer do gitary basowej

Postautor: MarekK » 3 lip 2011, o 06:38

Myślę, że płytka nie wygląda tak źle - poza tym, że do potencjometrów wziąłeś "footprint" od miniaturowego potencjometru montażowego. Ale jeśli planujesz podłączenie potencjometrów na przewodach, to jest OK. Niektóre elementy są za blisko siebie. Np. C1 i R3, R8 i VR3. To się prosto poprawia. R10 możesz umieścić poziomo tak jak R6. Na górze przesuń R1 i C2 na lewo i C3 i R2 na prawo. Odsuń C7 i R3 na lewo i przysuń VR2 do VR3. Wtedy będzie to całkiem dobrze wyglądać. Pamiętaj, że w zakładach robiących płytki przy zamówieniach są tzw. minimalne ilości i będziesz musiał zrobić kilka płytek. Koszt w okolicach 100 zł przy małej ilości.
Pracuj dalej - całkiem dobrze Ci idzie.

Marek

bass_player
-
-
Posty:13
Rejestracja:27 cze 2011, o 13:53

Re: Aktywny Equalizer do gitary basowej

Postautor: bass_player » 5 lip 2011, o 15:34

Trochę poprawiłem ta płytkę, teraz wygląda tak:
pcb2.png
Co do miniaturowych footprintow to są wstawione celowo, wszystkie potki będą na kablach, zaprojektowanie płytki z potkami na pcb tak żeby to pasowało do gitary na razie mnie przerasta.

Co do wykonania płytek to zrobię je w domu metoda termo-transferu :)

Co należałoby jeszcze poprawić oprócz odsunięcia R5 od C7?

zrobiłem jeszcze taki manewr ale nie wiem czy to polepszyło sprawę
pcb3.png

MarekK
-
-
Posty:125
Rejestracja:9 lis 2004, o 12:13
Lokalizacja:Warszawa

Re: Aktywny Equalizer do gitary basowej

Postautor: MarekK » 6 lip 2011, o 08:20

Co należałoby jeszcze poprawić oprócz odsunięcia R5 od C7?
A czytałeś mojego posta powyżej? Chyba nie, bo ja tam dokładnie napisałem co poprawić a nawet jak to zrobić.

Marek

bass_player
-
-
Posty:13
Rejestracja:27 cze 2011, o 13:53

Re: Aktywny Equalizer do gitary basowej

Postautor: bass_player » 6 lip 2011, o 14:14

Niektóre elementy są za blisko siebie. Np. C1 i R3, R8 i VR3.
R3 odsunąłem od C1 tak samo jak R8 od VR3
R10 możesz umieścić poziomo tak jak R6
Nie rozumiem dlaczego tak miałoby być lepiej :(
Na górze przesuń R1 i C2 na lewo i C3 i R2 na prawo. Odsuń C7 i R3 na lewo i przysuń VR2 do VR3
R1 i C2 oraz C3 i R2 nie przesuwałem, ponieważ potki będą na kablach ale zrobiłem tak,że VR2 i VR3 są równo jeden pod drugim, chyba że nie o to chodziło

Jakbyś mógł chociaż nabazgrać w paincie jak to ma wyglądać i o co konkretnie chodzi to bym był bardzo wdzięczny

pozdrawiam

MarekK
-
-
Posty:125
Rejestracja:9 lis 2004, o 12:13
Lokalizacja:Warszawa

Re: Aktywny Equalizer do gitary basowej

Postautor: MarekK » 6 lip 2011, o 15:27

R10 możesz umieścić poziomo tak jak R6
Nie rozumiem dlaczego tak miałoby być lepiej :(
Na górze przesuń R1 i C2 na lewo i C3 i R2 na prawo. Odsuń C7 i R3 na lewo i przysuń VR2 do VR3
R1 i C2 oraz C3 i R2 nie przesuwałem, ponieważ potki będą na kablach ale zrobiłem tak,że VR2 i VR3 są równo jeden pod drugim, chyba że nie o to chodziło
Jakbyś mógł chociaż nabazgrać w paincie jak to ma wyglądać i o co konkretnie chodzi to bym był bardzo wdzięczny
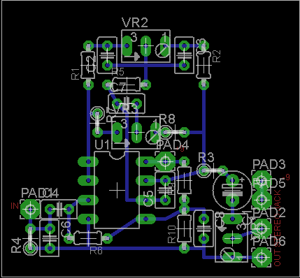
Pytałeś się jak poprawić tą płytkę. W Twoim projekcie są następujące błędy:
- płytka jest za duża,
- elementy nie są równomiernie rozłożone (w jednym miejscu masz 4-5 elementów, a w innym jest zupełnie pusto),
- niektóre elementy (oporniki) są zupełnie niepotrzebnie montowane pionowo. Np. R3 i R8 - masz mnóstwo wolnego miejsca w prawo na płytce a dałeś je pionowo. W jakim celu? Montaż pionowy daje się wtedy gdy jest bardzo ciasno na płytce albo nie ma innej możliwości. A tu połowa płytki jest pusta. Podobnie możesz dać R7 poziomo skierowany w lewo.
Nie mam zbyt wiele czasu aby to rysować w paincie ale chyba rozumiesz co znaczy "przesuń element w prawo"? Takie przesuwanie ma na celu równomierne rozłożenie elementów na płytce. Tu dodatkowo widać, że jak przesuniesz część elementów w lewo, a część w prawo, to będzie można przesunąć R5 i C7 na bok, przysunąć VR2 do VR3 i tym samym zmniejszyć płytkę.
Z kolei jak R10 dasz poziomo pod układem, to będziesz mógł przesunąć C8 i pozostałe elementy w lewo co znów pozwoli zmniejszyć płytkę. Użyj wyobraźni.

Marek

bass_player
-
-
Posty:13
Rejestracja:27 cze 2011, o 13:53

Re: Aktywny Equalizer do gitary basowej

Postautor: bass_player » 7 lip 2011, o 00:21

Dzięki za sugestie teraz układ wygląda tak, jeśli jest coś do poprawy to wskazówki są mile widziane :)
pcb barcus.png
3000a.png

MarekK
-
-
Posty:125
Rejestracja:9 lis 2004, o 12:13
Lokalizacja:Warszawa

Re: Aktywny Equalizer do gitary basowej

Postautor: MarekK » 7 lip 2011, o 08:37

W dalszym ciągu do poprawki:
- C2 zbyt blisko R5 (czy nie można R1, R7 i R5 przesunąć o 2.5 mm w lewo? - wtedy R5 może być zamontowany poziomo i będzie jeszcze dużo miejsca),
- R8 zbyt blisko R3,
- Ścieżka do R10 z prawej to jest ta sama co idzie obok lewego pinu - więc znacznie prościej byłoby połączyć R6 z R10 po lewej stronie,
- dla przyzwoitości VR2 mógłby być pionowo nad VR3,
- na rysunku 3D masz płytkę dwustronną ale przecież to jest płytka jednostronna - wszystkie ścieżki są od spodu. W jakim celu to jest dwustronna płytka? Jeśli już chcesz ją robić dwustronnie, to daj na drugiej stronie masę - to znakomicie zmniejszy szumy. Ale będzie musiała być przelotka (a najlepiej wiele) do połączenia masy z drugiej warstwy,
- przymknij oczy o popatrz gdzie masz duże czarne powierzchnie. Np. na dole pod masą - po co tam jest tyle miejsca zostawionego? To oznacza, że mógłbyś całość przesunąć w dół i jeszcze zmniejszyć płytkę. A prawy, górny róg? Też jest tam dużo miejsca co oznacza, że R8 można byłoby dać poziomo po prawej stronie.

Marek

bass_player
-
-
Posty:13
Rejestracja:27 cze 2011, o 13:53

Re: Aktywny Equalizer do gitary basowej

Postautor: bass_player » 8 lip 2011, o 11:06

Poprawiłem płytkę i w ostatecznej wersji wygląda tak:
pcbsmd.png
2_3000a.png
nie jest to jeszcze ideał ale wszystko jest rozmieszczone w miarę równo i wygląda względnie kulturalnie.
Zdecydowałem, że wszystkie elementy będą SMD poza układem scalonym, będzie mi wygodniej lutować.
Płytka ma wymiar 2.8cm x 2.25 cm bez problemu zmieści się w gitarze :)
Zainteresowanym mogę udostępnić pliki Eagle'a albo je wyeksportować do pdf.
Jutro, najpóźniej po jutrze jadę do sklepu elektronicznego po zakupy jak uruchomię układ dam znać co z tego wyszło. Dziękuje wszystkim za pomoc.

pozdrawiam

P.S Jaką wartość powinien mieć R4? Na oryginalnym schemacie jest podpisany "not fitted"

Wróć do „Live sound, gitara, nagłośnienie, światło, instalacje”

Kto jest online

Użytkownicy przeglądający to forum: Obecnie na forum nie ma żadnego zarejestrowanego użytkownika i 13 gości