Witam
Na jednej ze stron internetowych znalazłem schemat equalizera. Zależy mi na tym, aby zrozumieć jak ten equalizer działa, tzn. które elementy za co odpowiadają i jak kształtują charakterystykę częstotliwościową.
Na pewno R2/R1 decydują o wzmocnieniu równym 1, a C1,C2,R1,R2 oraz IC1A stanowią filtr pasmowo-przepustowy, którego pasmo potrafię obliczyć, a w układzie IC1B następuję sumowanie sygnału z trzech kanałów korektora.
Reszta, jak np. rola C3 w układzie oraz jak na wzorach wyznaczyć pasmo dla każdego stopnia regulacji (kanału) - na tym mi najbardziej zależy - niestety mnie przerasta dlatego bardzo proszę o jakieś wskazówki i rady.
Z góry dziękuję za jakąkolwiek pomoc.
Poniżej przedstawiam schemat equalizera:
Aktyw Forum
Zarejestruj się na forum.ep.com.pl i zgłoś swój akces do Aktywu Forum. Jeśli jesteś już zarejestrowany wystarczy, że się zalogujesz.
Sprawdź punkty Zarejestruj sięSchemat equalizera 3-punktowego
Moderatorzy:Jacek Bogusz, Moderatorzy
-
LosRabinos
- -

- Posty:7
- Rejestracja:2 sty 2009, o 00:27
- Lokalizacja:Rzeszów
- Kontaktowanie:
- Załączniki
-
- Schemat.png (3.04KiB)Przejrzano 4460 razy
-
LosRabinos
- -

- Posty:7
- Rejestracja:2 sty 2009, o 00:27
- Lokalizacja:Rzeszów
- Kontaktowanie:
Jak widać elementy R/C są włączone w pętlę ujemnego sprzężenia zwrotnego IC1B. Gdy suwak potencjometru przesuwasz w lewo, sprzężenie jest silniejsze, gdy w prawo słabsze. Zostaw sobie na schemacie jeden regulator i w analizie pomiń kondensatory. Zobaczysz jak działa regulacja wzmocnienia/tłumienia i dlaczego w położeniu środkowym wzmocnienie jest równe 1.. Dodanie kondensatora w obwód regulacji wpływa na charakterystykę częstotliwościową. Zależy gdzie go dasz, powstaje filtr dolno lub górno-przepustowy. Włączenie dwu kondensatorów daje filtr środkowo-przepustowy.(...)ale sprawę komplikują mi te potencjometry i chyba moja słaba wyobraźnia...
Mam nadzieję, że naprowadziłem Cię na rozwiązanie.
-
LosRabinos
- -

- Posty:7
- Rejestracja:2 sty 2009, o 00:27
- Lokalizacja:Rzeszów
- Kontaktowanie:
Dziękuje r-mik, ale chyba nie widzę tego do końca na schemacie i potrzebny będzie dokładniejszy opis.
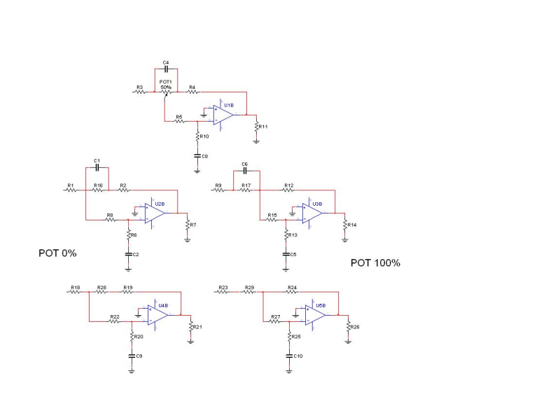
Poniżej zamieszczam schemat - tak jak ja to widzę.
Z głównego schematu wziąłem tylko tą część z filtrem dolnoprzepustwym.
Sporządziłem 2 schematy: dla POT=0% i POT=100%. Czy to jest poprawnie?
A czy żeby obliczyć pasmo albo częstotliwości rezonansowe poszczególnych filtrów potrzebuje obliczyć ich transmitancję czy jest jakiś inny sposób?
Czy elementy C10 i R8 też mają wpływ na kształtowanie ch-ki korektora?
Poniżej zamieszczam schemat - tak jak ja to widzę.
Z głównego schematu wziąłem tylko tą część z filtrem dolnoprzepustwym.
Sporządziłem 2 schematy: dla POT=0% i POT=100%. Czy to jest poprawnie?
A czy żeby obliczyć pasmo albo częstotliwości rezonansowe poszczególnych filtrów potrzebuje obliczyć ich transmitancję czy jest jakiś inny sposób?
Czy elementy C10 i R8 też mają wpływ na kształtowanie ch-ki korektora?
W książce Piotra Góreckiego "Wzmacniacze operacyjne" (wydawnictwo BTC) są odpowiedzi na powyższe pytania.(...)
A czy żeby obliczyć pasmo albo częstotliwości rezonansowe poszczególnych filtrów potrzebuje obliczyć ich transmitancję czy jest jakiś inny sposób?
Czy elementy C10 i R8 też mają wpływ na kształtowanie ch-ki korektora?
Kto jest online
Użytkownicy przeglądający to forum: Obecnie na forum nie ma żadnego zarejestrowanego użytkownika i 72 gości
