Witam,
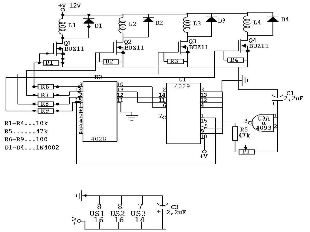
Zaprojektowałem układ oparty o licznik 4029, dekoder 4028 i bramki 4093 - jak widać na schemacie.
Zadanie które ma wykonywać układ to włączanie po kolei 4 cewek -
w kolejności 1,2,3,4,1,2,3,4 i tak w kółko. Szybkość włączania jest regulowana przez P1.
A teraz kilka pytań:
1. Czy, aby 4029 zaczął liczyć musi mieć podaną '1' na PRESET ENABLE? Mój układ zakłada, że nie musi i nie wiem czy jest to poprawne. Jeśli musi, to jak to zmienić?
2. Po załączeniu 4 cewki układ ma zacząć liczyć ponownie, czyli resetuję licznik poprzez podanie '1' na PRESET ENABLE (połączone 15 z 4028 do 1 z 4029) Czy to dobre rozwiązanie?
3. Czy konieczne są oporniki R6-R9 (z tego co czytałem są różne opinie)?
I najważniejsze - czy układ ma szanse działać?
Dziękuję i pozdrawiam.

