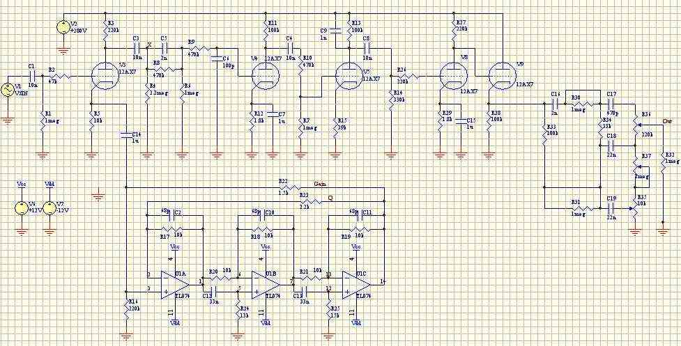
Koncepcja układu jest prosta:
wzmacniacz , który rzuca mięchem
pozdrawiam

Aktyw Forum
Zarejestruj się na forum.ep.com.pl i zgłoś swój akces do Aktywu Forum. Jeśli jesteś już zarejestrowany wystarczy, że się zalogujesz.
Sprawdź punkty Zarejestruj sięModeratorzy:Jacek Bogusz, Adam Tatuś, tomasz_jablonski, Moderatorzy









Witam! Nie spodziewaj się po tym wiele, jest to proste i prymitywne rozwiązanie ale najczęściej stosowane przez amatorów jak i przez tanich producentów, bo prosto i tanio, co wcale nie znaczy że jest super. Kanał przesterowany jest odwrotnością kanału czystego, jak dla czystego harmoniczne się wytłumia, to dla przesteru się je uwypukla, poprzez odpowiednie wzmocnienie i obcięcie, albo przez diodę, albo przez zasilacz. Problem w tym że po uzyskaniu wielu harmonicznych, powstaje jeden chaos, ponieważ nie wszystkie harmoniczne są przyjemne dla ucha, dla tego dla uzyskania przyjemnego brzmienia, konieczne jest uporządkowanie tych harmonicznych, ale do tego trzeba odpowiednich filtrów. Standardowa trzy punktowa korekcja ma za małą dobroć żeby poprawnie poradziła sobie z ogromną ilością harmonicznych.Koncepcja układu jest prosta: wzmacniacz , który rzuca mięchem :).
Nie pisalem, bo to oczywiste, ze we wzmacniaczach gitarowych wyjscie liniowe jest czesto po prostu z glosnika. Nie pisales, ze jest do tego jakas koncowka - jak jest, to nawet odczepy nie sa potrzebne, przy mocy 2W masz tam "mniej wiecej" poziom liniowy albo sluchawkowy. Pamietaj, ze koncowka lampowa musi miec obciazenie, wiec opornik o duzej mocy zamiast glosnika i gra.No ale po co ja się męczę , skoro mogę zmienić trafo na tg2,5 które posiada wyjście na słuchawki![]()
pozdrawiam
Użytkownicy przeglądający to forum: Obecnie na forum nie ma żadnego zarejestrowanego użytkownika i 29 gości