Witam! Czy ktoś miał przyjemność złożyć i przetestować tą końcówkę?
Pozdrawiam
Aktyw Forum
Zarejestruj się na forum.ep.com.pl i zgłoś swój akces do Aktywu Forum. Jeśli jesteś już zarejestrowany wystarczy, że się zalogujesz.
Sprawdź punkty Zarejestruj sięKońcówka mocy.
Moderatorzy:Jacek Bogusz, Tomasz Gumny, Futrzaczek, Adam Tatuś, Moderatorzy
-
000andrzej
- -

- Posty:375
- Rejestracja:13 sie 2003, o 14:03
- Lokalizacja:Kraków
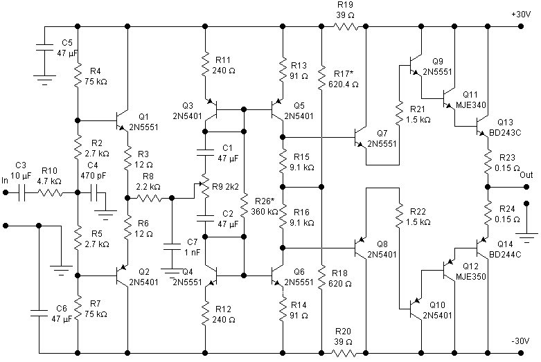
Witam, mimo że rozwiązanie jest dość proste jednak nie pozbawione wad. Widzę że za wejściowym wzm. prądowym jest filtr dolnoprzepustowy co sugeruje zastosowanie głośnika niskotonowego "tubę" dalej wzm. napięcowy co mnie trochę martwi to stabilizacja napięcia wyjściowego ustalanym na dzielniku rezystorowym
co z kolei sugeruje wymogiem stabilnego źródła zasilania np. przetwornicy. Kończąc kaskadą czterech tranzystorów na połówkę sygnału, dając w sumie znaczne zniekształcenia to nie jest szczyt marzeń audiofilów. Myślę że nie warto składać tego akurat rozwiązania chyba że jest się upartym i pozmieniać niektóre elementy i dopracować wzm. napięciowy wraz z końcem mocy, poza tym jak wspomniał Statyk na syrenę niskotonową nadaje się znakomicie.
Pozdrawiam
Pozdrawiam
Kto jest online
Użytkownicy przeglądający to forum: Obecnie na forum nie ma żadnego zarejestrowanego użytkownika i 12 gości

