Aktyw Forum
Zarejestruj się na forum.ep.com.pl i zgłoś swój akces do Aktywu Forum. Jeśli jesteś już zarejestrowany wystarczy, że się zalogujesz.
Sprawdź punkty Zarejestruj sięSystem stałego podtrzymania
Moderatorzy:Jacek Bogusz, Moderatorzy
-
blantek212
- -

- Posty:13
- Rejestracja:8 lip 2010, o 17:29
- Lokalizacja:Poznań
-
blantek212
- -

- Posty:13
- Rejestracja:8 lip 2010, o 17:29
- Lokalizacja:Poznań
Kolego całkiem niezły pomysł, niestety moja wiedza na temat elektroniki jest bardzo mała, dopiero zaczynam zabawę w te klocki, tak wiec nawet nie wiedziałem że można zrobić taki przekaźnik w prosty sposób, i co lepsze będzie zajmował tak mało miejscaSkoro jest mało miejsca, to dlaczego stosujesz przekaźniki? Przecież zastosowanie tyrystorów w obwodzie prądu stałego sprawdzi się znakomicie. Izolację galwaniczną załatwiasz transoptorami. Takie rozwiązanie jest o wiele tańsze, oszczędza energię (nie pracują żadne podtrzymywane cewki przekaźników), zajmuje niewiele miejsca i nie hałasuje. Spełnia też normy bezpieczeństwa potrzebne dla obwodów separowanych.
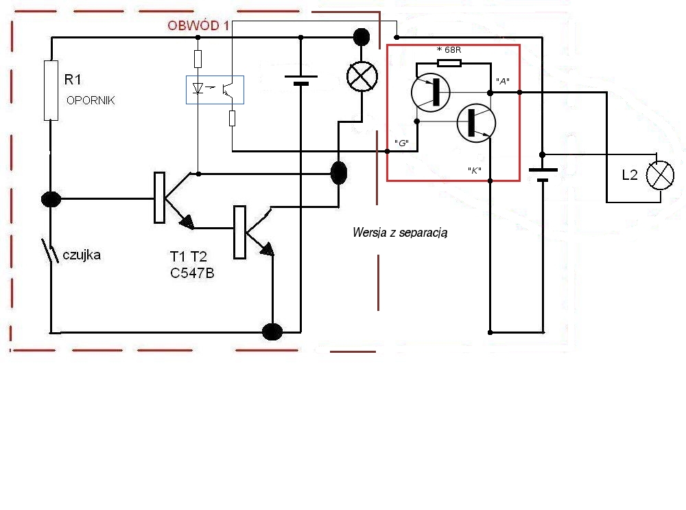
Powiedz mi jeśli możesz czy przekaźnik z tranzystorów bipolarnych umieściłem prawidłowo w schemacie. Czy po przerwaniu obwodu "przekaźnik" załączy mi lampkę L2?
Kolejne pytanie co do transoptora, jeśli dobrze rozumie to powinien użyć go w obwodzie z podtrzymaniem, tylko jak zrobić aby po otrzymaniu sygnał załączył drugi układ, który będzie ciągle włączony nawet gdy sygnał zaniknie, np gdy ktoś zamknie drzwi?
Byłbym wdzięczny za schemat.
-
blantek212
- -

- Posty:13
- Rejestracja:8 lip 2010, o 17:29
- Lokalizacja:Poznań
Witam 
Z ciekawością przyglądałem się waszym osiągnięciom i mam pare uwag co do waszych układów. Do doskonałości jeszcze daleka droga ale najważniejsze to się nie poddawać. Otóż Blantek212 narysował układ powiedzmy "przekaźnikowy" jak sam to nazwał i tu widać że tranzystory przy rozłączeniu się kontaktronu polaryzują (otwierają) się wraz z dwoma dołączonymi tranzystorami i równocześnie zwierają źródło zasilania co jest niebezpieczne dla nich samych. Z drugiej strony gdy te ww wytrzymają udar żarówka L2 będzie świecić naprzemian z L1 i nie uzyska się efektu żekomego "przekaźnika"
Następnie Statyk narysował podobną postać tranzystorów pełniących funkcję tyrystora lecz jego połączenie nie jest właściwe gdyż punkt "A" tzw anoda powinna być podłączona do emitera PNP czyli po drugiej stronie rezystora 68?Ohm ponieważ tylko wówczas można spolaryzować tranz. PNP który będzie działał jako podtrzymanie dla NPN. Idąc dalej następny problem to gdy styk kontaktronu zostanie ponownie zwarty wtedy rozłączy tyrystor i nici z podtrzymania. Jak i w poprzednich pomysłach z przekaźnikami gdy nie zostanie zwarty kontaktron nie zresetujesz drugiego układu. Inaczej jest już z transoptorem to rozwiązanie ma już racje bytu akurat w tym przypadku. Lecz pozostaje jeszcze sprawa z rozłączeniem podtrzymania
Podsumowując nie mam na myśli nikogo obrazić czy oczerniać, przez takie doświadczenia kształtuje się wyobraźnia każdego kto śledzi ten wontek. I myślę że jeszcze nie raz dopracowywany będzie ten układ.
Pozdro
Z ciekawością przyglądałem się waszym osiągnięciom i mam pare uwag co do waszych układów. Do doskonałości jeszcze daleka droga ale najważniejsze to się nie poddawać. Otóż Blantek212 narysował układ powiedzmy "przekaźnikowy" jak sam to nazwał i tu widać że tranzystory przy rozłączeniu się kontaktronu polaryzują (otwierają) się wraz z dwoma dołączonymi tranzystorami i równocześnie zwierają źródło zasilania co jest niebezpieczne dla nich samych. Z drugiej strony gdy te ww wytrzymają udar żarówka L2 będzie świecić naprzemian z L1 i nie uzyska się efektu żekomego "przekaźnika"
Następnie Statyk narysował podobną postać tranzystorów pełniących funkcję tyrystora lecz jego połączenie nie jest właściwe gdyż punkt "A" tzw anoda powinna być podłączona do emitera PNP czyli po drugiej stronie rezystora 68?Ohm ponieważ tylko wówczas można spolaryzować tranz. PNP który będzie działał jako podtrzymanie dla NPN. Idąc dalej następny problem to gdy styk kontaktronu zostanie ponownie zwarty wtedy rozłączy tyrystor i nici z podtrzymania. Jak i w poprzednich pomysłach z przekaźnikami gdy nie zostanie zwarty kontaktron nie zresetujesz drugiego układu. Inaczej jest już z transoptorem to rozwiązanie ma już racje bytu akurat w tym przypadku. Lecz pozostaje jeszcze sprawa z rozłączeniem podtrzymania
Podsumowując nie mam na myśli nikogo obrazić czy oczerniać, przez takie doświadczenia kształtuje się wyobraźnia każdego kto śledzi ten wontek. I myślę że jeszcze nie raz dopracowywany będzie ten układ.
Pozdro
Kto jest online
Użytkownicy przeglądający to forum: Obecnie na forum nie ma żadnego zarejestrowanego użytkownika i 31 gości
