Witam
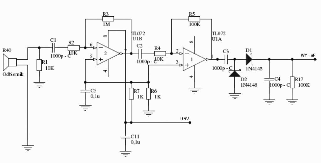
Posiadam dwa przetworniki ultradźwiękowe. Jeden pracuje w układzie nadajnika a drugi w układzie odbiornika. Stosuje układ wzmacniacza sygnału jak na rysunku. Wcześniej zrobiłem podobą wersję, bardziej uproszczoną na wzmacniaczu nieodwracającym - niestety nie działał. Nie bardzo rozumiem idei działania tego zmacniacza. Czy mógłby ktoś mniej więcej wytłumaczyć jak on działa? Model odrwacający odrwaca sygnał wejściowy w fazie tak? czyli powiedzmy na wejściu mam dodatnią połówkę sygnału to na wyjściu IC2 jest "-" w stosunku do masy? Następnie ten sygnał dociera do IC3 gdzie znowu jest odrwacany i na wyjściu otrzymuje "+"?
Aktyw Forum
Zarejestruj się na forum.ep.com.pl i zgłoś swój akces do Aktywu Forum. Jeśli jesteś już zarejestrowany wystarczy, że się zalogujesz.
Sprawdź punkty Zarejestruj sięWzmocnienie sygnału z wyjścia czujnika piezo.
Moderatorzy:Jacek Bogusz, Moderatorzy
Oba wzmacniacze operacyjne pracują jako wzm. odwracające. Ich wzmocnienia napieciowe to odpowiednio Ku=-R3/R2=100 oraz Ku=-R5/R4=10, czyli cały układ ma zmocnienie 100x10=1000.
Faza sygnału na wyjściu U1A jest taka sama jak na wejściu (C1-R2), bo każdy z nich odwraca fazę sygnału o 180 stopni - tak jak piszesz o "połówkach".
Z tego schematu widać, że w stosunkiu do masy to nie zobaczysz "ujemnych połówek" bezpośrednio na wyjsciach wzm. oper. Bo układ zasilany jest tylko z dodatniego napięcia 9V, co widać po dzielniku napięcia R7-R6. Dzielnik ten daje 4,5V czyli "środek" napięcia zasilania do wejść "+" wzmacniaczy - to jest masa pozorna, względem niej zobaczysz połówki dodatnie i ujemne. Względem masy układu (wiadomy symbol na schemacie) zobaczysz tylko napięcia większe lub równe 0V, czyli zawierające jakąś składową stałą. Kondensatory C2 i C3 ją eliminują.
pzdr.
Faza sygnału na wyjściu U1A jest taka sama jak na wejściu (C1-R2), bo każdy z nich odwraca fazę sygnału o 180 stopni - tak jak piszesz o "połówkach".
Z tego schematu widać, że w stosunkiu do masy to nie zobaczysz "ujemnych połówek" bezpośrednio na wyjsciach wzm. oper. Bo układ zasilany jest tylko z dodatniego napięcia 9V, co widać po dzielniku napięcia R7-R6. Dzielnik ten daje 4,5V czyli "środek" napięcia zasilania do wejść "+" wzmacniaczy - to jest masa pozorna, względem niej zobaczysz połówki dodatnie i ujemne. Względem masy układu (wiadomy symbol na schemacie) zobaczysz tylko napięcia większe lub równe 0V, czyli zawierające jakąś składową stałą. Kondensatory C2 i C3 ją eliminują.
pzdr.
Witam.
Dzieki za zainteresowanie. Czyli jeżeli wejścia (+) nieodrwacające były by połączone z masą a nie przez dzielnik to aby coś takiego funkcjonowało musiałbym to zasilić napięciem symetrycznym? Przy zasilaniu pojedynczym napięciem pozorna masa jest na innym potencjale niż wejściowa? Dodatkowo jeżeli tak na dobrą sprawe na wyjściu nie mamy ujemnych połowek to czy ma racje bytu ten układzik prostowniczy na końcu?
Dzieki za zainteresowanie. Czyli jeżeli wejścia (+) nieodrwacające były by połączone z masą a nie przez dzielnik to aby coś takiego funkcjonowało musiałbym to zasilić napięciem symetrycznym? Przy zasilaniu pojedynczym napięciem pozorna masa jest na innym potencjale niż wejściowa? Dodatkowo jeżeli tak na dobrą sprawe na wyjściu nie mamy ujemnych połowek to czy ma racje bytu ten układzik prostowniczy na końcu?
Nie wiem czy nie potrzebne, nie wiemy co autor miał na myśli, może pierwotnie układ był zasilany symetrycznie a ktoś następny go zmienił na +9V? Ponadto co ma być robione z sygnałem wyjściowym? Na schemacie jest oznaczenie WY uP. Ja bym zostawił D1-C4-R17 jako detektor sygnału nadanego, a usunął C3. Albo zbuduj ten układ bez tego "podwajacza napięcia" i obejrzyj co się dzieje w układzie.
R1 jest obciążeniem 10k dla odbiornika dla składowej stałej. Na C1 odkłada się składowa stała podając na pierwszy wzm. oper. sygnał bez niej. Dla składowej zmiennej C1 można traktować jako zwarcie i wówczas odbiornik widzi obciążenie 5k (bo do R1=10k dołaczone jest wówczas równolegle R2).
R1 jest obciążeniem 10k dla odbiornika dla składowej stałej. Na C1 odkłada się składowa stała podając na pierwszy wzm. oper. sygnał bez niej. Dla składowej zmiennej C1 można traktować jako zwarcie i wówczas odbiornik widzi obciążenie 5k (bo do R1=10k dołaczone jest wówczas równolegle R2).
Kto jest online
Użytkownicy przeglądający to forum: Obecnie na forum nie ma żadnego zarejestrowanego użytkownika i 119 gości
