Witam!
Konstruuję lampę alarmowo-sygnalizacyjną. Steruję ją impulsami +5v o czasie trwania 5 ms, generowanymi co ok 6 sek. Na bazie jest kondensator ponieważ zależy mi na powolnym gaśnięciu lampki ok 2 sek) Ukłąd według załączonego rysunku złożyłem na NPN BDX53. Niestety po kilku impulsach tranzystor tak sie nagrzewa że cały czas lampka świeci. Próbowałem z IRF540 mosfet ale to samo sie dzieje.
Wdzięczny będę za wskazówki i uwagi co do obejścia tego problemu.
Zaznaczam iż używam radiatora ale to mało pomaga (dopiero 0,5 kg aluminium trochę pomogło ale i tak czasy sie rozjeżdżają)
Aktyw Forum
Zarejestruj się na forum.ep.com.pl i zgłoś swój akces do Aktywu Forum. Jeśli jesteś już zarejestrowany wystarczy, że się zalogujesz.
Sprawdź punkty Zarejestruj sięŻarówka - problem
Moderatorzy:Jacek Bogusz, Moderatorzy
- Załączniki
-
- lampka.gif (5.23KiB)Przejrzano 2586 razy
witam jak nie ma innego wyboru niż żarówka to proponuje aby podłączyć między wyprowadzenia tranzystora C-E rezystor wartości kilku Ω aby odciążyć trochę tranzystor z mocy na której się odkłada. Muszę ci powiedzieć że lepszym rozwiązaniem byłoby zastosowanie generatora PWM. Zależy z czego bierzesz sygnał wyzwalający żarówkę, gdyby to był mikrokontroler on mógłby tym sposobem wygaszać żarówkę. Pozdrawiam gres 
W układzie o pracy ciągłej zawsze będziesz miał straty mocy na ciepło.
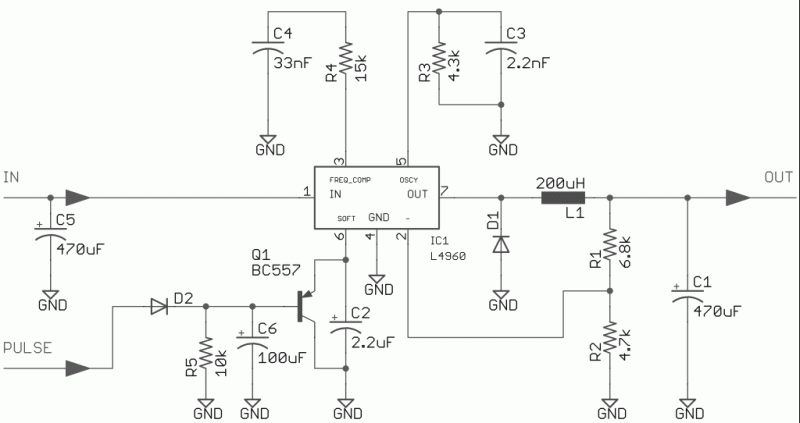
W załączniku masz schemat impulsowego sterowania żarówki ( układ nie testowany )
Rezystorem R5 i kond. C6 regulujesz stałą czasową (czas gaśnięcia żarówki ).
Układ ma małą wadę: na wejściu impulsów jest kond. C6 = 100uF co definiuję, że generator musi mieć rwy < 10.
Układ ten to klasyczny schemat zasilacza imp. L4960 plus modyfikacja układu softstart.
W załączniku masz schemat impulsowego sterowania żarówki ( układ nie testowany )
Rezystorem R5 i kond. C6 regulujesz stałą czasową (czas gaśnięcia żarówki ).
Układ ma małą wadę: na wejściu impulsów jest kond. C6 = 100uF co definiuję, że generator musi mieć rwy < 10.
Układ ten to klasyczny schemat zasilacza imp. L4960 plus modyfikacja układu softstart.
Re: Żarówka - problem
w projekcie widzę kilka błędów,Witam!
Konstruuję lampę alarmowo-sygnalizacyjną. Steruję ją impulsami +5v o czasie trwania 5 ms, generowanymi co ok 6 sek. Na bazie jest kondensator ponieważ zależy mi na powolnym gaśnięciu lampki ok 2 sek) Ukłąd według załączonego rysunku złożyłem na NPN BDX53. Niestety po kilku impulsach tranzystor tak sie nagrzewa że cały czas lampka świeci. Próbowałem z IRF540 mosfet ale to samo sie dzieje.
Wdzięczny będę za wskazówki i uwagi co do obejścia tego problemu.
Zaznaczam iż używam radiatora ale to mało pomaga (dopiero 0,5 kg aluminium trochę pomogło ale i tak czasy sie rozjeżdżają)
co prawda nie podajesz wartości opornika szeregowego ale podejrzewam że wartość jest zbyt duża i tranzystor nie wchodzi w stan nasycenia, zmnikejsz jego wartość do 100R
druga sprawa to kondensator, też musi mieć jakieś ograniczenie prądu ładowania, najprościej prezenieść go na drugą stronę rezystora
dodatkowo zwróć uwagę że stan niski ze sterownika będzie rozładowywał elkę przez układ sterowania, więc jak inny kolega już wspomniał, szeregowo daj zwykła diodę
zwracam jeszcze uwagę że charakterystyka rozładowania kondensatora jest logarytmiczna, więc na początku jasność będzie spadała bardzo szybko ale żarzyć się będzie zawsze bo nie da rady rozładować się do zera
suma sumarum układ jest zbyt uproszczony aby spełnił oczekiwania, po pierwsze końcówkę dałbym na 2 tranzystorach w układzie Darlingtona, po drugie w szereg dałbym zenerkę lub zamiennie kilka sztuk diód aby tranzystor przełączał nie przy 0,7V ale gdzieś w okolicach 3,5V, wtedy elka może pracować na bardziej liniowym odcinku rozładowania, który można jeszcze poprawić szeregowym rezystorem, no i sam sygnał sterujący też jest istotny, może pozostać 5V ale stan wysoki musi trwać dokładnie tyle ile ma się jasno palić żarówka, na niskim zboczu zrobić kontrolowane PR-kiem rozładowywanie i powinno być OK, a radiator musi być duży, bo trzeba rozproszyć około 10W mocy
Kto jest online
Użytkownicy przeglądający to forum: Obecnie na forum nie ma żadnego zarejestrowanego użytkownika i 33 gości

