Nawet lutownicą tansformatorowąA po drugie jak już zauważyl fachman MQFP łatwiej się lutuje.
Tak, mówię poważnie, choć wiem, że grzeszę
Aktyw Forum
Zarejestruj się na forum.ep.com.pl i zgłoś swój akces do Aktywu Forum. Jeśli jesteś już zarejestrowany wystarczy, że się zalogujesz.
Sprawdź punkty Zarejestruj sięModeratorzy:Jacek Bogusz, Grzegorz Becker, procesorowiec, robertw, Moderatorzy
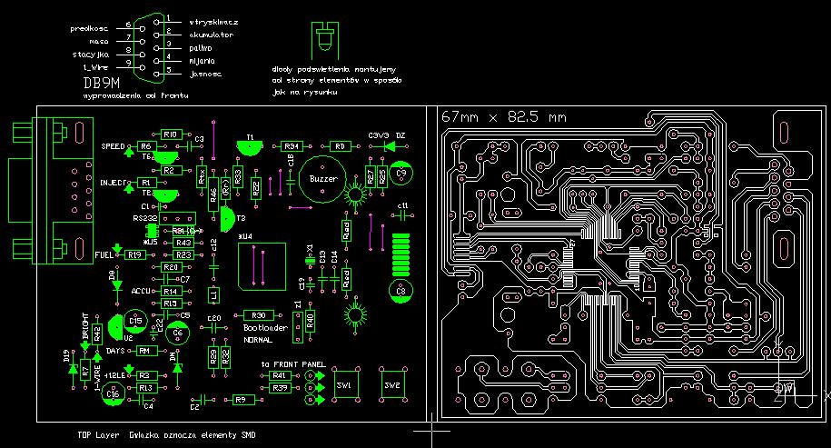
dodałem w międzyczasie switche na płytce no i wszystkie sygnały wyprowadziłem złączem DB9 , czyli popularnym ComDo fachman - podeślij mi te pliki z projektami na priva a ja już postaram się coś zdziałać. sprawdź jeszcze na 100% czy nie ma błędów bo nie chce żebyśmy powielali płytki z felerem.
no i patrz na obudowę, musi być MQFP52, proc z literkami BSZ w oznaczeniu, bo ci nie tylko na płytkę nie podejdzie ale i niektóre piny się nie pokryją, ten co podałeś w linku ma dobrą obudowę


fajnie że ktoś na to zerknąłFachman
Zauważyłem w twojej płytce brak rezystora R35 od tranzystora T5 oraz niewiem czy tak ma być bo nie jestem elektronikiem połączyłeś mase DGND z AGND
temat ma 25 stron, wyłapałem wszystkie wypowiedzi konstruktora i dostosowałem się do jego uwag i opinii tych co komputerek uruchomili, niczego nie przerabiałem "po swojemu"A propo tych elementów z których zrezygnowałeś to dobrze bo własciciel projektu tez stwierdził ze wiele elmentów jest zbędnych.
w tej płytce pokusiłem się na podpasowanie płytki pod n3310 bo na Allegro można kupić taki wyświetlacz już za 6,90 brutto i jest on z blaszkami. Niestety wyprowadzenia na szkle są tylko napylone, nie ma tak jak w oryginale złoconych styków więc pozostaje tylko właściwie wykorzystanie oryginalnego złącza. Tutaj pojawia się problem podświetlenia, jest za mały odstęp aby zmieściła się tam dioda smd, dlatego w zasadzie jedynie wyjście to wywiercenie 6 otworów i umieszczenie w nich zwykłych diód fi3mmCzy problemem dla ciebie było by stworzenie płytki dla wyswietlacza lcd 4x20, sa małe zmiany w stosunku do orginalnej płytki ale to jeszcze nie to co przy wyswietlaczu philipsa.
Kod: Zaznacz cały
1. usunąłem R8 100R
2. usunąłem R18 0R czyli taka w sumie zworka
3. usunąłem R21 1R6
4. zamieniłem T2 BSS138 na popularny BC558C i zrezygnowałem z diody D1
5. wszystkie tranzystorki smd typu pnp zamieniłem na BC558B, natomiast typu npn na BC547B
6. nie stosowałem dodatkowych elementów przy wyjściu 1_wire tj T4, R44 i R45
7. diody D9, D10, D11 zastępuje jeden opornik RD 10k
8. zamiast opornika R26 zastosowałem Zenerkę na 3,3V
9. nie stosowałem tranzystora T5, diody włączyłem na razie bezpośrenio do +5V więc palić się będą zawsze po podaniu zasilania, bo było tak że chciałem aby podświetlenie zapalało sie z postojówkami ale teraz jak 24n na dobę będziemy jeździć na mijania to do złącza doprowadziłem właśnie sygnał z mijania i potrzebna jest drobna zmiana w samym programie aby to poprawić
10 nie zastosowałem R28 bo to chyba była zworkawow, excelent clock, like Predator ??I know that PC set baudrate 9600 and watch crystal set 12,582 Mhz. ...
ale ja mam na razie tylko jeden czujnik,zmien DS to wlasnie po to zeby komp mogl rozroznic ktory z czojnikow jest na zewnatrz a ktory wewnatrz auta. po co w koncu masz przekladac zle zalozone czujniki jak mozesz ta funkcja to zrobic
Użytkownicy przeglądający to forum: Obecnie na forum nie ma żadnego zarejestrowanego użytkownika i 4 gości