Aktyw Forum
Zarejestruj się na forum.ep.com.pl i zgłoś swój akces do Aktywu Forum. Jeśli jesteś już zarejestrowany wystarczy, że się zalogujesz.
Sprawdź punkty Zarejestruj sięPrzydzwięk we wzmacniaczu na TDA7294
Moderatorzy:Jacek Bogusz, Tomasz Gumny, Futrzaczek, Adam Tatuś, Moderatorzy
CZeść.
Uruchomiłem sobie wzmacniacz na TDA7294 w układzie mostkowym. Na wejściu mam wzmacniacz róznicowy, zasialanie z transformatora 2x24VAC.
Nie wiem co jest grane, ale jak włączam wzmacniacz bez podłaczonego źródła sygnału to jest przeraźliwy przydźwięk. Po podłączeniu np odtważacza DVD (jego zasilanie jest separowane od sieci transformatorem) też jest choć mniejszy?
Co jest nie tak. Wzmacniacz jest składany na płytkach AVT, więc o błędach w prowadzeniu ścieżek nie może być raczej mowy.
Czy jest możliwośc jakość poprawić to?
Uruchomiłem sobie wzmacniacz na TDA7294 w układzie mostkowym. Na wejściu mam wzmacniacz róznicowy, zasialanie z transformatora 2x24VAC.
Nie wiem co jest grane, ale jak włączam wzmacniacz bez podłaczonego źródła sygnału to jest przeraźliwy przydźwięk. Po podłączeniu np odtważacza DVD (jego zasilanie jest separowane od sieci transformatorem) też jest choć mniejszy?
Co jest nie tak. Wzmacniacz jest składany na płytkach AVT, więc o błędach w prowadzeniu ścieżek nie może być raczej mowy.
Czy jest możliwośc jakość poprawić to?
-
janek11389
- -

- Posty:682
- Rejestracja:5 cze 2004, o 10:57
Witam! Na początek to bym rozpiął ten mostek i sprawdził po kolei te wzmacniacze każdy z osobna! Czy działają poprawnie, czy nie słychać jakiegoś przydźwięku, czy nie jest za czuły! Jeżeli na jednej końcówce, będzie przydźwięk, a pojemności w zasilaczu są odpowiednie, to zrobiłbym pomiar poboru prądu trafa sieciowego w stanie spoczynku, bo może się okazać, że ma za dużą gęstość prądu i tak już bywało!
Pozdrawiam
Pozdrawiam
W załączniku podsyłam, schemat w pdf'ie. lewa część jest to moja dobudówka filtru dolnoprzepustowego, a prawa część to układ wzmacniacza oryginalny z kitu AVT2736.
Jak odłączyłem lewą część to przydźwięk ustąpił, a jak podłącze swoją to sie pojawia i to straszny.
Jak połączyć te dwie części aby to działało dorze?
Jak odłączyłem lewą część to przydźwięk ustąpił, a jak podłącze swoją to sie pojawia i to straszny.
Jak połączyć te dwie części aby to działało dorze?
- Załączniki
-
- Protel Schematic.zip
- (7.26KiB)Pobrany 203 razy
-
janek11389
- -

- Posty:682
- Rejestracja:5 cze 2004, o 10:57
W pierwszym poście nic nie piszesz o dodatkowych filtrach, w takiej sytuacji, to sprawa się komplikuje! Krótko i na temat, czy bez tych dodatków, typu filtr, chodzi poprawnie czy słychać przydźwięk? Z tego, co opisujesz, to robi Ci się chyba pętla masy, nie pokazuj schematu ideowego, tylko narysuj schemat blokowy, ale z wszystkim, łącznie z zasilaniem, ale tak jak konkretnie tam jest to połączone! Jak zasilasz te filtry i z skąd?
Za bardzo nie wiem w czym ten schemat blokowy narysować?
1. Jak usunę (odłączę) filtr to nie ma przydźwięku, jest OK. Dopiero po podłączeniu filtru.
2. Filtr jest zasilany z tego napięcia co wzmacniacz, ale mam tak, że na początku są diody 1N4007, kondensator 1000uF i stabilizator.
3. Na tym schemacie który załączyłem to R8 jest podpięty do masy, a R9 do wyjścia 8 U1D.
4. Punkty P3 i P4 sa podczebione do wejśc wzmacniaczy. A głośniki do wyjść w układzie mostkowym.
5. Na P1 I P2 podłacza się sygnał z zewnętrznego źródła.
Chyba dobrze opisałem.
1. Jak usunę (odłączę) filtr to nie ma przydźwięku, jest OK. Dopiero po podłączeniu filtru.
2. Filtr jest zasilany z tego napięcia co wzmacniacz, ale mam tak, że na początku są diody 1N4007, kondensator 1000uF i stabilizator.
3. Na tym schemacie który załączyłem to R8 jest podpięty do masy, a R9 do wyjścia 8 U1D.
4. Punkty P3 i P4 sa podczebione do wejśc wzmacniaczy. A głośniki do wyjść w układzie mostkowym.
5. Na P1 I P2 podłacza się sygnał z zewnętrznego źródła.
Chyba dobrze opisałem.
Jak dobrze rozumiem to filtr zasilasz z osobnych odczepów transformatora?
Czy z tych samych co końcówkę mocy?
Jesli tak to rozumiem, że filtr zasilasz z tych samych odczepów, ale robisz jakby osobny zasilacz.
Bo dajesz mostek i kondensator.
Może spróbuj podłaczyć to tak jak pokazałem tutaj chyba, że tak masz już zrobione to szukaj winy w samym filtrze.
Czy z tych samych co końcówkę mocy?
Jesli tak to rozumiem, że filtr zasilasz z tych samych odczepów, ale robisz jakby osobny zasilacz.
Bo dajesz mostek i kondensator.
Może spróbuj podłaczyć to tak jak pokazałem tutaj chyba, że tak masz już zrobione to szukaj winy w samym filtrze.
- Załączniki
-
- filtr.PNG (1.02KiB)Przejrzano 10598 razy
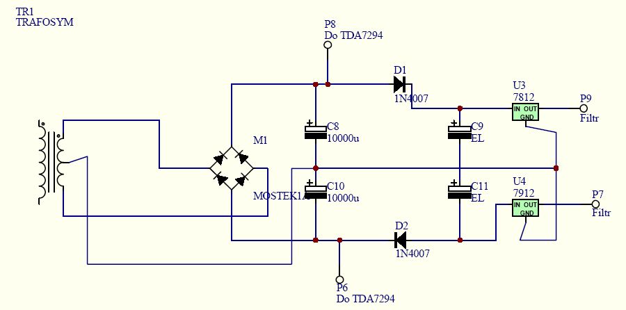
Zasilanie wygląda jak na rysunku (przepraszam za jakość)
Ostatnio zmieniony 1 sty 1970, o 01:00 przez Sławek5, łącznie zmieniany 3 razy.
-
janek11389
- -

- Posty:682
- Rejestracja:5 cze 2004, o 10:57
Tam za stabilizatorami można dać pojemności od 10µF do 47µF - więcej nie ma sensu.
I w razie gdyby wzbudzały się stabilizatory to po 100nF (ceramik) do masy między IN i OUT czasami tak się zdarza, ale nie jest to regułą.
W urządzeniach tego typu dobra filtracja to podstawa i nie warto żałować kondensatorów, ale też nie przesadzać np. z pojemnościami.
I w razie gdyby wzbudzały się stabilizatory to po 100nF (ceramik) do masy między IN i OUT czasami tak się zdarza, ale nie jest to regułą.
W urządzeniach tego typu dobra filtracja to podstawa i nie warto żałować kondensatorów, ale też nie przesadzać np. z pojemnościami.
-
janek11389
- -

- Posty:682
- Rejestracja:5 cze 2004, o 10:57
Słuchaj Sławek! Problem jest naprawdę poważny i o wiele głębszy, tylko sobie z tego sprawy nie zdajesz! Cały ten filtr to nic innego jak tylko wzmacniacz wzmacniający najniższe częstotliwości i nie zdajesz sobie sprawy, że te najniższe częstotliwości to też 50, czy 100Hz i on to właśnie najbardziej wzmacnia, a przecież 50Hz, to nic innego jak tętnienia, w takich sytuacjach zasilacz musi być bardzo dobrze od filtrowany, bo jak nie, to mimo sygnału akustycznego zostaną wzmocnione wszystkie śmieci z zasilacza! Żeby bardziej to zrozumieć to zmuszę Cię do myślenia przez zadawanie Tobie pytań, tak długo, aż sam zrozumiesz, że to, co robisz jest chore!
Powiedz mi, po co Ci ten filtr, jakie on ma spełniać twoim zdaniem zadanie? Czemu to ma służyć?
Powiedz mi, po co Ci ten filtr, jakie on ma spełniać twoim zdaniem zadanie? Czemu to ma służyć?
Wyjście wzmacniacza jest podłączone do Subwoofera, tuby basowej.
Aby do głosnika nie dostawały sie częstotliwości większe niż ona wzmacnia ten filtr przepuszcza do około 300Hz, bo więcej i tak tuba nie potrzebuje, a sam jest podłączony do wyjścia wzmacniacza.
Celem tego układu było wzmacnianie tylko najnizszych częstotliwości, te które tuba moze przenieść.
Aby do głosnika nie dostawały sie częstotliwości większe niż ona wzmacnia ten filtr przepuszcza do około 300Hz, bo więcej i tak tuba nie potrzebuje, a sam jest podłączony do wyjścia wzmacniacza.
Celem tego układu było wzmacnianie tylko najnizszych częstotliwości, te które tuba moze przenieść.
Jak dobrze rozumiem to ma byc filtr do subwoofera tak?
Jeśli już korzystałeś z kitów AVT (wzmacniacz) to można przy okazji wykorzystać projekt AVT-1281.
http://www.sklep.avt.com.pl/photo/_pdf/AVT1281.pdf
Nie znam tego układu filtra który poskładałeś, ale jeśli coś jest nie tak to znaczy, że bez generatora i oscyloskopu będziesz szukał przyczyny bez końca i być może trafisz.
Może problem jest z prowadzeniem masy? ciężko powiedzieć tak na odległość.
Jeśli już korzystałeś z kitów AVT (wzmacniacz) to można przy okazji wykorzystać projekt AVT-1281.
http://www.sklep.avt.com.pl/photo/_pdf/AVT1281.pdf
Nie znam tego układu filtra który poskładałeś, ale jeśli coś jest nie tak to znaczy, że bez generatora i oscyloskopu będziesz szukał przyczyny bez końca i być może trafisz.
Może problem jest z prowadzeniem masy? ciężko powiedzieć tak na odległość.
-
janek11389
- -

- Posty:682
- Rejestracja:5 cze 2004, o 10:57
Ni i tu zaczyna się twój problem, zresztą jak wielu innych! Jeżeli chcesz odciąć wyższe częstotliwości, to obetnij, ale, po co chcesz dodatkowo wzmacniać te najniższe?, A jeżeli chcesz cokolwiek wzmacniać to powinieneś wiedzieć, o jakiej amplitudzie sygnał wzmacniacz, i do jakiego maksymalnego poziomu możesz to wzmocnić! Bo w innym wypadku będzie to przesterowane i zamiast właściwego sygnału, uzyskasz mnóstwo śmieci, typu szumy, przydźwięk itd. Układ ma trzy kości o dużym wzmocnieniu, dla czego na wejściach i na wyjściach tych kości nie ma podanych napięć sygnałowych? Przecież to jest bubel, kto to dopuścił do handlu? Robi się układy tylko po to żeby zarobić parę złotych, nie ważne czy to działa, czy nie, ważne, że się zarobiło!Wyjście wzmacniacza jest podłączone do Subwoofera, tuby basowej.
Aby do głosnika nie dostawały sie częstotliwości większe niż ona wzmacnia ten filtr przepuszcza do około 300Hz, bo więcej i tak tuba nie potrzebuje, a sam jest podłączony do wyjścia wzmacniacza.
Celem tego układu było wzmacnianie tylko najnizszych częstotliwości, te które tuba moze przenieść.
Wzmacnianie najniższych częstotliwości w przedwzmacniaczu jest chore to jest standard i nie można sobie pozwolić na nic więcej jak te 775mV na wyjściu, a jeżeli chcesz głośniej, no to zaopatrz się w odpowiednią końcówkę, bo to od niej zależy czy będzie głośno, czy bardzo głośno, a zadaniem przedwzmacniacza jest ukształtowanie odpowiedniej charakterystyki, dopasowanie źródła sygnału, do danej oporności, osiągniecie odpowiednich napięć wyjściowych, przy założeniach odpowiednich napięć wejściowych i to jest wszystko objęte klauzulą ustalonych norm! Wiec jeszcze raz pytam:, do jakiego napięcia chcesz to wzmocnić, w tym nie winnym przedwzmacniaczu? Chodzi Ci oto, żeby był głośny i potężny bas, tak żeby tyk spadał z sufitu?, Czy chodzi Ci oto, żeby było mnóstwo szumu i przydźwięku?
Zawsze się tak robi, że jak się chce dużo basu to trzeba podbijać pewne ustalone niskie częstowliwości (regulacja) co innego filt pasywny gdzie po prostu odcinasz pasmo do np. 300Hz i koniec.. a tutaj chodzi o samo podbicie tych niskich częstotliwości i płynną ich regulację.
Żeby nawet przy małym wysterowaniu wzmacniacza było odczuć pracę tego suba, bez tego podbijania nie uzyskasz tej głębi basu.
Takie coś stosuje się w każdy subwooferze z tego co wiem, chyba, że mowa o pasywnym, ale to i tak nie zmienia faktu, że we wzmacniaczu do tego pasywnego suba i tak jest wmontowany aktywny filtr dolnoprzepustowy, bo było by bez sensu gdyby to szło na całym paśmie akustycznym.
Żeby nawet przy małym wysterowaniu wzmacniacza było odczuć pracę tego suba, bez tego podbijania nie uzyskasz tej głębi basu.
Takie coś stosuje się w każdy subwooferze z tego co wiem, chyba, że mowa o pasywnym, ale to i tak nie zmienia faktu, że we wzmacniaczu do tego pasywnego suba i tak jest wmontowany aktywny filtr dolnoprzepustowy, bo było by bez sensu gdyby to szło na całym paśmie akustycznym.
-
janek11389
- -

- Posty:682
- Rejestracja:5 cze 2004, o 10:57
Zgadzam się z tobą, po to, się uwypukla pewne częstotliwości, żeby otrzymać zamierzony cel, pasywne jak i aktywne, spełniają to samo zadanie, problem w tym, że nie można jak w jednych tak i w drugich przekroczyć pewnych progów napięciowych! A u Kolegi jest taki problem, że ma to przekroczone i dla tego pojawiają się mu śmieci! Wystarczy tylko ustawić odpowiednie wzmocnienie do zakładanych czułości wejściowych i wyjściowych przy założonych najniższych częstotliwościach i powinno być dobrze, zakładając, że sam zasilacz mu nie sieje!
Przepraszam bardzo pomyliłem nr kitu.
Oto link, a kit to AVT-2458
http://sklep.avt.pl/photo/_pdf/AVT2458.pdf
Oto link, a kit to AVT-2458
http://sklep.avt.pl/photo/_pdf/AVT2458.pdf
Problem z zasilaniem.
Witam.Napisałeś, ze zasilacz +/- 12 V jest podłaczony do napięc zasiacza głównego, przez diody 1N4007.Po wyprostowaniu, masz ok. +/- 32 V i problem polega na tym, ze masa główna
jest podłaczona z masą filtra, bezposrednio a powinna byc podłaczona przez płytkę filtra.
Trzeba to zrobić tak:masę wejściową płytki podłączasz do punktu masy na chassis<obudowy>
a masę wyjściową, podłączasz przewodem ok.10-15 cm do masy głównej zasilacza.Te masy
NIE MOGą BYC ZWARTE NA KRóTKO, bo wtedy występuje przydżwięk i układ się wzbudza.
Pomóc może podłączenie diod Zenera 10-12 V/3-5 W, szeregowo między zasilaniem głownym
i stabilizatorami.Zredukuje to napięcie przed stabilizatorem do ok 20 V i będzie to dodatkowa separacja. Diody trzeba podłączyć zaporowo, tzn. plus diody do plusa 32 V i a jej minus do
stabilizatora i drugą tak samo ,tylko odwrotnie polaryzacją.Ja stosuję ta metodę w swoich wzmakach i działa.Uklad mostkowy na TDA 7294 można zrobić bez odwracacza fazy, na samych scalakach.Pozdrawiam i zyczę sukcesu-Zygmunt.
jest podłaczona z masą filtra, bezposrednio a powinna byc podłaczona przez płytkę filtra.
Trzeba to zrobić tak:masę wejściową płytki podłączasz do punktu masy na chassis<obudowy>
a masę wyjściową, podłączasz przewodem ok.10-15 cm do masy głównej zasilacza.Te masy
NIE MOGą BYC ZWARTE NA KRóTKO, bo wtedy występuje przydżwięk i układ się wzbudza.
Pomóc może podłączenie diod Zenera 10-12 V/3-5 W, szeregowo między zasilaniem głownym
i stabilizatorami.Zredukuje to napięcie przed stabilizatorem do ok 20 V i będzie to dodatkowa separacja. Diody trzeba podłączyć zaporowo, tzn. plus diody do plusa 32 V i a jej minus do
stabilizatora i drugą tak samo ,tylko odwrotnie polaryzacją.Ja stosuję ta metodę w swoich wzmakach i działa.Uklad mostkowy na TDA 7294 można zrobić bez odwracacza fazy, na samych scalakach.Pozdrawiam i zyczę sukcesu-Zygmunt.
Kto jest online
Użytkownicy przeglądający to forum: Obecnie na forum nie ma żadnego zarejestrowanego użytkownika i 2 gości

