CZeśc.
Chciłem Was prosć o pomoc. Mam układ jak na rys. nr 1 wraz z przebiegami nr1.
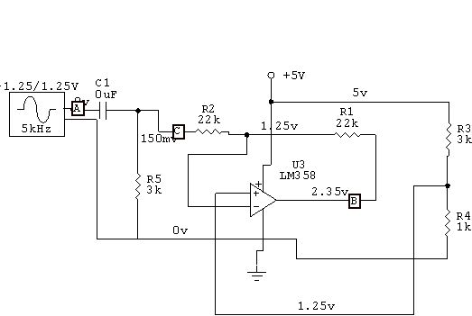
Teraz jak na rys nr 2 dodaje rezystor R5. Jak interpretować ten układ. Czy dla prądu stałego nie jest to wzmacniacz który w pętli sprzezenia ma rezysory R, R2 i R5 czyli wzmocnienie wnosiłoby Ku=-R1/(R2+R5) . A co z przebiegmi zmiennymi.
Pozatym czy napięcie podanie na wejscie (+) wynoszące 1.25V powoduje podwyższenie spoczynkowego napięcia wyjściowego. czy w tym przypadku nie jes t to tak jak byłby wzmacniacz nioedwracający i to naięcie na wejściu (+) nie zostane wzocnione ze wzmocnieniem Ku dla wzacniacza niedwracającego czyli Ku+=1+R1/R2+R5.
Mozecie mi jakoś to opisać lub podać dośc dobrą literaturę.
troche kolejnośc rysunków mi sie rozmyła ale podpisy są dobre
Aktyw Forum
Zarejestruj się na forum.ep.com.pl i zgłoś swój akces do Aktywu Forum. Jeśli jesteś już zarejestrowany wystarczy, że się zalogujesz.
Sprawdź punkty Zarejestruj sięInterpretacja układu
Moderatorzy:Jacek Bogusz, Moderatorzy
Ten wzmacniacz nie wzmacnia napięcia stałego. Na wejściu jest kondensator.
Wzmocnienie dla przebiegu zmiennego =-R1/R2 w obu przypadkach. Rezystor R5 nie ma wpływu na wzmocnienie wzm. w pasmie przepustowym.
Napięcie stałe na wyjściu = Uzas*(R4/(R3+R4))*(1+R1/(R2+R5))
w przypadku 1. R5 = brak (równoważne nieskończoność)
Uout_DC = 5*(1/4)*1=1,25V
w przypadku 2. R5 = 3k
Uout_DC = 5*(1/4)*(1+22/(22+3)=2,35V
Literatura
http://focus.ti.com/general/docs/lit/ge ... leType=pdf
drobna uwaga
ustal wartość pojemności C1, 0 to kiepska liczba
Wzmocnienie dla przebiegu zmiennego =-R1/R2 w obu przypadkach. Rezystor R5 nie ma wpływu na wzmocnienie wzm. w pasmie przepustowym.
Napięcie stałe na wyjściu = Uzas*(R4/(R3+R4))*(1+R1/(R2+R5))
w przypadku 1. R5 = brak (równoważne nieskończoność)
Uout_DC = 5*(1/4)*1=1,25V
w przypadku 2. R5 = 3k
Uout_DC = 5*(1/4)*(1+22/(22+3)=2,35V
Literatura
http://focus.ti.com/general/docs/lit/ge ... leType=pdf
drobna uwaga
ustal wartość pojemności C1, 0 to kiepska liczba
Kto jest online
Użytkownicy przeglądający to forum: Obecnie na forum nie ma żadnego zarejestrowanego użytkownika i 63 gości

