Aktyw Forum

Zarejestruj się na forum.ep.com.pl i zgłoś swój akces do Aktywu Forum. Jeśli jesteś już zarejestrowany wystarczy, że się zalogujesz.

Sprawdź punkty Zarejestruj się

Jak zabezpieczyć podłączenie + i - do ADC w ATmega8???

jacynka84
-
-
Posty:150
Rejestracja:17 maja 2006, o 22:50
Lokalizacja:Sulejówek
Jak zabezpieczyć podłączenie + i - do ADC w ATmega8???

Postautor: jacynka84 » 23 paź 2006, o 05:34

Witam .
Mam zamiar zrobić miernik Voltów i Amperów na ATmega8
i właśnie wpadłem na to że właściwie nie wiem jak zabezpieczyć układ przed odwrotnym podłączeniem badanego napięcia...
Będzie dzielnik napięcia jakieś 1:100 aby móc wyliczyć do ponad 250V
oraz ok 4-5Amper (za pomocą voltmiarki na boczniku).
Matematycznie wykalibrowany zostanie w programie.
no i mamy GetADC.
Tylko co jeśli, wpakuje te (dość mało) 5V odwrotnie w µP ?? na mase może pójść dość równierz duży prąd. co wtedy??? :|

Mam jeszcze jedno pytanie:
Jak zrobić najprostrzy stabilizator z bateri ~9V na 5V?
Zwykły lm7805 to chyba nie da rady (za dużą moc będzie tracić)?
Może diody zenera?

Awatar użytkownika
ACeK
-
-
Posty:1522
Rejestracja:30 mar 2003, o 19:35
Lokalizacja:Kielce

Postautor: ACeK » 23 paź 2006, o 08:48

Obrazek Masz bardzo ambitne plany ale wydaje mi sie ze brakuje Ci troche wiadomosci i wogole :no: korzystasz z tego co juz jest na forum zanim zaczniesz robic miernik naucz sie co to jest napiecie, prad pojecia stale, przenienne a wtedy wiele rzeczy Ci sie wyjasni Obrazek

jacynka84
-
-
Posty:150
Rejestracja:17 maja 2006, o 22:50
Lokalizacja:Sulejówek

Postautor: jacynka84 » 23 paź 2006, o 10:17

Wiem mniej więcej jak to wszystko liczyć i jak przerabiać zmienny na stały aby móc go mierzyć - tylko jednak musze mieć i dokładność i mierzyć niske wolty . cały hak w tym
że jak sie wpakuje np 250V do masy - to wiecie - kupa dymu zostaje z układu. w tym cały bajer , aby temu zapobiec.
NaUczyłem sie o prądzie już - i mam już dość.
Tu chyba zresztą nie chodzi o prąd i energie el. lecz o zwykłą logike...?
Dobrze mówie ? jakąś kombinacje muszę wymyśleć. nie wie ktoś jak to jest zrealizowane w
fabrycznych miernikach? rozebrałem swój i nic nie zobaczyłem w sumie. wszystko chowa sie w procesorku.
Ampery łatwo zrealizować ,ale te wolty mnie dręczą!! :565: :566:
Co jeśi odwrócę te polaryzacje?
Czy ten układ ma szanse 'obronić ' miernik przed złym podłączeniem??
Załączniki
Volty.JPG
Volty.JPG (8.39KiB)Przejrzano 8826 razy

Franek
-
-
Posty:46
Rejestracja:24 lut 2006, o 21:34
Lokalizacja:Ustroń

Jak zabezpieczyć ...

Postautor: Franek » 23 paź 2006, o 12:11

Nie tak! AtMega8 ma już w swojej strukturze zabezpieczenia wszystkich wejść za pomocą diod. Na każdym wejściu są 2 diody: jedna podłączona anodą do masy i katodą do wejścia, druga anodą do wejścia i katodą do zasilania plus 5V. Możesz dodatkowo zabezpieczyć dane wejście ADC dając dodatkowe diody (najlepiej Schottkiego o małym napięciu przewodzenia) połączone j.w. W razie odwrotnej polaryzacji lub przekroczenia napięcia na wejściu powyżej 5V, jedna z tych diod zaczyna przewodzić i całe "niechciane" napięcie jest odkładane na rezystorach dzielnika, zaś wejście procesora jast zabezpieczone. Dzielnik też narysowałeś na opak.

jacynka84
-
-
Posty:150
Rejestracja:17 maja 2006, o 22:50
Lokalizacja:Sulejówek

Postautor: jacynka84 » 23 paź 2006, o 12:16

Jak ten dzielnik wg ciebie ma być?
Mi sie wydaje że dobrze jest.
A może d. zenera 5V w kierunku do uP i masy wystarczą aby
zabezpieczyć? nie moge sobie pozwolić na brak mierzenia milivoltów.

radcorp
-
-
Posty:79
Rejestracja:2 sty 2006, o 15:52
Lokalizacja:Polska

Postautor: radcorp » 23 paź 2006, o 16:40

:idea:
Załączniki
1.gif
1.gif (4.67KiB)Przejrzano 8798 razy

jacynka84
-
-
Posty:150
Rejestracja:17 maja 2006, o 22:50
Lokalizacja:Sulejówek

Postautor: jacynka84 » 23 paź 2006, o 17:00

Dzięki ,sprubuję tego schematu.
Ale jednak mam nieodparte wrażenie ze robisz wejścia i wyjścia dokładnie na odwrót
niż powinno być.
Dlaczego tak myśle-
np. mamy 100V i masa
ma 2 drogi przez rez np. 10kohm i 100kohm
10% pójdzie przez 100k -90% przez 10k.
Odwróć sobie wejścia z wyjściem.
Wiem coś bo zrobiłem takie coś. ponadto chodzi o podzielenie napięcia do badania.

[ Dodano: 23-10-2006, 17:09 ]
Ale mniejsza w sumie o dzielnik - ale dzięki .
Co mnie gniecie to to że nie wiem jak zrobić układ który zabezpieczy mi
odwrotną polaryzacje.
Wymyśliłem że na bramkach (tylko nie pamiętam jak sie nazywają) będzie prymitywny
"wykrywacz" napięcia "+" i wtedy je skieruje na odpowiedni "tor".
Na uP można dać max 5V -czyli aby był przydatny trzeba mieć zakres ok 500V
(fajnie jak mi sie uda zrobić podział do 1000 na 5000V :mrgreen: )
AC można przepuścić przez mostek gretza i pomniejszyć (wyskalować) matematyczne
w kodzie.
Zaraz zobacze jak te bramki działają.

[ Dodano: 23-10-2006, 17:55 ]
czy takie zabezpieczenie przed odwrotną polaryzacją ma prawo działać?
Załączniki
Polar.JPG
Polar.JPG (7.29KiB)Przejrzano 8781 razy

Awatar użytkownika
pajaczek
Moderator
Moderator
Posty:2653
Rejestracja:24 sty 2005, o 00:39
Lokalizacja:Winny gród

Postautor: pajaczek » 23 paź 2006, o 18:49

Ale jednak mam nieodparte wrażenie ze robisz wejścia i wyjścia dokładnie na odwrót
niż powinno być.
Skoncz w takim razie z wrazeniami, i uwierz narazie na slowo ze tam jest dobrze, a Ty masz zle. Moze kiedys dojdziesz dlaczego.

Mostek dobrym byc do zabezpieczenia... o ile nie do malych napiec. Dlaczego: Spadki napiec.

jacynka84
-
-
Posty:150
Rejestracja:17 maja 2006, o 22:50
Lokalizacja:Sulejówek

Postautor: jacynka84 » 23 paź 2006, o 20:02

Jeśli przewidzimy spadek napięcia na mostku czy tam w ogóle diodach ,
To czy nadal będe mógł mierzyć z dokładnością 0.1mA oraz 0.01V ??
no i jak zrobić te zabezpieczenie przed odwrotnym podłączeniem + i - ?

[ Dodano: 24-10-2006, 12:40 ]
A jak z tym mostkiem kombinować? czy diody 1n4001/2/4/7/8 wytrzymają np 500V/5A ??
Czytałem specyfiki tych diód ,ale najwyraźniej nie umiem jeszcze wszystkiego zrozumieć,
dlatego pytam.

[ Dodano: 24-10-2006, 13:24 ]
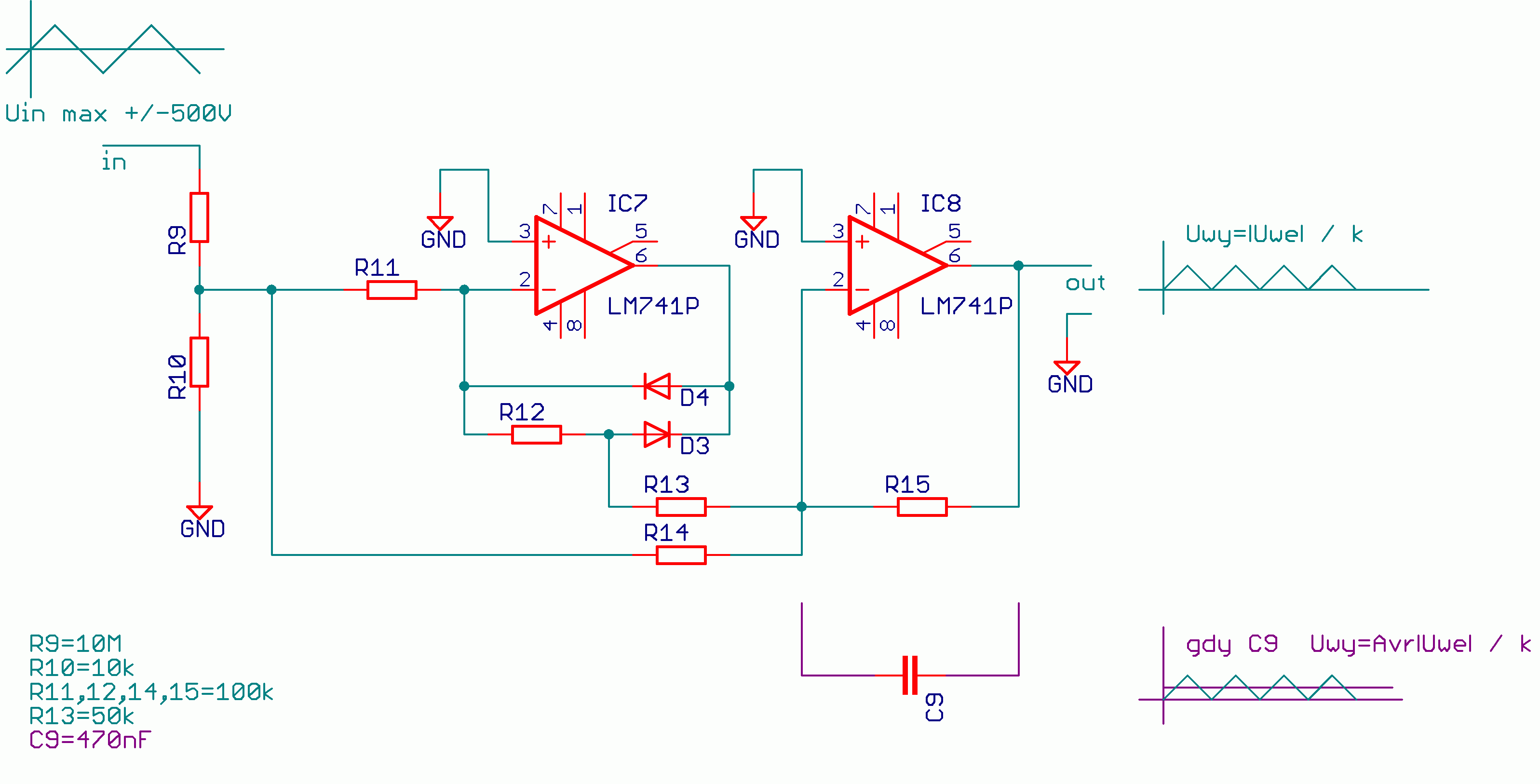
A tak może być?
czy bez rezystorów na wejściach?
Załączniki
Miernik.JPG

radcorp
-
-
Posty:79
Rejestracja:2 sty 2006, o 15:52
Lokalizacja:Polska

Postautor: radcorp » 24 paź 2006, o 16:30

rozdzielczosc pomiaru = (Uref/1024)*k

k - wspolczynnik podzialu dzielnika

np.
Uref = 5V
k=100
rozdzielczosc pomiaru = 0,5V
Załączniki
1.gif

jacynka84
-
-
Posty:150
Rejestracja:17 maja 2006, o 22:50
Lokalizacja:Sulejówek

Postautor: jacynka84 » 24 paź 2006, o 17:06

Co to właściwie jest? jeśli dzielnik napięcia to ok, ale czy tu jest te zabezpieczenie?

[ Dodano: 24-10-2006, 22:23 ]
Wolę jednak coś prostrzego.
Takie coś dobrze będzie działać? równierz przy małych woltach?

[ Dodano: 26-10-2006, 16:04 ]
przejrzałem schemat wewnętrzny operacza LM324 - wydaje mi sie że to obojętne czy zamienimy plusa z minusem przy pomiarach napięcia w wejściach Inverting i Noninverting -
Prawda czy nie ?? :566:
PS jakie rezystory i jak mają być podłączone w tym OPamp'ie?

[ Dodano: 26-10-2006, 16:37 ]
Czy tak może być ?
Załączniki
VMet.JPG

radcorp
-
-
Posty:79
Rejestracja:2 sty 2006, o 15:52
Lokalizacja:Polska

Postautor: radcorp » 26 paź 2006, o 21:22

aktywny prostownik sygnalu wejsciowego, z dzielnikem

Awatar użytkownika
Futrzaczek
-
-
Posty:782
Rejestracja:4 gru 2005, o 17:48
Lokalizacja:Piotrków Tryb
Kontaktowanie:

Postautor: Futrzaczek » 26 paź 2006, o 21:41

A jak z tym mostkiem kombinować? czy diody 1n4001/2/4/7/8 wytrzymają np 500V/5A ??
Czytałem specyfiki tych diód ,ale najwyraźniej nie umiem jeszcze wszystkiego zrozumieć,
dlatego pytam.
Diody serii 1N400X są na prądy do 1A! Najwyższe napięcie wsteczne z tych diod ma 1N4007 - jest na 1kV. Wątpię, żebyś czytał ich dataszity :(
Pod tym linkiem jest dioda 3A/1kV - może coś takiego?

jacynka84
-
-
Posty:150
Rejestracja:17 maja 2006, o 22:50
Lokalizacja:Sulejówek

Postautor: jacynka84 » 26 paź 2006, o 23:19

Nie wiem jak mam rozwiązać 2 problemy :
Za duże napięcie badane (zabezpieczenie)
Odwrotna polaryzacja podana do miernika.
Szczerze powiedziawszy nie mam pojęcia jak to zrobić...

Wróć do „Elektronika - tematy dowolne”

Kto jest online

Użytkownicy przeglądający to forum: Obecnie na forum nie ma żadnego zarejestrowanego użytkownika i 36 gości