Aktyw Forum
Zarejestruj się na forum.ep.com.pl i zgłoś swój akces do Aktywu Forum. Jeśli jesteś już zarejestrowany wystarczy, że się zalogujesz.
Sprawdź punkty Zarejestruj sięProjekt nr. 3 "Zegar na lampie VFD"
Moderatorzy:Jacek Bogusz, robertw, Moderatorzy
Witam, przedstawiam wam projekt nr.3 "Zegar na lampie VFD" którego autorem jest ivanek_89
Projekt można zobaczyć tutaj:
PROJEKT NR.3
W tym temacie będziemy mogli podyskutować z Ivanek_89 o jego projekcie.
Projekt można zobaczyć tutaj:
PROJEKT NR.3
W tym temacie będziemy mogli podyskutować z Ivanek_89 o jego projekcie.
Ha, no to teraz sobie poużywam....
Może po kolei:
zależy jak się go narysuje, z reguły jest ciężko tak to zrobić, aby w miarę szybko załapać
jak to działa.... więc drobna sugestia - może uzupełnij 'literaturę do poduszki' o linki do informacji
o tym rozwiązaniu układowym - kilka poniżej, ale być może znajdziesz fajniejsze...
http://www.kronjaeger.com/hv/hv/src/mul/
http://www.wenzel.com/pdffiles/voltmult.pdf
http://en.wikipedia.org/wiki/Voltage_multiplier
to jest problem
http://atmel.com/dyn/resources/prod_doc ... oc2512.pdf
strona 74 - dodatkowe funkcja portu PE2 czyli ....PWM
kawałek schematu, który po modyfikaci programu i zapięciu to Twojego zegarka umożliwi
sterowanie jasnością - masz w załączniku...
tranzystory powinny mieć Uce(max) ponad 45V (takie masz maksymalne napięcie na złączu Zx),
przykładowe tranzystorki, raczej do bezproblemowego kupienia:
http://www.itee.uq.edu.au/~elec3400/datashts/BC549.pdf
http://www.itee.uq.edu.au/~elec3400/datashts/BC559.pdf
a zauważ jeszcze dwa aspekty - jeżeli oprogramujesz generowanie PWM i sterowanie jasnością,
to równie łatwo będzie Ci kontrolować świecenie lampy w funkcji - pory doby
znaczy się: wieczorem - nieco ciemniej, a w dzień - na maksa!
a druga sprawa - to należałoby sprawdzić jaki będzie look & feel...sposób edycji ustawień...
gdy ustawiasz np godziny to one świecą się mocniej niż minuty, gdy minuty - ich cyfry pojaśniasz,
a godziny świecą słabiej...może być fajne, tylko wtedy bedziesz musiał nauczyć się kontrolować
zasilanie display-a w funkcji aktualnie obsługiwanej siatki - to jest do zrobienia....
czego by się tu jeszcze uczepić...?
aha, trymer zapiety pomiędzy OSCI a GND
http://www.semiconductors.philips.com/a ... 8583_5.pdf
na przykładowym schemacie aplikacyjnym jest pomiędzy VDD a OSCI...
no dobrze, to popatrzmy co piszą w application-note do zegarka:
http://www.semiconductors.philips.com/a ... _clock.pdf
wszędzie niby zapinają trymerek tak jak Ty to zrobiłeś, ale:
ale jeżeli robi się odstępstwo od firmowej dokumentacji, czasem warto poszperać
czy to nie będzie miało jakichś konsekwencji....
i polecam używanie gotowych - są cztero i ośmio rezystorowe, czase takie cudaki z 5R...
to nie są drogie elementy, a taka drabinka na płytce sprawia o niebo lepsze wrażenie ....
oj, marudzę... no to na koniec:
schemat ideowy - wejście A0 układu U4...
Darek - jeżeli w dokumentacji układu explicite nie napisano że pozostawienie wyprowadzenia
w powietrzu służu jakimś wyższym celom ( jak np. w przypadku pinu AS układu AD7415 /data-sheet,
Table 4. I2C Address Selection/) to wyjścia są dwa: albo VCC albo GND.
A jak do końca nie jesteś zdecydowany - to wstawiasz zworki.
U Ciebie - ze względu na to że VDD ma raz 3V a raz 5V- lepiej na stałe do GND.
ufff.....
Cóż od siebie - po prostu szczerze gratuluje, głównie wytrwałości, ponieważ mam świadomość,
że po drodze były różnorakie i nie zawsze sympatyczne przeboje.
Ale w końcu się udało i to się teraz liczy najbardziej.
Taka prośba niewielka - to czym teraz się możemy pozachwycać - to niejako wersja druga-poprawiona
Jeżeli masz jeszcze te stare zdjątka z pierwszego podejścia - wrzuć na stronke...
Czy trzeba się tak bardzo odcinać od pierwszej, prototypowej wersji?
Przecież ten projekt tworzyłeś długi czas, on ma swoją własną historię...więc niech będzie całość...
I to chyba na tyle...
więc pa,
tasza
Może po kolei:
taki powielacz napięcia gdy składa się z małej ilości segmentów wygląda na schemacie...różnie...(...)tworzą tzw. powielacz Cockrofta-Waltona. (...)
zależy jak się go narysuje, z reguły jest ciężko tak to zrobić, aby w miarę szybko załapać
jak to działa.... więc drobna sugestia - może uzupełnij 'literaturę do poduszki' o linki do informacji
o tym rozwiązaniu układowym - kilka poniżej, ale być może znajdziesz fajniejsze...
to jest problem
to jest otwarta furtka(...)przy dość jasnym świeceniu lampy ustawionej w porze dziennej tak aby czas był czytelny,
w nocy taka jasność przeszkadza a nawet uniemożliwia zaśnięcie z powodu "rażącego" nocą świecenia segmentów.
Ustawiając przełącznikiem niższą wartość napięcia zmniejszamy siłę z jaką segmenty świecą,
przez co nie są one tak rażące i nie przeszkadzają (...)
to jest ewentualne rozwiązanie(...)wraz z portem E są podłączone do złącz Z2 oraz Z3.
Porty te są niezależne od programu tzn. nie są przez niego w standardowej wersji wykorzystywane
i mogą nam posłużyć do różnych innych celów (...)
strona 74 - dodatkowe funkcja portu PE2 czyli ....PWM
kawałek schematu, który po modyfikaci programu i zapięciu to Twojego zegarka umożliwi
sterowanie jasnością - masz w załączniku...
tranzystory powinny mieć Uce(max) ponad 45V (takie masz maksymalne napięcie na złączu Zx),
przykładowe tranzystorki, raczej do bezproblemowego kupienia:
a zauważ jeszcze dwa aspekty - jeżeli oprogramujesz generowanie PWM i sterowanie jasnością,
to równie łatwo będzie Ci kontrolować świecenie lampy w funkcji - pory doby
znaczy się: wieczorem - nieco ciemniej, a w dzień - na maksa!
a druga sprawa - to należałoby sprawdzić jaki będzie look & feel...sposób edycji ustawień...
gdy ustawiasz np godziny to one świecą się mocniej niż minuty, gdy minuty - ich cyfry pojaśniasz,
a godziny świecą słabiej...może być fajne, tylko wtedy bedziesz musiał nauczyć się kontrolować
zasilanie display-a w funkcji aktualnie obsługiwanej siatki - to jest do zrobienia....
czego by się tu jeszcze uczepić...?
aha, trymer zapiety pomiędzy OSCI a GND
na przykładowym schemacie aplikacyjnym jest pomiędzy VDD a OSCI...
no dobrze, to popatrzmy co piszą w application-note do zegarka:
http://www.semiconductors.philips.com/a ... _clock.pdf
wszędzie niby zapinają trymerek tak jak Ty to zrobiłeś, ale:
tak naprawdę - oba rozwiązania będą działały i wielkiej sprawy nie ma,The resonating frequency can be pulled by a variable capacitor connected to ground.
(For PCF 8583 and PCF8593 it is better to connect it to VDD).
ale jeżeli robi się odstępstwo od firmowej dokumentacji, czasem warto poszperać
czy to nie będzie miało jakichś konsekwencji....
drabinki Dareczku - drabinki...po anielsku - resistor pack, stąd oznaczenie RP....(...)Nasza lampa IW-18 jest sterowana poprzez dwa układy U2, U3
oraz dwa mostki rezystorowe RP1 oraz RP2 (...)
i polecam używanie gotowych - są cztero i ośmio rezystorowe, czase takie cudaki z 5R...
to nie są drogie elementy, a taka drabinka na płytce sprawia o niebo lepsze wrażenie ....
oj, marudzę... no to na koniec:
schemat ideowy - wejście A0 układu U4...
Darek - jeżeli w dokumentacji układu explicite nie napisano że pozostawienie wyprowadzenia
w powietrzu służu jakimś wyższym celom ( jak np. w przypadku pinu AS układu AD7415 /data-sheet,
Table 4. I2C Address Selection/) to wyjścia są dwa: albo VCC albo GND.
A jak do końca nie jesteś zdecydowany - to wstawiasz zworki.
U Ciebie - ze względu na to że VDD ma raz 3V a raz 5V- lepiej na stałe do GND.
ufff.....
Cóż od siebie - po prostu szczerze gratuluje, głównie wytrwałości, ponieważ mam świadomość,
że po drodze były różnorakie i nie zawsze sympatyczne przeboje.
Ale w końcu się udało i to się teraz liczy najbardziej.
Taka prośba niewielka - to czym teraz się możemy pozachwycać - to niejako wersja druga-poprawiona
Jeżeli masz jeszcze te stare zdjątka z pierwszego podejścia - wrzuć na stronke...
Czy trzeba się tak bardzo odcinać od pierwszej, prototypowej wersji?
Przecież ten projekt tworzyłeś długi czas, on ma swoją własną historię...więc niech będzie całość...
I to chyba na tyle...
więc pa,
tasza
- Załączniki
-
- vfd_pwm_ctrl.gif (2.92KiB)Przejrzano 18104 razy
I już po tych słowach pomyślałem sobie "no to plum, plum, plum, po zawodach"...Ha, no to teraz sobie poużywam....
Ciekawe rozwiązanie dla tzw. ludzi rozleniwionychMoże po kolei:
taki powielacz napięcia gdy składa się z małej ilości segmentów wygląda na schemacie...różnie...(...)tworzą tzw. powielacz Cockrofta-Waltona. (...)
zależy jak się go narysuje, z reguły jest ciężko tak to zrobić, aby w miarę szybko załapać
jak to działa.... więc drobna sugestia - może uzupełnij 'literaturę do poduszki' o linki do informacji
o tym rozwiązaniu układowym - kilka poniżej, ale być może znajdziesz fajniejsze...
http://www.kronjaeger.com/hv/hv/src/mul/
http://www.wenzel.com/pdffiles/voltmult.pdf
http://en.wikipedia.org/wiki/Voltage_multiplier
to jest problemto jest otwarta furtka(...)przy dość jasnym świeceniu lampy ustawionej w porze dziennej tak aby czas był czytelny,
w nocy taka jasność przeszkadza a nawet uniemożliwia zaśnięcie z powodu "rażącego" nocą świecenia segmentów.
Ustawiając przełącznikiem niższą wartość napięcia zmniejszamy siłę z jaką segmenty świecą,
przez co nie są one tak rażące i nie przeszkadzają (...)
to jest ewentualne rozwiązanie(...)wraz z portem E są podłączone do złącz Z2 oraz Z3.
Porty te są niezależne od programu tzn. nie są przez niego w standardowej wersji wykorzystywane
i mogą nam posłużyć do różnych innych celów (...)
http://atmel.com/dyn/resources/prod_doc ... oc2512.pdf
strona 74 - dodatkowe funkcja portu PE2 czyli ....PWM
kawałek schematu, który po modyfikaci programu i zapięciu to Twojego zegarka umożliwi
sterowanie jasnością - masz w załączniku...
tranzystory powinny mieć Uce(max) ponad 45V (takie masz maksymalne napięcie na złączu Zx),
przykładowe tranzystorki, raczej do bezproblemowego kupienia:
http://www.itee.uq.edu.au/~elec3400/datashts/BC549.pdf
http://www.itee.uq.edu.au/~elec3400/datashts/BC559.pdf
a zauważ jeszcze dwa aspekty - jeżeli oprogramujesz generowanie PWM i sterowanie jasnością,
to równie łatwo będzie Ci kontrolować świecenie lampy w funkcji - pory doby
znaczy się: wieczorem - nieco ciemniej, a w dzień - na maksa!
a druga sprawa - to należałoby sprawdzić jaki będzie look & feel...sposób edycji ustawień...
gdy ustawiasz np godziny to one świecą się mocniej niż minuty, gdy minuty - ich cyfry pojaśniasz,
a godziny świecą słabiej...może być fajne, tylko wtedy bedziesz musiał nauczyć się kontrolować
zasilanie display-a w funkcji aktualnie obsługiwanej siatki - to jest do zrobienia....
automatyczna regulacja jasności, nawet fajne... bardzo fajne...
przy budowie zegarka kierowałem się kilkoma zasadami, z których jedna z nich mówiła: "max. effect min. complicated" tak aby każdy odbiorca miał szansę zrozumieć o co 'kaman'
nio i poszło w stronę najbardziej na rękę, czyli albo zworka albo przełącznik...
a różna jasność świecenia godzin i minut... może i by to fajnie wyglądało fakt...
nawet można by to zrobić 'od strony druku' tzn. dla każdej danej inny obwód doprowadzania do zasilania i dla każdego zennerek zmniejszający wartość takiego napięcia
nawet taki 9V1 i już by inaczej wyglądało...
hmmm... pokombinujemy, zobaczymy...
wcześniej porównałem ze soba kilka schemtów z RTC i doszedłem do wniosku, że skoro i tak i tak działa poprawnie więc... po co przepłacać?czego by się tu jeszcze uczepić...?
aha, trymer zapiety pomiędzy OSCI a GND
http://www.semiconductors.philips.com/a ... 8583_5.pdf
na przykładowym schemacie aplikacyjnym jest pomiędzy VDD a OSCI...
no dobrze, to popatrzmy co piszą w application-note do zegarka:
http://www.semiconductors.philips.com/a ... _clock.pdf
wszędzie niby zapinają trymerek tak jak Ty to zrobiłeś, ale:
tak naprawdę - oba rozwiązania będą działały i wielkiej sprawy nie ma,The resonating frequency can be pulled by a variable capacitor connected to ground.
(For PCF 8583 and PCF8593 it is better to connect it to VDD).
ale jeżeli robi się odstępstwo od firmowej dokumentacji, czasem warto poszperać
czy to nie będzie miało jakichś konsekwencji....
(coś w stylu:"nie widzę różnicy między rzeczami wypranymi a brudnymi...")
a że było jeszcze na płytce bliżej do masy to już przesądziło sprawę...
hmmm...drabinki Dareczku - drabinki...po anielsku - resistor pack, stąd oznaczenie RP....(...)Nasza lampa IW-18 jest sterowana poprzez dwa układy U2, U3
oraz dwa mostki rezystorowe RP1 oraz RP2 (...)
i polecam używanie gotowych - są cztero i ośmio rezystorowe, czase takie cudaki z 5R...
to nie są drogie elementy, a taka drabinka na płytce sprawia o niebo lepsze wrażenie ....
sprubój się przyjżeć tym moim "drabinką" na zdjęciach...
to co tam jest przypomniało mi trochę mostek więc bodajże dlatego tak się jakoś samo napisało...
Ale dzięki za hint, na przyszłość gdy będę stosował prawdziwe drabinki to będę uwarzał...
Oki. Zapamiętam to sobie.oj, marudzę... no to na koniec:
schemat ideowy - wejście A0 układu U4...
Darek - jeżeli w dokumentacji układu explicite nie napisano że pozostawienie wyprowadzenia
w powietrzu służu jakimś wyższym celom ( jak np. w przypadku pinu AS układu AD7415 /data-sheet,
Table 4. I2C Address Selection/) to wyjścia są dwa: albo VCC albo GND.
A jak do końca nie jesteś zdecydowany - to wstawiasz zworki.
U Ciebie - ze względu na to że VDD ma raz 3V a raz 5V- lepiej na stałe do GND.
Bardzo Ci Dziękuję:!:ufff.....
Cóż od siebie - po prostu szczerze gratuluje, głównie wytrwałości, ponieważ mam świadomość,
że po drodze były różnorakie i nie zawsze sympatyczne przeboje.
Ale w końcu się udało i to się teraz liczy najbardziej.
To, że ktoś docenia moją pracę, jest dla mnie kolejną formą nagrody.
Te słowa znaczą dla mnie naprawdę wiele...
Gwoli ścisłości... wersja trzecia...Taka prośba niewielka - to czym teraz się możemy pozachwycać - to niejako wersja druga-poprawiona
Pierwsza część nigdy nie dostąpiła zaszczytu wstąpienia na karty historii, bo nie było odpowiedniego sprzętu...Jeżeli masz jeszcze te stare zdjątka z pierwszego podejścia - wrzuć na stronke...
Czy trzeba się tak bardzo odcinać od pierwszej, prototypowej wersji?
Przecież ten projekt tworzyłeś długi czas, on ma swoją własną historię...więc niech będzie całość...
Druga niestety została już (chyba) doszczętnie zniszczona, bo po pierwsze primo myśl "po co mam to 3mać skoro zajmuje miejsce na dysku (a dużo go nie mam)"
a drugie primo to była jakość nazwijmy to "zdjęć" (sama widziałaś jak to wyglądało, normalnie strach na wróble...)
A trzeci projekt to jest już to co widać w powyższym linku
Więc na zakończenie małe podsumowanie z mojej strony.I to chyba na tyle...
więc pa,
tasza
Pierwszy projekt na mikrokontrolerze i to wcale nie taki prosty, sterowanie I2C, 6 miesięcy walki ze wszystkimi napotkanymi trudnościami.
Ile razy rzucałem to wszystko do kąta tyle razy do tego wracałem z determinacją^2 większą od poprzedniej.
Nowa wiedza, nowe doświadczenia, pierwszy krok w stronę elektroniki cyfrowej takiej "na poważnie".
Wydaje mi się, że to co odwaliłem dobrze zapowiada się na przyszłość.
Ale to dopiero początek moja droga
tylko początek...
A jedyne czego mi brakuje do pełni szczęścia to niestety ten biedny aparat cyfrowy...
ale poczekajmy jeszcze z drugie pól roku...
w końcu z mojego projektu można wysunąć bardzo istotny wniosek:
marzenia się spełniają, trzeba im tylko odrobinę pomóc...
Pa
d.
no, to się chwali....przy budowie zegarka kierowałem się kilkoma zasadami,
z których jedna z nich mówiła: "max. effect min. complicated" tak aby każdy odbiorca
miał szansę zrozumieć o co 'kaman'
nio i poszło w stronę najbardziej na rękę, czyli albo zworka albo przełącznik...
a to jest sprzeczne z cytatem wyżej....a różna jasność świecenia godzin i minut... może i by to fajnie wyglądało fakt...
nawet można by to zrobić 'od strony druku' tzn. dla każdej danej inny obwód doprowadzania do zasilania
i dla każdego zennerek zmniejszający wartość takiego napięcia
czemu chcesz stosować rozwiązania brutalne - czyli aż tak komplikować sprzęt?
a procek to co ma robić? ziewać? jedyny dodatek - to te trzy rezystory i dwa tranzystorki. tyle.
przecież VFD obsługujesz w przerwaniu od timera, to multipleks
i każde kolejne wywołanie funkcji handlera zajmuje się jedną, szczególną siatką (polem odczytowym)
więc wystarczy dołożyć gdzieś w pamięci mały buforek na wartości współczyników PWM
ot, całe osiem bajtów...
a ustawiając maskę bitową dla segmentów (kształt znaku) ustawić też wartości
współczynnika PWM pobraną z odpowiedniego miejsca tabelki ...
że o efektach specjalnych pt. płynne wygaszanie napisów nie wspomnę ....
hmm, widocznie którejś nie było na maszynie EdW....albo coś przeoczyłamGwoli ścisłości... wersja trzecia...
a kamerka webowa? to kilkadziesiąt pln - może nie rewelacja jeżeli chodzi o jakość,A jedyne czego mi brakuje do pełni szczęścia to niestety ten biedny aparat cyfrowy...
ale da się wytrzymać...
dużo
tasza
A nieeee...a to jest sprzeczne z cytatem wyżej....a różna jasność świecenia godzin i minut... może i by to fajnie wyglądało fakt...
nawet można by to zrobić 'od strony druku' tzn. dla każdej danej inny obwód doprowadzania do zasilania
i dla każdego zennerek zmniejszający wartość takiego napięcia![]()
czemu chcesz stosować rozwiązania brutalne - czyli aż tak komplikować sprzęt?
a procek to co ma robić? ziewać? jedyny dodatek - to te trzy rezystory i dwa tranzystorki. tyle.
przecież VFD obsługujesz w przerwaniu od timera, to multipleks
i każde kolejne wywołanie funkcji handlera zajmuje się jedną, szczególną siatką (polem odczytowym)
więc wystarczy dołożyć gdzieś w pamięci mały buforek na wartości współczyników PWM
ot, całe osiem bajtów...
a ustawiając maskę bitową dla segmentów (kształt znaku) ustawić też wartości
współczynnika PWM pobraną z odpowiedniego miejsca tabelki ...
że o efektach specjalnych pt. płynne wygaszanie napisów nie wspomnę ....
tutaj już pozwoliłem swoim myślą wybiec nieco dalej i tak już rozmyślałem co bym mógł zrobić przy odsłonie 4 - VFD.Clock come back
aktualnego projektu już nie będę zmieniał, chyba z jasnych przyczyn...
już dość mi się dał w kość...
a te efekty specjalne, hmm
tak nawet mi się złożyło, że przy multipleksowaniu lampek nie wiem czy za szybko czy za wolno,
ale była taka sytuacja, że migotania nie było a kolejne pola zapalały się taką "falą" tzn. pierwsza cyfra świeci na maks po chwili druga a poprzednia powoli przygasała itd.
nawet to wyglądało ciekawie...
jak dostanę zegarek z powrotem (aktualnie stara się dla mnie o stypendium
a z kam. cyfrową chyba nie będzie problemu także, poinformujemy o wynikach poczta
tylko tyle...a kamerka webowa? to kilkadziesiąt pln - może nie rewelacja jeżeli chodzi o jakość,A jedyne czego mi brakuje do pełni szczęścia to niestety ten biedny aparat cyfrowy...
ale da się wytrzymać...
zobaczymy
Heja
P.S. Lece popatrzeć na Twojego clocka, może się czegoś uczepie
Cześć, oczywiście...Mógłbym wiedzieć w jakim programie tworzyłeś schemat i projekt płytki drukowanej?
Schemat narysowałem ręcznie w Photoshopie 5.0
trzeba się było troszkę pomęczyć i posiedzieć przy nim ale jak się nabierze wprawy
to pół godzinki i schemat narysowany, zwłaszcza jak ma się już gotowe elementy narysowane
to tylko skopiować, obrócić, co nieco dorysować i połączyć.
Łatwizna a efekt... sam oceń
A płytka drukowana powstała w TraxMakerze z pakietu Circuit Maker
tylko troszke sobie kolorki pozmieniałem żeby było milej no i ładniej.
I tyle...
Pozdrawiam
Darek chciałbym złożyć gratulacje za bardzo fajny pomysł i za wytrwałość i cierpilwośc którą włożyłeś w ten zegar. Respect
Ja jakoś jeszcze nie moge się przełamać z cyfrówką, pozyjemy zobaczymy...
Do do Traxmakera to przecież w Circuitmaker2000 jest export ze schematu na mapę bitową.
Dlaczego więc "męczyłeś" się w Photoshopie?
Ja jakoś jeszcze nie moge się przełamać z cyfrówką, pozyjemy zobaczymy...
Do do Traxmakera to przecież w Circuitmaker2000 jest export ze schematu na mapę bitową.
Dlaczego więc "męczyłeś" się w Photoshopie?
A dziękiDarek chciałbym złożyć gratulacje za bardzo fajny pomysł i za wytrwałość i cierpilwośc którą włożyłeś w ten zegar. Respect![]()
Najgorsze są początki bo trzeba sobie szlaki przetrzeć, programator zbudować, nabrać wprawy i wogóle.Ja jakoś jeszcze nie moge się przełamać z cyfrówką, pozyjemy zobaczymy...
Ale naprawdę polecam bo efekty praktycznie widać od razu a im szybciej się przetrze te pierwsze ścieżki to potem z górki...
Ja teraz będę chciał się troszkę zabrać za analogówkę i piwnicę troszkę obwiesić głośnikami na lato.
Coś w stylu odtwarzacz CD + głośnik w każdym pomieszczeniu + wzmacniacz z przyciskiem ON/OFF, żeby to jakoś grało i wyglądało...
Pewnie jak coś się ruszy to napiszę na forum
No tak, ale według mnie to dzięki CircutMaker'owi można zrobić schematy szybko i tak troszkę na "odwal się" a nie do dobrej dokumentacji.Do do Traxmakera to przecież w Circuitmaker2000 jest export ze schematu na mapę bitową.
Dlaczego więc "męczyłeś" się w Photoshopie?
Dlatego warto troszkę posiedzieć przy monitorze i uzyskać bardziej kolorowy schemat niż taki jak z Circuta.
Nie mówię, że taki schemat jest zły, no ale jak chce się zrobić coś pożądnie to trzeba się troszkę poświęcić
pozdrawiam
d.
Ja właśnie najchętniej robię w CM2000 po co "utrudniać" sobie życie... takie moje zdanie.
Takie oto moje zdanie na ten temat.
Nie mówię, że taki schemat jest zły, no ale jak chce się zrobić coś pożądnie to trzeba się troszkę poświęcić Smile
Ja z przyjemnością rysuje w CM2000 i nie uważam aby to było na "odwal się".
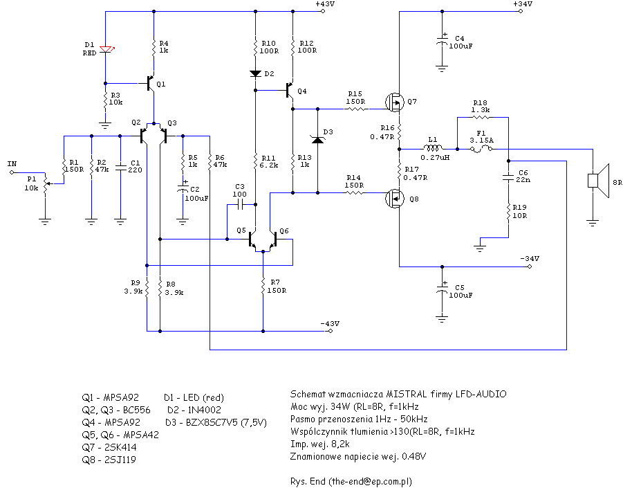
Np. schemat wzmacniacza za 3500zł
Na odwal się? To po co zrobiono ten program? do czego? Wydaje mi się, że niedoceniasz tego programu albo nie znasz jego możliwości. No odwal to można zrobić tylko przez samego siebie, program nie jest tutaj niczemu winien.No tak, ale według mnie to dzięki CircutMaker'owi można zrobić schematy szybko i tak troszkę na "odwal się" a nie do dobrej dokumentacji.
Takie oto moje zdanie na ten temat.
A mój nie jest kolorowy?Dlatego warto troszkę posiedzieć przy monitorze i uzyskać bardziej kolorowy schemat niż taki jak z Circuta.
Nie mówię, że taki schemat jest zły, no ale jak chce się zrobić coś pożądnie to trzeba się troszkę poświęcić Smile
Nadal nie rozumiem Twojego toku myślenia odnośnie rysowania schematów... ale to już pozostawmy, lubisz tak robić to rób.
Ja z przyjemnością rysuje w CM2000 i nie uważam aby to było na "odwal się".
Np. schemat wzmacniacza za 3500zł
- Załączniki
-
- mistral.PNG
- (7.87KiB)Pobrany 596 razy
Endzie proszę Cię...
Nie lubię takich sytuacji.
Źle zinterpretowałeś ten mój post.
Właśnie najgorsze na forach internetowych jest to, że nie mamy fizycznego (wzrokowego) kontaktu z drugą osobą, nie widzimy jej gestykulacji, mimiki twarzy i nie słyszymy tego tonu z jakim mówimy swoją wypowiedź...
Więc po kolei, najpierw proszę, jeśli Cię obraziłem lub jeszcze kogoś z tym zwrotem "na odwal się" to przepraszam.
Użyłem go troszkę w niedobrym kontekście.
Zatrzymajmy się, odrzućmy wszystkie uczucia i obiektywnie przyjrzyjmy się tym wypowiedzią.
Naprawdę nie miałem na celu skrytykowanie czy uznanie za "podrzędny" (uwaga cudzysłów!) program CM2000.
Faktycznie jego możliwości są wspaniałe i bardzo często mi pomaga w pracy, i...
co tu dużo gadać, no jest zaje***fajny.
Odebrałem Twoją wypowiedź jako bardzo negatywną, co chyba jest zgodne z oryginalnym przesłaniem prawda? (tzn. czy dobrze odebrałem to co czujesz i jakie w Tobie wzbudziłem emocje?)
I to mnie właśnie niepokoi, czemu jest tak skoro nie chciałem niczego ani nikogo obrazić?!
Teraz zamiast tego słowa powiedziałbym, że CM2000 pozwala na bardzo szybkie i efektowne stworzenie schematów ideowych.
Pozwól, że odpowiem jeszcze raz na Twoje poprzednie pytanie:
W photoshopie nabrałem więcej wprawy niż w CM2000 i dlatego lepiej, szybciej i sprawniej idzie mi rysowanie tam schematów ideowych niż w CM.
Po drugie, to wydaje mi się, że jakość schematu narysowanego w Photoshopie od tego narysowanego w CM jest nieco lepsza.
Tylko proszę nie odbierz tego jako kolejne spychanie CM na niższe szczebelki co jest lepsze a co nie...
Programy dostosowujemy do swoich potrzeb i umiejętności i każdy z nich jest potrzebny ale nie do każdego mamy smykałkę.
Więc to tyle.
Jeszcze raz jeśli Cie obraziłem to przepraszam.
Pozdrawiam
i mam nadzieję, że znajdziemy wspólne podłoże porozumienia
d.
P.S. Schemat piękny
, szczerze i z podziwem...
P.S.2 Tak sobie jeszcze pomyślałem... czy to może z moim schematem jest coś nie tak??
Pytam poważnie, bo już sam nie wiem co mogło wzbudzić taką reakcję...
...wystarczy mała iskierka, by wszystko legło w gruzach...
nie pozwólmy, zeby się ziskrzyla, ale jeśli jest już za późno to
starajmy się ugasić ten wrzący pożar nieporozumień jak najprędzej
Nie lubię takich sytuacji.
Źle zinterpretowałeś ten mój post.
Właśnie najgorsze na forach internetowych jest to, że nie mamy fizycznego (wzrokowego) kontaktu z drugą osobą, nie widzimy jej gestykulacji, mimiki twarzy i nie słyszymy tego tonu z jakim mówimy swoją wypowiedź...
Więc po kolei, najpierw proszę, jeśli Cię obraziłem lub jeszcze kogoś z tym zwrotem "na odwal się" to przepraszam.
Użyłem go troszkę w niedobrym kontekście.
Zatrzymajmy się, odrzućmy wszystkie uczucia i obiektywnie przyjrzyjmy się tym wypowiedzią.
Naprawdę nie miałem na celu skrytykowanie czy uznanie za "podrzędny" (uwaga cudzysłów!) program CM2000.
Faktycznie jego możliwości są wspaniałe i bardzo często mi pomaga w pracy, i...
co tu dużo gadać, no jest zaje***fajny.
Odebrałem Twoją wypowiedź jako bardzo negatywną, co chyba jest zgodne z oryginalnym przesłaniem prawda? (tzn. czy dobrze odebrałem to co czujesz i jakie w Tobie wzbudziłem emocje?)
I to mnie właśnie niepokoi, czemu jest tak skoro nie chciałem niczego ani nikogo obrazić?!
Teraz zamiast tego słowa powiedziałbym, że CM2000 pozwala na bardzo szybkie i efektowne stworzenie schematów ideowych.
Pozwól, że odpowiem jeszcze raz na Twoje poprzednie pytanie:
Wiesz Endzie, nie męczyłem się, nawet wręcz przeciwnie.Dlaczego więc "męczyłeś" się w Photoshopie?
W photoshopie nabrałem więcej wprawy niż w CM2000 i dlatego lepiej, szybciej i sprawniej idzie mi rysowanie tam schematów ideowych niż w CM.
Po drugie, to wydaje mi się, że jakość schematu narysowanego w Photoshopie od tego narysowanego w CM jest nieco lepsza.
Tylko proszę nie odbierz tego jako kolejne spychanie CM na niższe szczebelki co jest lepsze a co nie...
Programy dostosowujemy do swoich potrzeb i umiejętności i każdy z nich jest potrzebny ale nie do każdego mamy smykałkę.
Więc to tyle.
Jeszcze raz jeśli Cie obraziłem to przepraszam.
Pozdrawiam
i mam nadzieję, że znajdziemy wspólne podłoże porozumienia
d.
P.S. Schemat piękny
P.S.2 Tak sobie jeszcze pomyślałem... czy to może z moim schematem jest coś nie tak??
Pytam poważnie, bo już sam nie wiem co mogło wzbudzić taką reakcję...
...wystarczy mała iskierka, by wszystko legło w gruzach...
nie pozwólmy, zeby się ziskrzyla, ale jeśli jest już za późno to
starajmy się ugasić ten wrzący pożar nieporozumień jak najprędzej
Ale ja jestem "negatywistą" to szok... 
Nie uraziłeś mnie ani chyba ja Ciebie.
Po prostu wyraziłem swoje zdanie i ja też mogę napisac tak jak Ty, że:
Ja nie odbieram Ciebie źle, tylko nie zgodziłem się w kilku kwestiach z Tobą, reszta ok.
Ivanek lubiany przez Enda i End nie chciał być tak odebrany
Co do Photoshopa, no widzisz... kwestia wprawy.
Ty lubisz Photoshopa, ja CM2000 a inni Eagle czy może Protela.
Kwestia przyzwyczajenia.
Nie uraziłeś mnie ani chyba ja Ciebie.
Po prostu wyraziłem swoje zdanie i ja też mogę napisac tak jak Ty, że:
Fakt niezaprzeczalny to jest i tak chyba będzie już na zawsze.Właśnie najgorsze na forach internetowych jest to, że nie mamy fizycznego (wzrokowego) kontaktu z drugą osobą, nie widzimy jej gestykulacji, mimiki twarzy i nie słyszymy tego tonu z jakim mówimy swoją wypowiedź...
Ja nie odbieram Ciebie źle, tylko nie zgodziłem się w kilku kwestiach z Tobą, reszta ok.
Ivanek lubiany przez Enda i End nie chciał być tak odebrany
Co do Photoshopa, no widzisz... kwestia wprawy.
Ty lubisz Photoshopa, ja CM2000 a inni Eagle czy może Protela.
Kwestia przyzwyczajenia.
Bardzo się z tego powodu cieszę. Dziękuję serdecznie.Milo mi poinformowac, ze opis projektu znalazl sie w EP11/2006.
Kolejne z konkursu - w kolejnych numerach EP.
Pzdr
PZb
Tobie także wielkie dzięki End. To Tobie zawdzięczam wszystko.Gratuluje Ivanek_89!
Jak widać redakcja dba też o swoich użytkowników forum i jednak warto czasem wziąc udział w takim konkursie jak ten.
Dziękuje Piotrowi za wsparcie.
Pozdrawiam Was Bardzo Gorąco
A co do pytania Qrdela:
Ja w swojej konstrukcji nie zauważyłem aż tak znacznego zachwiania równowagi świecenia pól odczytowych, aby były one widoczne. Zapewne są minimalne różnice między 'pierwszym' a 'ostatnim' polem, ale nie są one aż tak intensywne by rzucały się w oczy i powodowały negatywne odczucie. Myślę, że to także kwestia zużycia zastosowanej lampy. W porównaniu do innych wyświetlaczy ich żywotność jest o wiele krótsza, ale z kolei efekt jest nieporównywalnie lepszy.
Pozdrawiam
Nie sugerowałem nic złego.
Pytam po prostu o wrażenia.
Sam się noszę z projektem uruchomienia jednego wyświetlacza VFD (od kuchenki
) i biję się z myślami jak to żarzyć żeby było równo.
Oczywiście wiem, że jak nie spróbuję, to się nie dowiem...
Projekt bardzo mi się podoba, w szczególności za uzyskanie wysoce pozytywnego rezultatu przy użyciu w miarę prostych środków.
Pytam po prostu o wrażenia.
Sam się noszę z projektem uruchomienia jednego wyświetlacza VFD (od kuchenki
Oczywiście wiem, że jak nie spróbuję, to się nie dowiem...
Projekt bardzo mi się podoba, w szczególności za uzyskanie wysoce pozytywnego rezultatu przy użyciu w miarę prostych środków.
Kto jest online
Użytkownicy przeglądający to forum: Obecnie na forum nie ma żadnego zarejestrowanego użytkownika i 18 gości



