Aktyw Forum
Zarejestruj się na forum.ep.com.pl i zgłoś swój akces do Aktywu Forum. Jeśli jesteś już zarejestrowany wystarczy, że się zalogujesz.
Sprawdź punkty Zarejestruj sięstabilizatorek
Moderatorzy:Jacek Bogusz, robertw, Moderatorzy
Przedstawiam zdjęcie prototypu stabilizatora impulsowego własnej konstrukcji:5-30V,6A.Jeżeli ktoś będzie zainteresowany to dołączę schemat i coś więcej.
				- Załączniki
 - 
		
- 27-06-06_172.jpg (60.87KiB)Przejrzano 5185 razy
 
 
re
bardzo proszę 
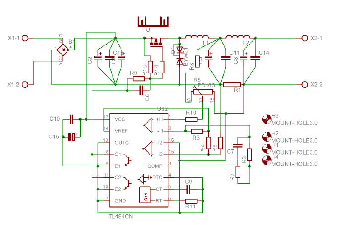
			W załącznikach dołączam schemat i zrzut płytki. W opisie nie ma wartości elementów bo i tak nie miałoby to sensu gdyż cały czas coś zmieniam starając się dobrać odpowiednie wartości
Cały układ stanowi trochę zmodyfikowaną fabryczną aplikację układu TL 494 dostępną w prawie wszystkich notach katalogowych
Na wyjściu jak widać dołączony jest drugi stopień filtra LC dzięki czemu przy odpowiednim dobraniu pętli sprzężenia zwrotnego można uzyskać tętnienia rzędu 5-10 mV. Sami powiedzcie czy to dużo czy mało.
Do tej pory duzym problemem jest tranzystor kluczujący IRF 9540 który w moim mniemaniu za mocno nagrzewa się, chociaz kształt impulsu na bramce wskazuje że wszystko jest ok. Zamiana tranzystora na bipolarny (wraz z nowym obwodem bramki) nie wprowadza nic nowego więc póki co poszukuje MOSFETA o mniejszej rezystancji kanału.
Obie cewki nawinięte sa na rdzeniach toroidalnych z materiału 26 pochodzących z zasilacza ATX. Pierwszy biegun zawiera rdzeń o śrenicy 27 mm nawinięty 25zwojami drutu 0.9mm, w drugim przypadku jest to rdzeń o średnicy 15mm z 15 zwojami. Napięcie wyjściowe może wynieść od 5do 30 V a wyjściowy prąd w odpowiednich warunkach nawet 6A.
				
				Cały układ stanowi trochę zmodyfikowaną fabryczną aplikację układu TL 494 dostępną w prawie wszystkich notach katalogowych
Na wyjściu jak widać dołączony jest drugi stopień filtra LC dzięki czemu przy odpowiednim dobraniu pętli sprzężenia zwrotnego można uzyskać tętnienia rzędu 5-10 mV. Sami powiedzcie czy to dużo czy mało.
Do tej pory duzym problemem jest tranzystor kluczujący IRF 9540 który w moim mniemaniu za mocno nagrzewa się, chociaz kształt impulsu na bramce wskazuje że wszystko jest ok. Zamiana tranzystora na bipolarny (wraz z nowym obwodem bramki) nie wprowadza nic nowego więc póki co poszukuje MOSFETA o mniejszej rezystancji kanału.
Obie cewki nawinięte sa na rdzeniach toroidalnych z materiału 26 pochodzących z zasilacza ATX. Pierwszy biegun zawiera rdzeń o śrenicy 27 mm nawinięty 25zwojami drutu 0.9mm, w drugim przypadku jest to rdzeń o średnicy 15mm z 15 zwojami. Napięcie wyjściowe może wynieść od 5do 30 V a wyjściowy prąd w odpowiednich warunkach nawet 6A.
Ostatnio zmieniony 28 lip 2006, o 09:23 przez zajac, łącznie zmieniany 2 razy.
				
			re
brak załacznika-rysunku
			- Futrzaczek
 - -

 - Posty:782
 - Rejestracja:4 gru 2005, o 17:48
 - Lokalizacja:Piotrków Tryb
 - Kontaktowanie:
 
Użycie tego układu do zmniejszania napięcia z 300 do 6V nie ma najmniejszego sensu. W tym rozwiązaniu modulator szerokości impulsu zasilany jest bezpośrednio z napięcia wejsciowego co raczej uniemożwliwia doprowadzenia więcej  niż 45V. Aby zapewnić bepieczeństwo użytkowania  i izolację galwaniczną powinieneś skorzystać z jakiegoś sterownika pracującego z transformatorem (TOPSWITCH, VIPER).
Mój układ na pewno nie nadaje się do takich zadań. Tak w ogóle to teraz dochodzę do wniosku że ten projekt to jedna wielka pomyłka. Zastosowany w nim sposób przełączania mosfeta nie zapewnia odpowiednio szybkich zboczy a tym samym obniża całkowitą sprawność
			Mój układ na pewno nie nadaje się do takich zadań. Tak w ogóle to teraz dochodzę do wniosku że ten projekt to jedna wielka pomyłka. Zastosowany w nim sposób przełączania mosfeta nie zapewnia odpowiednio szybkich zboczy a tym samym obniża całkowitą sprawność
Kto jest online
Użytkownicy przeglądający to forum: Obecnie na forum nie ma żadnego zarejestrowanego użytkownika i 25 gości
