Witam,
Chciałem zbudować swój własny zestaw 5.1 i mam kilka pytań:
1) Zastanawiałem się nad 5xLM3886 lecz chyba na surround nie będę potrzebował aż takiej dużej mocy ??? co dąć w zamian chodzi mi o kostki z podobnymi zniekształceniami harmonicznymi tzn. max 0,1% na pewno będzie to 2x LM3886 i 3x??? Oczywiście ważna rzeczą jest dla mnie powszechność elementów jak i ich koszt jak i możliwość zastosowania 1 transformatora.
2)A może nie budować ampli tunera tylko kupić najtańszy na rynku tzn. na allegro są od 250 zł a wykonać kolumny własnoręcznie czy to będzie się opłacało ??? czy jakość będzie taka sama jak zrobienie całego zestawu samemu ???
3)Z jakimi kosztami musze się liczyć tzn. chodzi mi o bardzo skromny zestaw moc nie odgrywa tu dużej roli gdyż mam mały pokuj???
4) Co do trafo. jak się je dobiera to chyba najdroższy z elementów???
5)Co sadzicie o tanich głośnikach koło 10-20 zł ???
Aktyw Forum
Zarejestruj się na forum.ep.com.pl i zgłoś swój akces do Aktywu Forum. Jeśli jesteś już zarejestrowany wystarczy, że się zalogujesz.
Sprawdź punkty Zarejestruj sięZestaw 5.1 kilka pytań.
Moderatorzy:Jacek Bogusz, Moderatorzy
Hejka.
Jeśli masz mały pokój, moc nie ma dla Ciebie znaczenia, zależy Ci na jakości i kosztach to proponuję komputerowy system 5.1 firmy Creative:
- niewielka moc w porównaniu do zestawów Hi-Fi, jednak jak na mały pokoik to uwież mi, że duża...
- zadowalająca jakość dźwięku, dobre pasmo przenoszenia i całkiem spoko basy...
- małe gabaryty, co w małym pokoju ma znaczenie i ułatwia ich montarz...
- niska cena i myślę, że sam taniej takiego sprzętu nie zrobisz...
Linki:
Creative
Zestawy Głośnikowe 5.1
Polecany przeze mnie: Inspire T5900
Lub tańszy odpowiednik: Inspire T5800
Jeśli masz mały pokój, moc nie ma dla Ciebie znaczenia, zależy Ci na jakości i kosztach to proponuję komputerowy system 5.1 firmy Creative:
- niewielka moc w porównaniu do zestawów Hi-Fi, jednak jak na mały pokoik to uwież mi, że duża...
- zadowalająca jakość dźwięku, dobre pasmo przenoszenia i całkiem spoko basy...
- małe gabaryty, co w małym pokoju ma znaczenie i ułatwia ich montarz...
- niska cena i myślę, że sam taniej takiego sprzętu nie zrobisz...
Linki:
Creative
Polecany przeze mnie: Inspire T5900
Lub tańszy odpowiednik: Inspire T5800
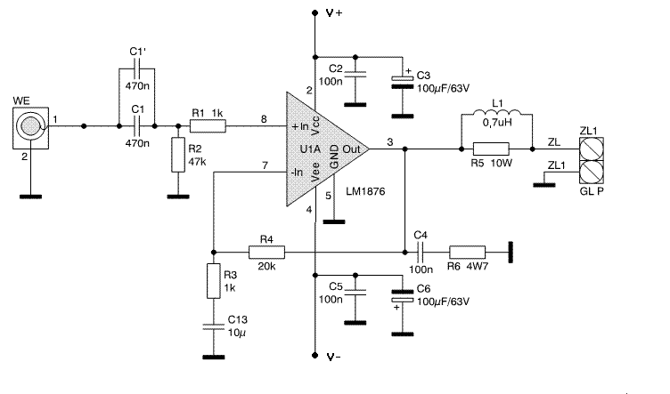
W sumie to tez sie zastanawialem nad tym 250 zl to dobra cena ale chcialem cos mocniejszego mysle nad lm1876 10 zl 2x20 W zastosowal bym 3 lub 4 jeden mostek trafo 150 W max 200 mam nadzieje ze zmiescil bym sie za sam wz + trafo w 150 zl ,tylko ze do lm1876 prawie niema pcb
i niesety niewiem jak to zaprojektowac w nociekatalogowej sa 2 schematy 1 prosty na poczatku i nastpny bardziej skaplikowany na koncu który mam wybrac czy ma to wygladac tak jak w zalaczniku????
Kto jest online
Użytkownicy przeglądający to forum: Obecnie na forum nie ma żadnego zarejestrowanego użytkownika i 53 gości
