Aktyw Forum
Zarejestruj się na forum.ep.com.pl i zgłoś swój akces do Aktywu Forum. Jeśli jesteś już zarejestrowany wystarczy, że się zalogujesz.
Sprawdź punkty Zarejestruj sięodbiornik podczerwieni i stan licznika
Moderatorzy:Jacek Bogusz, Moderatorzy
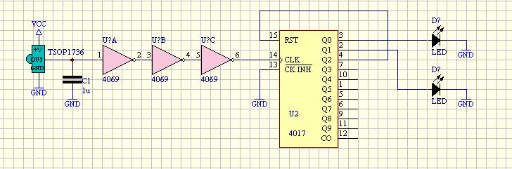
Stworzyłem odbironik podczerwieni według schematu, zamieszczonego poniżej, lecz dzieje się coś złego.
Podaję sygnał z nadajnika, odbiornik odbiera i zmienia stan licznika. I wszystko było by OK, tylko że po 3 minutach liczniki zmienia swój stan i załącza drugą diodę. Co zrobić by licznik utrzymywał dany stan???
Podaję sygnał z nadajnika, odbiornik odbiera i zmienia stan licznika. I wszystko było by OK, tylko że po 3 minutach liczniki zmienia swój stan i załącza drugą diodę. Co zrobić by licznik utrzymywał dany stan???
- Futrzaczek
- -

- Posty:782
- Rejestracja:4 gru 2005, o 17:48
- Lokalizacja:Piotrków Tryb
- Kontaktowanie:
- Futrzaczek
- -

- Posty:782
- Rejestracja:4 gru 2005, o 17:48
- Lokalizacja:Piotrków Tryb
- Kontaktowanie:
Hmmm... zasilacz beztransformatorowy... to brzmi znajomo 
To zapach... kłopotów
Możesz tak zrobić, ale kondensator na wyjściu daj:
1)100nF
2)2200uF - 4700uF
Daj obydwa kondki.
Duuuużo lepszy bedzie jakiś transformatorowy
Czym go wystabilizujesz?
Ekranowanie: scalaka 4017 i 4069 owiń taśmą klejącą albo innym dielektrykiem, potem okręć drutem DNE (takim w emalii) i podepnij ten drut z obu stron do masy układu
To zapach... kłopotów
Możesz tak zrobić, ale kondensator na wyjściu daj:
1)100nF
2)2200uF - 4700uF
Daj obydwa kondki.
Duuuużo lepszy bedzie jakiś transformatorowy
Czym go wystabilizujesz?
Ekranowanie: scalaka 4017 i 4069 owiń taśmą klejącą albo innym dielektrykiem, potem okręć drutem DNE (takim w emalii) i podepnij ten drut z obu stron do masy układu
-
a_antoniak
- -

- Posty:651
- Rejestracja:13 sty 2005, o 18:38
- Lokalizacja:Krasnystaw
- Kontaktowanie:
Jak napisale mr. futerko (wow!
), musisz dobrze odsprzegnac zasilanie przy każdym układzie (takze odbiorniku IRED) i raczej zrezygnowac z zasilacza beztransformatorowego. Odbiornik IRED warto zasilic za posrednictwem filtra RC 100R+100uF. Ponadto, warto (a nawet nalezy) dodac w szereg z LED odpowiednie rezystory. Natomiast z ekranowaniem, to raczej bym sie wstrzymal. Ekranowanie za pomoca przewodnika (np. cienkiej blachy) polaczonego z masa zmniejsza wplyw zaklocen pola elektrycznego, a nie magnetycznego. A to wlasnie pole magnetyczne (scislej - jego zmiany) sa bardziej prawdopodobna przyczyna ew. zaklocen w pracy takiego ukladu.
- Futrzaczek
- -

- Posty:782
- Rejestracja:4 gru 2005, o 17:48
- Lokalizacja:Piotrków Tryb
- Kontaktowanie:
-
a_antoniak
- -

- Posty:651
- Rejestracja:13 sty 2005, o 18:38
- Lokalizacja:Krasnystaw
- Kontaktowanie:
Nie gdzie sie da, tylko tam gdzie trzeba. A wiec:
- zasilacz transformatorowy, stabilizowany
- 100n na zasilaniu kazdego ukladu scalonego (blisko ukladu)
- filtr na zasilaniu odbiornika IRED
- dodatkowo 100u+100n na zasilaniu calosci
- rezystory szeregowo z LED
- krotkie polaczenia, zwlaszcza "sygnalowe"
Przy zasstosowaniu dobrego zasilacza transformatorowego, nie potrzeba odsprzegania za pomoca 4700u (a nawet moze to szkodzic, bo takie kondensatory zwykle maja duza pasozytnicza rezystancje szeregowa). Kondensator rzedu 1000-2000uF bylby potrzebny dla zasilacza bez trafo.
- zasilacz transformatorowy, stabilizowany
- 100n na zasilaniu kazdego ukladu scalonego (blisko ukladu)
- filtr na zasilaniu odbiornika IRED
- dodatkowo 100u+100n na zasilaniu calosci
- rezystory szeregowo z LED
- krotkie polaczenia, zwlaszcza "sygnalowe"
Przy zasstosowaniu dobrego zasilacza transformatorowego, nie potrzeba odsprzegania za pomoca 4700u (a nawet moze to szkodzic, bo takie kondensatory zwykle maja duza pasozytnicza rezystancje szeregowa). Kondensator rzedu 1000-2000uF bylby potrzebny dla zasilacza bez trafo.
- Futrzaczek
- -

- Posty:782
- Rejestracja:4 gru 2005, o 17:48
- Lokalizacja:Piotrków Tryb
- Kontaktowanie:
Napisales tak "Co zrobić by licznik utrzymywał dany stan"
Odpowiedz jest prosta nie podawac sygnalu clk.
Filtrowanie zasilania jest oczywiscie wazne i nalezy je zrobic, ale bez przesady z jakimis ekranowaniem.
Oprocz tego zastosowales uklad CD4069 polaczony rownolegle z kond 1uF, a tak nie mozna.
Uklady CMOS czy TTL sa wrazliwe na szybkosc narastania napiecia wejsciowego (tzw. powstanie oscylacji), wiec zamien uklad CD4069 na CD40106.
Diody musza miec rezystory ograniczajace np: 470[ohm].
Uklad zerowanie nie ma sensu (tak nie wolno zerowac, nie bede tlumaczyl dlaczego) podepnij Restet na stale do masy.
Odpowiedz jest prosta nie podawac sygnalu clk.
Filtrowanie zasilania jest oczywiscie wazne i nalezy je zrobic, ale bez przesady z jakimis ekranowaniem.
Oprocz tego zastosowales uklad CD4069 polaczony rownolegle z kond 1uF, a tak nie mozna.
Uklady CMOS czy TTL sa wrazliwe na szybkosc narastania napiecia wejsciowego (tzw. powstanie oscylacji), wiec zamien uklad CD4069 na CD40106.
Diody musza miec rezystory ograniczajace np: 470[ohm].
Uklad zerowanie nie ma sensu (tak nie wolno zerowac, nie bede tlumaczyl dlaczego) podepnij Restet na stale do masy.
-
a_antoniak
- -

- Posty:651
- Rejestracja:13 sty 2005, o 18:38
- Lokalizacja:Krasnystaw
- Kontaktowanie:
Tak, pod warunkiem ze reszta (np. zasilanie) jest OK. Gosc nie zastosowal zadnego odsprzegania i dlugie (najpewniej - bo plytka stykowa) polaczenia... Przyczyna tez moze byc indukowanie sie w kabelku prowadzacym od wyjscia ostatniego inwertera do wejscia CLK. Rez. wyjsciowa CMOS 4000 jest duuza (kilkaset omow) i, przy duzej (megaomy) rez. wejsciowej licznika, to sprzyja takim zachowaniom.Napisales tak "Co zrobić by licznik utrzymywał dany stan"
Odpowiedz jest prosta nie podawac sygnalu clk.
RAcja. Mialem o tym napisac, ale.... o ile jest to blad, to w tym przypadku raczej nie to jest przyczyna, gdyz nie ma doniesien o oscylacjach w chili wzrastania napiecia na 1u, tylko po paru minutach. Ale oczywiscie - to tez nalezy zmienic.Oprocz tego zastosowales uklad CD4069 polaczony rownolegle z kond 1uF, a tak nie mozna.
Uklady CMOS czy TTL sa wrazliwe na szybkosc narastania napiecia wejsciowego (tzw. powstanie oscylacji), wiec zamien uklad CD4069 na CD40106.
RE
Stworzyłem układ według załączonego schematu i odniosłem pewien sukces, ponieważ dioda nie wyłącza się po 3 minutach lecz po o wiele dłuższym czasie. W testach czas ten wahał się miedzy 20, a 40min, więc czegoś jeszcze brakuje.
Poza tym układ z diodą jest tylko przykładem. W rzeczywistości chcę zbudować układ sterowania żarówką za pomocą tyrystora dołączonego do wyjścia układu CD4017. A może układ z tyrystorem będzie reagował inaczej???
PODWYŻAM STAWKĘ PUNKTÓW ZA PRAWIDŁOWE ROZWIĄZANIE DO 25!!!
Poza tym układ z diodą jest tylko przykładem. W rzeczywistości chcę zbudować układ sterowania żarówką za pomocą tyrystora dołączonego do wyjścia układu CD4017. A może układ z tyrystorem będzie reagował inaczej???
PODWYŻAM STAWKĘ PUNKTÓW ZA PRAWIDŁOWE ROZWIĄZANIE DO 25!!!
-
a_antoniak
- -

- Posty:651
- Rejestracja:13 sty 2005, o 18:38
- Lokalizacja:Krasnystaw
- Kontaktowanie:
No stary, zasilasz TSOP-a z 9V... to troche za duzo (max. 6V). Po co zastosowales R1 i R2? Dlaczego /INH wisi w powietrzu? Nadal nie ma 100n ceramicznego na kazdym ukladzie (choc przy zasilaniu bateryjnym to mniej istotne, ale pozadane). Nadal nie wiemy w jakich warunkach to jest uruchamiane - moze srodowisko jest silnie zaklocone, a kabelki dlugie, i R1 i R2 wraz z pojemnosciami wejsciowymi troche filtruja zaklocenia, ale nie calkowicie? Taka zgadywanka
.
- Futrzaczek
- -

- Posty:782
- Rejestracja:4 gru 2005, o 17:48
- Lokalizacja:Piotrków Tryb
- Kontaktowanie:
Kto jest online
Użytkownicy przeglądający to forum: Obecnie na forum nie ma żadnego zarejestrowanego użytkownika i 86 gości


