Witam
Mam pytanie dotyczace kostki MAX712 .Czy mozna zastosowac w/w układ jako ładowarke wbudowana w urzadzenie (wiem głupie pytanie) ale moze wyjasnie mam pewne urzadzenie ktore jest zasilane z bateri a czasami z sieci
i chcialbym aby w czsie gdy urzadzenie pracuje na zasilaniu sieciowym ładowało akumlatory.MAX712 pewnie sie do tego nadaje ale nie wiem ja go wpiac w urzadzenie ??
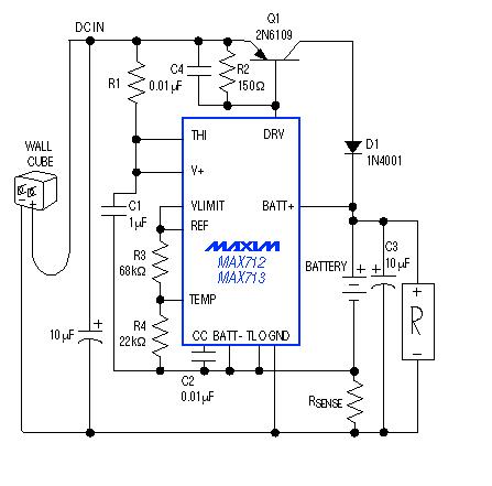
Moze tak jak na schemacie obciazenie R pobiera okolo 1A??
Pozdrawiam
Aktyw Forum
Zarejestruj się na forum.ep.com.pl i zgłoś swój akces do Aktywu Forum. Jeśli jesteś już zarejestrowany wystarczy, że się zalogujesz.
Sprawdź punkty Zarejestruj sięŁadowarka MAX712
Moderatorzy:Jacek Bogusz, Moderatorzy
-
avr_elektronik
- -

- Posty:4
- Rejestracja:24 lut 2006, o 09:05
- Lokalizacja:Kat
Kto jest online
Użytkownicy przeglądający to forum: Obecnie na forum nie ma żadnego zarejestrowanego użytkownika i 78 gości