Witam.
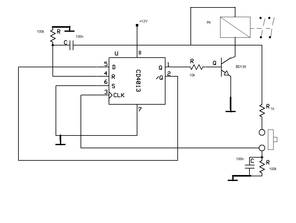
Poszukuję układu włącz-wyłącz (jednym przyciskiem) ale taki że jeżeli jest włączony a bedzie chwilowy spadek napiecia to sie wyłączy.Zaasilanie chcę zrobić z trafa 2VA.
			 
Aktyw Forum
Zarejestruj się na forum.ep.com.pl i zgłoś swój akces do Aktywu Forum. Jeśli jesteś już zarejestrowany wystarczy, że się zalogujesz.
Sprawdź punkty Zarejestruj sięUkład czuwania do wzmacniacza
Moderatorzy:Jacek Bogusz, Tomasz Gumny, Futrzaczek, Adam Tatuś, Moderatorzy
- 
				adigrzelczak
- - 
- Posty:24
- Rejestracja:9 kwie 2005, o 15:41
- Lokalizacja:Boguszów - Gorce
- 
				janek11389
- - 
- Posty:682
- Rejestracja:5 cze 2004, o 10:57
- 
				adigrzelczak
- - 
- Posty:24
- Rejestracja:9 kwie 2005, o 15:41
- Lokalizacja:Boguszów - Gorce
Kto jest online
Użytkownicy przeglądający to forum: Obecnie na forum nie ma żadnego zarejestrowanego użytkownika i 19 gości