Aktyw Forum

Zarejestruj się na forum.ep.com.pl i zgłoś swój akces do Aktywu Forum. Jeśli jesteś już zarejestrowany wystarczy, że się zalogujesz.

Sprawdź punkty Zarejestruj się

triak, tyrystor

Awatar użytkownika
gruszek
-
-
Posty:178
Rejestracja:20 lis 2003, o 13:31
Lokalizacja:bytom
triak, tyrystor

Postautor: gruszek » 5 kwie 2004, o 15:32

chcialem zrobic sterownik wentylatora, elementem wykonawczym mialby byc triak ale niestety nie wiem jak on dziala ;)
plan jest taki zeby wentylator nie zalaczal sie na zasadzie dziala/nie_dziala tylko zeby rozkrecal sie powoli i wylaczal tez stopniowo, plynnie

z jakiegos pdfa wyczytalem ze triaka mozna zalaczyc w dowolnej chwili ale wylacza sie on tylko wtedy gdy braknie pradu (czy napiecia?) obciazenia - czy przejscie 220V przez zero to jest ten moment kiedy sie wylacza triak?

jak sie za to zabrac? gdzie mozna cos o tym przeczytac?

Awatar użytkownika
Kamilkozi
-
-
Posty:229
Rejestracja:19 mar 2004, o 11:48
Lokalizacja:Gdańsk
Kontaktowanie:

Postautor: Kamilkozi » 5 kwie 2004, o 15:45

Triak to taki dwukierunkowy tyrysror. Załączyć można go w dowolnej chwili, ale wyłączyć mozna go tylko przez obniżenie wartości płynacego przezeń prądu poniżej jakiejś granicy(tak jak w tyrystorze). Tak więc triak wyłącza się przy przechodeniu napiecia sieci przez zero(w tym momencie prąd spada poniżej tej granicy). Wnioskuję z twojego postu, że chcesz ten wiatrak sterować fazowo, kiedyś sterowałem w ten sposób obroty silnika wiertarki z bardzo dobrym skutkiem(za pomocą regulatora opisanego w EdW 3/97).

Yorgus
-
-
Posty:48
Rejestracja:29 kwie 2004, o 21:45
Kontaktowanie:

Postautor: Yorgus » 30 kwie 2004, o 18:35

Poszukaj sobie schematu do sterowania triakiem albo tyrystorem ( jest to np w ściemniaczach do oświetlenia pokojów itp.)

Awatar użytkownika
gruszek
-
-
Posty:178
Rejestracja:20 lis 2003, o 13:31
Lokalizacja:bytom

Postautor: gruszek » 4 maja 2004, o 15:59

raqczej mialem na mysli sterowanie za pomoca uP bo chce zrobic stroboskop w ktorym 3 lampy migalyby naprzemian i chcialbym cyfrowo ustawiac szybkosc i jasnosc 'mrugania'

Awatar użytkownika
connan12345
-
-
Posty:8
Rejestracja:13 sty 2005, o 12:44
Lokalizacja:Oświęcim

Postautor: connan12345 » 13 sty 2005, o 13:01

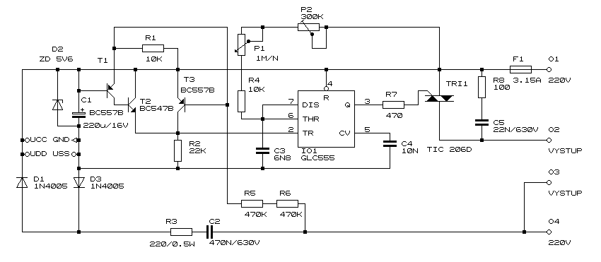
mam coś niecoś ale na triaku
Załączniki
regulator.gif
(6.89KiB)Pobrany 118 razy

Wróć do „Elektronika - tematy dowolne”

Kto jest online

Użytkownicy przeglądający to forum: Google [Bot] i 31 gości