Aktyw Forum

Zarejestruj się na forum.ep.com.pl i zgłoś swój akces do Aktywu Forum. Jeśli jesteś już zarejestrowany wystarczy, że się zalogujesz.

Sprawdź punkty Zarejestruj się

Ściemniacz LED na NE555, kilka pytań

Ketron
-
-
Posty:7
Rejestracja:14 paź 2014, o 14:33
Ściemniacz LED na NE555, kilka pytań

Postautor: Ketron » 14 paź 2014, o 14:43

Witam forumowiczów,
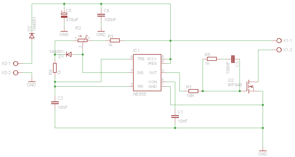
Ostatnio postanowiłem zrobić własny ściemniacz do taśm LED, dlatego też mam kilka pytań do schematu :)
Chciałbym się dowiedzieć czy potencjometr jest podpięty poprawnie oraz czy wartości kondensatorów spełniają swoje zadanie (porównywałem wiele schematów i odpowiedź nie była dla mnie jednoznaczna :))

Pozdrawiam!
Załączniki
led.png
(8.4KiB)Nie pobierany

Awatar użytkownika
rafal.220
-
-
Posty:1274
Rejestracja:27 paź 2012, o 15:46

Re: Ściemniacz LED na NE555, kilka pytań

Postautor: rafal.220 » 14 paź 2014, o 14:59

Witam.

Na sam początek popraw podstawowe błędy. (masa robocza połączona przez C3)

Ketron
-
-
Posty:7
Rejestracja:14 paź 2014, o 14:33

Re: Ściemniacz LED na NE555, kilka pytań

Postautor: Ketron » 14 paź 2014, o 15:05

Dziękuję za szybką odpowiedź,
Błąd poprawiony, dodam jeszcze że potencjometr ma mieć w planie 10k Ω

Pozdrawiam :)
Załączniki
led.png
(8.08KiB)Nie pobierany

Awatar użytkownika
rafal.220
-
-
Posty:1274
Rejestracja:27 paź 2012, o 15:46

Re: Ściemniacz LED na NE555, kilka pytań

Postautor: rafal.220 » 14 paź 2014, o 15:20

Jaką rolę w układzie będzie pełnić D1, i czemu Q2 ? jest kluczowany przez rezystor 10R ?

Ketron
-
-
Posty:7
Rejestracja:14 paź 2014, o 14:33

Re: Ściemniacz LED na NE555, kilka pytań

Postautor: Ketron » 14 paź 2014, o 15:40

W starym schemacie zamiast 10R był rezystor 1k podpięty do bazy tranzystora NPN, potem doradzono mi żebym zmienił na mosfeta i dał 10R żeby ograniczyć prąd do 2A (planuję że takie będzie maksymalne obciążenie) oraz żeby mniej się grzał.

D1 blokuje rozładowującego się C2 (tak przynajmniej przeczytałem, i że wynika to z działania ne555)

Awatar użytkownika
rafal.220
-
-
Posty:1274
Rejestracja:27 paź 2012, o 15:46

Re: Ściemniacz LED na NE555, kilka pytań

Postautor: rafal.220 » 14 paź 2014, o 17:54

W starym schemacie zamiast 10R był rezystor 1k podpięty do bazy tranzystora NPN, potem doradzono mi żebym zmienił na mosfeta i dał 10R żeby ograniczyć prąd do 2A (planuję że takie będzie maksymalne obciążenie) oraz żeby mniej się grzał.
W przetwornicach, to może i dobre rozwiązanie, ale nie wiem czy w przypadku sterowania mocą LED-ów. (stromość impulsów PWM szkodzi LED-om)
D1 blokuje rozładowującego się C2 (tak przynajmniej przeczytałem, i że wynika to z działania ne555)
A tak na prawdę rozchodzi się o symetrię wypełnienia PWM w zakresie wysterowania. Dioda krzemowa nie zapewni maksymalnej stabilności. Wolał bym diodę schottkiego, ale.. (ważne że działa.)

Ketron
-
-
Posty:7
Rejestracja:14 paź 2014, o 14:33

Re: Ściemniacz LED na NE555, kilka pytań

Postautor: Ketron » 14 paź 2014, o 19:28

Dziękuję za merytoryczną odpowiedź, muszę przyznać że takich odpowiedzi oczekiwałem :)
Muszę przyznać że na laborkach rok temu miałem ćwiczenie badające diody germanowe, schottkiego, krzemowe i do głowy mi nie wpadło takie zastosowanie.

Czytałem datasheeta NE555 i stwierdziłem że łatwiej mi to będzie pojąć na praktycznym przykładzie (przyjemne z pożytecznym).
Podsumowując w miejscę diody D1 dam diodę schottkiego, natomiast co z tranzystorem? Na wielu schematach widziałem NPN z rezystorem 1k na bazie, muszę przyznać że w teorii miałem omówione tranzystory (bez przykładów), natomiast szukając po internecie nie znalazłem informacji jaką funkcję pełni w tym układzie i wielu innych (jedynie wiem po co są w układach z wyświetlaczem LED :)). To zamienić na NPN czy nie?

Dziekuję i pozdrawiam :)

Awatar użytkownika
rafal.220
-
-
Posty:1274
Rejestracja:27 paź 2012, o 15:46

Re: Ściemniacz LED na NE555, kilka pytań

Postautor: rafal.220 » 14 paź 2014, o 21:32

Może być mos, ale z drobnym filtrem RC na bramce. Wydzielając 1W w tranzystorze wykonawczym zwiększysz żywotność LED-ów. Wydzielana (wymuszona) moc będzie zależeć od obciążenia oraz typu półprzewodnika (emitera).

Ketron
-
-
Posty:7
Rejestracja:14 paź 2014, o 14:33

Re: Ściemniacz LED na NE555, kilka pytań

Postautor: Ketron » 14 paź 2014, o 23:06

A PWM nie jest między innymi do tego żeby moc wydzielana na tranzystorze była jak najmniejsza?
Wydzielaną moc na zwykłym tranzystorze liczy się ze wzoru (uproszczając) P = Uce*Ic.
Maksymalna moc jaką układ będzie pobierał to 2A*12V czyli 24W, przewiduję że moc może się zmniejszać ze względu na różne długości taśm.
Jak w tym przypadku obliczyć wydzielaną moc na mosfecie?
Zauważyłem że w powszechnych tego typu schematach R1 ma 1k alb 4,7k, może być tak że w przypadku zbyt dużych wartości R1 nie będzie się dało w pełni wysterować tranzystora?

Dorzucam schemat z filtrem RC na bramce.

Pozdrawiam :)
Załączniki
led.png
(8.53KiB)Nie pobierany

Awatar użytkownika
rafal.220
-
-
Posty:1274
Rejestracja:27 paź 2012, o 15:46

Re: Ściemniacz LED na NE555, kilka pytań

Postautor: rafal.220 » 15 paź 2014, o 10:38

Oczywiście masz rację. PWM zwiększa sprawność, dlatego wszelakie przetwornice, czy też zasilacze wykorzystują zaletę kluczowania tranzystorów, w tym mosfetów które dają naprawdę olbrzymie możliwości. Niestety problem jest z LED-ami. (przerabiam ten temat od kilku lat) LED-y mają to do siebie, iż dają nam większą sprawność oraz żywotność o ile są zasilane ze stabilnego źródła. Jednak problem zaczyna się pojawiać w czasie samego kluczowania PWM. (uderzanie stromymi impulsami elektrycznymi.) Możesz to sobie wyobrazić jako częste zapalanie zimnej żarówki.

Niestety filtr który przedstawiłeś jest zły. Naciągniesz się na większe zużycie energii nie wnosząc większych rezultatów. (zmniejszysz jedynie pulsowanie światła, kosztem strat mocy) Filtr RC powinieneś zastosować na bramce samego tranzystora. (SGD)

Ketron
-
-
Posty:7
Rejestracja:14 paź 2014, o 14:33

Re: Ściemniacz LED na NE555, kilka pytań

Postautor: Ketron » 15 paź 2014, o 16:01

Cieszę się że trafiłem na osobę znającą sie na temacie :)

Tak jak czytałem sygnał PWM w tym przypadku ma przebieg prostokątny o ustalonym współczynniku wypełnienia.
Jednak problem zaczyna się pojawiać w czasie samego kluczowania PWM. (uderzanie stromymi impulsami elektrycznymi.)
Wiem że przebieg bliski ideałowi ma taką postać:
Obrazek
Natomiast w praktyce może to wyglądać tak:
Obrazek
Czy PWM jest szkodliwe dla LEDów samo w sobie (przerwy w zasilaniu) czy za sprawą tych zaokrągleń podczas narastania?
Jeżeli to drugie to stosuje się konkretne filtry czy nie rusza się tego kosztem krótszej żywotności LEDów?


Mam nadzieję że filtr jest teraz dobrze, jeżeli w układzie nie ma już błędów to zabieram się za składanie układu :)

Dziękuje i pozdrawiam!
Załączniki
led.png
(8.56KiB)Nie pobierany

Awatar użytkownika
rafal.220
-
-
Posty:1274
Rejestracja:27 paź 2012, o 15:46

Re: Ściemniacz LED na NE555, kilka pytań

Postautor: rafal.220 » 15 paź 2014, o 17:40

Co do regulacji PWM, to dla LED-ów jest szkodliwa zarówno zbyt duża częstotliwość klucza, jak również stromość narastania zbocza. W twoim rozwiązaniu częstotliwość klucza będzie spora (nie liczyłem, ale na oko widzę że będzie więcej jak 100Hz)
Co do filtru na bramce tranzystora, to jest on zrobiony bez sensu. Raz, że źle dobrane wartości elementów, to w dodatku sposób włączenia do układu jest niepoprawny. (filtr "wisi" w powietrzu) Najlepszym rozwiązaniem będzie zastosowanie kondensatora pomiędzy bramką tranzystora a masą układu. Stosunek R1 dla kondensatora trzeba wstępnie obliczyć, a docelową wartość najlepiej dobrać potencjometrem szeregowo połączonym z R1 którego wartość zdecydowanie powinna być większa . (tranzystor będzie się otwierać bardzo stromo, a kondensator na bramce nic nie wniesie, bo przecież przy odpowiedniej wartości kondensatora dla wartości 10R uszkodzisz timer)

Jako ostatnia mniej ważna uwaga, to maksymalna moc jaką wyciągniesz z układu. (bez liczenia, na moje oko będzie ok. 80-85% w zależności od typu diody D1 oraz wartości napięcia zasilającego układ. ) Ale to jest akurat mniej ważny szczegół, ponieważ diody mocy przy odpowiednim sterowaniu PWM można przeciążyć do 20% (wszystko zależy od jakości oraz producenta)

Ketron
-
-
Posty:7
Rejestracja:14 paź 2014, o 14:33

Re: Ściemniacz LED na NE555, kilka pytań

Postautor: Ketron » 15 paź 2014, o 18:09

Dziękuję za konkrety,
Wszystko jasno wytłumaczone, postaram się wyliczyć te wartości przy pomocy internetu :)

Dziękuje i pozdrawiam!

bor-mak
-
-
Posty:2
Rejestracja:24 lis 2014, o 15:26

Re: Ściemniacz LED na NE555, kilka pytań

Postautor: bor-mak » 24 lis 2014, o 15:41

Bardzo dobrze mi się zamawiało ściemniacze od firmy Enterius. Na stronie www.enterius.pl są bardzo szczegółowo opisane parametry konkretnych modeli. Mam na ściemniacz 5 lat gwarancji, pełną zgodność z normami UE, i pewność, że produkt jest Polskiego pochodzenia...Do tego można też tutaj liczyć na profesjonalne wsparcie techniczne. Nie zostawiają klienta na lodzie w razie czego.

virgo
-
-
Posty:58
Rejestracja:20 lip 2012, o 20:56

Re: Ściemniacz LED na NE555, kilka pytań

Postautor: virgo » 25 lis 2014, o 10:02

@bor-mak
Zapomniałeś dodać, jakich w tej firmie mają speców od reklamy! :lol:

Awatar użytkownika
MatyAS
-
-
Posty:396
Rejestracja:18 kwie 2007, o 21:37
Lokalizacja:warszawa
Kontaktowanie:

Re: Ściemniacz LED na NE555, kilka pytań

Postautor: MatyAS » 26 lis 2014, o 14:55

Co do regulacji PWM, to dla LED-ów jest szkodliwa zarówno zbyt duża częstotliwość klucza, jak również stromość narastania zbocza. W twoim rozwiązaniu częstotliwość klucza będzie spora (nie liczyłem, ale na oko widzę że będzie więcej jak 100Hz)
To dość ciekawe co Kolega pisze. Jak zatem wyjaśnić że w pilotach IR dioda często pracuje (i to zupełnie spokojnie) przez długi czas, a częstotliwość tych impulsów dochodzi do kilkudziesięciu kHz? Czy diody IR działają inaczej niż klasyczne o świetle widzialnym?
Szczerze wątpię.
Jedynym ograniczeniem jakie może przysparzać kłopotów jest tylko możliwość w specyficznych warunkach nieprawidłowego kształtu impulsu - jeśli impuls ma zbyt dużą wartość napięcia wymusza to i większy prąd LED'a, a ten na zbyt duży prąd jest niezwykle wrażliwy.
Drugą możliwością jest "przerzut" impulsu - gdy zamiast zera pojawi się w nim wartość napięcia ujemnego - to też jest możliwe tylko w specyficznych warunkach (indukcyjności w obwodzie sterowanym) - z zasady napięcie wsteczne nie powinno przekraczać wartości 5 V - jeśli napięcie na diodzie w kierunku zaporowym będzie większe może nastąpić jej przebicie.
W każdym razie samo sterowanie PWM diod świecących im nie szkodzi - szkodzić może źle wykonany projekt sterownika - w którym pojawią się opisane wyżej nieprawidłowości.
Porównanie zaś LED'a do żarówki (częste załączenie) jest zupełnie pozbawione sensu. W żarówce włókno oporowe gdy jest zimne może osiągać dużo mniejszą oporność niż w trakcie świecenia - to właśnie mała oporność zimnego włókna wpływa na żywotność żarówki (udar prądowy w chwili włączania) - w LED'ach takie zjawisko nie ma miejsca, nie ma włókna żarowego, a więc nie występuje w związku z tym możliwość popłynięcia większego niż ustalony prądu.
Przy okazji - jeśli już wspomniałem o pilotach IR - w nich dioda pracuje z natury rzeczy z większym niż nominalny (dla napięcia stałego - nie kluczowanego) prądzie. Jednak i to nie wpływa aż tak drastycznie na spadek żywotności. Chodzi tu przede wszystkim o moc średnią diody. Jeśli impulsy mają wypełnienie (przykładowo) 50% średnia moc jaka się wydzieli na strukturze diody będzie o połowę mniejsza, niż w wypadku zasilania jej takim samym napięciem o stałej wartości. Ważna jest więc moc jaka się wydzieli na strukturze LED'a - to na nią (a konkretnie na zbyt wysoką temperaturę z niej wynikającą) LED'y są najbardziej wrażliwe - proszę spojrzeć na charakterystyki diod LED dużej mocy - żywotność jest ściśle związana z temperaturą - stąd też wymagane jest zastosowanie przy diodach świecących dużej mocy radiatora. (A tak na marginesie - w reflektorach typu PAR, lub innych gdzie występują w roli źródła światła diody świecące też jest sterowanie ich jasnością za pomocą PWM - a więc?)
Ostatnio zmieniony 27 lis 2014, o 18:41 przez MatyAS, łącznie zmieniany 1 raz.

Awatar użytkownika
magikjl
-
-
Posty:145
Rejestracja:4 lis 2012, o 12:53

Re: Ściemniacz LED na NE555, kilka pytań

Postautor: magikjl » 26 lis 2014, o 20:34

Panie MatyAs ie, nie wiem już sam, czy tą "niską szkodliwość społeczną" kolegi "teoretyka i praktyka" można tak spokojnie tolerować, ale widocznie niejaki rafal.220 tworzy nową starą elektronikę.... :no:

Awatar użytkownika
rafal.220
-
-
Posty:1274
Rejestracja:27 paź 2012, o 15:46

Re: Ściemniacz LED na NE555, kilka pytań

Postautor: rafal.220 » 26 lis 2014, o 23:08

To dość ciekawe co Kolega pisze. Jak zatem wyjaśnić że w pilotach IR dioda często pracuje (i to zupełnie spokojnie) przez długi czas, a częstotliwość tych impulsów dochodzi do kilkudziesięciu kHz? Czy diody IR działają inaczej niż klasyczne o świetle widzialnym?
Szczerze wątpię.
>Znacznie mniejszy prąd pracy
>wartość napięcia nasycenia złącza
>Brak konieczności łączenia mieszanego LED-ów
Strasznie się rozpisujesz (ostatnio nie mam zdrowia aby analizować takie ilości informacji. Jestem zmęczony)

Awatar użytkownika
MatyAS
-
-
Posty:396
Rejestracja:18 kwie 2007, o 21:37
Lokalizacja:warszawa
Kontaktowanie:

Re: Ściemniacz LED na NE555, kilka pytań

Postautor: MatyAS » 27 lis 2014, o 18:39

Nie zamierzam wchodzić w dyskusje z dyletantem.
Znacznie mniejszy prąd pracy
Weź sobie jakiegoś pilota, załóż nowe baterie i sprawdź (OSCYLOSKOPEM!) jakie prądy płyną w impulsach przez diodę.
wartość napięcia nasycenia złącza
Gdybyś nie zauważył - o tym właśnie pisałem.
Brak konieczności łączenia mieszanego LED-ów
A co to ma do rzeczy?
W pilocie jest jedna dioda - - czasem dwie (przynajmniej ja się kiedyś z takim spotkałem),a PAR LED RGB??? I co, może nie są ze sobą łączone?
ostatnio nie mam zdrowia aby analizować takie ilości informacji
No, faktycznie. Nieco może przesadziłem, ale zmusiłeś mnie aby dokładniej przedstawić zagadnienie.
Jestem zmęczony
Proponuję sanatorium. ;)

Awatar użytkownika
rafal.220
-
-
Posty:1274
Rejestracja:27 paź 2012, o 15:46

Re: Ściemniacz LED na NE555, kilka pytań

Postautor: rafal.220 » 27 lis 2014, o 19:41

Weź sobie jakiegoś pilota, załóż nowe baterie i sprawdź (OSCYLOSKOPEM!) jakie prądy płyną w impulsach przez diodę.
Bez komentarza tj. cała reszta. (masz rację)

Wróć do „DIY - Do It Yourself”

Kto jest online

Użytkownicy przeglądający to forum: Obecnie na forum nie ma żadnego zarejestrowanego użytkownika i 10 gości