Aktyw Forum

Zarejestruj się na forum.ep.com.pl i zgłoś swój akces do Aktywu Forum. Jeśli jesteś już zarejestrowany wystarczy, że się zalogujesz.

Sprawdź punkty Zarejestruj się

podłączenie do pinu przerwania

oriwad
-
-
Posty:27
Rejestracja:9 lut 2012, o 20:19
podłączenie do pinu przerwania

Postautor: oriwad » 11 gru 2013, o 19:37

Witam,
muszę zbudować pewien układ i w nim m.in. wykrywać czy stacyjka jest zapalona i tu mam mały problem chciałbym to zrobić na przerwaniu INT0 jednak nie jestem pewny jaki tryb wybrać najlepszy chyba będzie od zmiany stanu. Chyba, żeby zrobić przerwanie od zbocza, na początku po uruchomieniu układu sprawdzić stan czy wysoki czy niski i włączyć przerwanie od zbocza opadającego lub narastającego i następnie wykryciu tegoż przerwania zmienić na przerwanie od przeciwnego zbocza i tak za każdym razem. Mój drugi problem to, że uC zasilam 3V3 a na stacyjce jest 12V i nie do końca wiem jak to podłączyć do pinu INT0. Czy podłączenie przez dzielnik napięcia(np. 330Ω i 870Ω) jest dobrym pomysłem? Czy może jakbym tak zrobił to bym spalił pół uC?

Awatar użytkownika
rafal.220
-
-
Posty:1274
Rejestracja:27 paź 2012, o 15:46

Re: podłączenie do pinu przerwania

Postautor: rafal.220 » 11 gru 2013, o 20:38

Jeśli występuje niewielki pobór prądu, to w sumie można zastosować dzielnik + jakaś pojemność poprawiająca jakość zasilania. (osobiście wolę niewielki stabilizator napięcia)
W układzie można jeszcze zastosować diodę transil. (tak na wszelki wypadek)

oriwad
-
-
Posty:27
Rejestracja:9 lut 2012, o 20:19

Re: podłączenie do pinu przerwania

Postautor: oriwad » 11 gru 2013, o 22:18

Czyli takie rozwiązanie byłoby najlepsze?
sch.png
sch1.png
sch1.png (6.89KiB)Przejrzano 22905 razy

Awatar użytkownika
rafal.220
-
-
Posty:1274
Rejestracja:27 paź 2012, o 15:46

Re: podłączenie do pinu przerwania

Postautor: rafal.220 » 11 gru 2013, o 22:33

Zasilanie jest dobre.
Pozostaje tylko kwestia wartości napięcia impulsu binarnego. (tutaj śmiało można zastosować dzielnik napięcia + diody zabezpieczające wejście. )

oriwad
-
-
Posty:27
Rejestracja:9 lut 2012, o 20:19

Re: podłączenie do pinu przerwania

Postautor: oriwad » 12 gru 2013, o 00:04

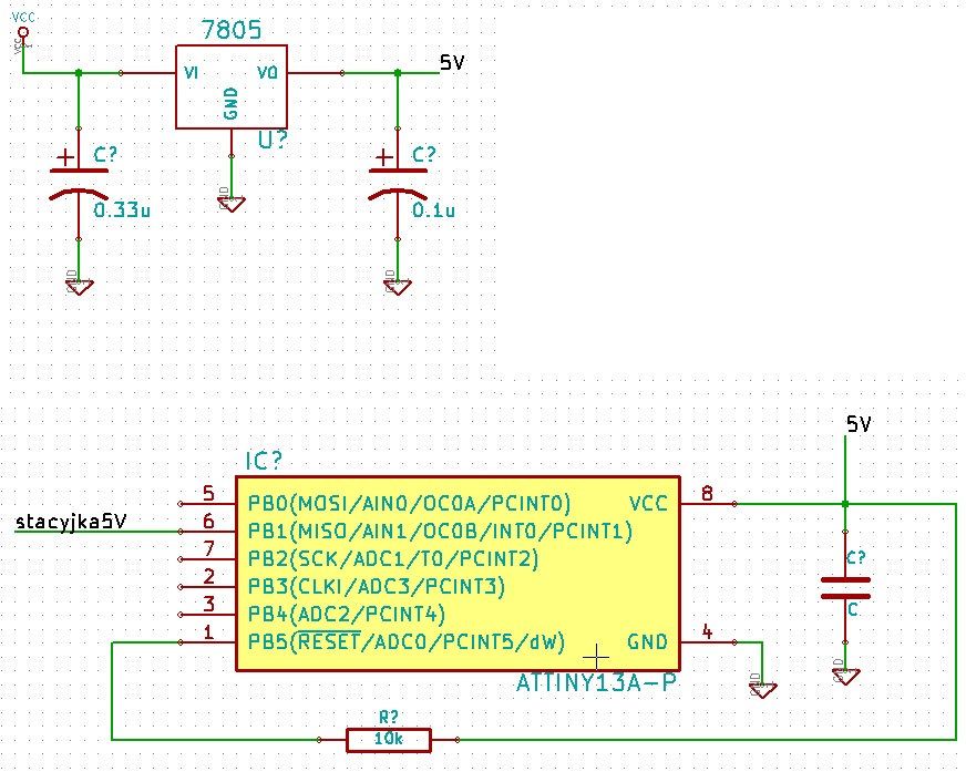
Do schematu wkradł mi się mały błąd, mianowicie stabilizatory to nie 7805 tylko lm33CV i na zasilanie i na INT0 leci 3.3V. W takim wypadku jak użyję stabilizatora na 3.3V wystarczy dla zabezpieczenia dioda transil.
sch.png
sch.jpg

Awatar użytkownika
rafal.220
-
-
Posty:1274
Rejestracja:27 paź 2012, o 15:46

Re: podłączenie do pinu przerwania

Postautor: rafal.220 » 12 gru 2013, o 16:31

Przecież ATtiny13 z reguły zasila się napięciem 5V, tak więc stabilizator 7805 też jest dobry.
Co do transila, to jest on na wypadek uszkodzenia stabilizatora. (nie wszyscy go stosują, chodź ja jestem zwolennikiem podstawowych zabezpieczeń układu)
Jeśli chcesz, to wejście INT też możesz sobie dobezpieczyć dwiema szybkimi diodami.

Awatar użytkownika
r-mik
-
-
Posty:351
Rejestracja:14 cze 2005, o 19:18
Lokalizacja:Wawa
Kontaktowanie:

Re: podłączenie do pinu przerwania

Postautor: r-mik » 14 gru 2013, o 14:37

Przecież ATtiny13 z reguły zasila się napięciem 5V, tak więc stabilizator 7805 też jest dobry.
Co do transila, to jest on na wypadek uszkodzenia stabilizatora. (nie wszyscy go stosują, chodź ja jestem zwolennikiem podstawowych zabezpieczeń układu)
Jeśli chcesz, to wejście INT też możesz sobie dobezpieczyć dwiema szybkimi diodami.
Jeśli sygnały nie zmieniają się szybko (poniżej kilkuset kHz) to wystarczy szeregowy rezystor 10kohm. Diody zebezpieczające na wejściu CPU załatwia sprawę. Prosto, tanio, skutecznie.

Dodano po namyśle:
Witam,
muszę zbudować pewien układ i w nim m.in. wykrywać czy stacyjka jest zapalona(...)
To jakaś gaśnica się przyda :-)

Dodano po namyśle:
(...) Chyba, żeby zrobić przerwanie od zbocza, na początku po uruchomieniu układu sprawdzić stan czy wysoki czy niski i włączyć przerwanie od zbocza opadającego lub narastającego i następnie wykryciu tegoż przerwania zmienić na przerwanie od przeciwnego zbocza i tak za każdym razem.(...)
Strasznie przekombinowane. Wystarczy przerwanie od obu zboczy.

Edit by Pajączek: poprawienie autora cytowanego tekstu.

Awatar użytkownika
rafal.220
-
-
Posty:1274
Rejestracja:27 paź 2012, o 15:46

Re: podłączenie do pinu przerwania

Postautor: rafal.220 » 14 gru 2013, o 15:16

rafal.220 napisał(a):
(...) Chyba, żeby zrobić przerwanie od zbocza, na początku po uruchomieniu układu sprawdzić stan czy wysoki czy niski i włączyć przerwanie od zbocza opadającego lub narastającego i następnie wykryciu tegoż przerwania zmienić na przerwanie od przeciwnego zbocza i tak za każdym razem.(...)

Strasznie przekombinowane. Wystarczy przerwanie od obu zboczy.
Jeśli już kogoś cytujesz, to wypadało by aby tą osobą był autor wypowiedzianych słów.
Jeśli sygnały nie zmieniają się szybko (poniżej kilkuset kHz) to wystarczy szeregowy rezystor 10kohm. Diody zebezpieczające na wejściu CPU załatwia sprawę. Prosto, tanio, skutecznie.
zwróć uwagę że tam była mowa na temat zasilania układu.

oriwad
-
-
Posty:27
Rejestracja:9 lut 2012, o 20:19

Re: podłączenie do pinu przerwania

Postautor: oriwad » 29 gru 2013, o 21:13

A gdybym chciał sterować tzw. minusem a nie plusem. To czy takie połączenie jest poprawne? Czy może to jakiś totalny bezsens.
pytanie.png

Awatar użytkownika
rafal.220
-
-
Posty:1274
Rejestracja:27 paź 2012, o 15:46

Re: podłączenie do pinu przerwania

Postautor: rafal.220 » 29 gru 2013, o 22:22

Oczywiście możesz sterować masą, tylko powiedz mi po co ci tego typu rozwianie ? (kombinacja z masą na tym LM)

oriwad
-
-
Posty:27
Rejestracja:9 lut 2012, o 20:19

Re: podłączenie do pinu przerwania

Postautor: oriwad » 29 gru 2013, o 22:32

Jak zasilam układ z 12V przez stabilizator na 5V. I chcę wziąć sygnał ze stacyjki czy jest ona zapalona czy nie to jakbym po prostu wziął kabelek od masy ze stacyjki w której jest też 12V to nie spali mi portu w attiny? Początkowo chciałem zrobić to przez dzielnik napięcia jednak zasugerował pan, że lepiej byłoby wykorzystać stabilizator napięcia.

Awatar użytkownika
r-mik
-
-
Posty:351
Rejestracja:14 cze 2005, o 19:18
Lokalizacja:Wawa
Kontaktowanie:

Re: podłączenie do pinu przerwania

Postautor: r-mik » 30 gru 2013, o 09:40

Jak zasilam układ z 12V przez stabilizator na 5V. I chcę wziąć sygnał ze stacyjki czy jest ona zapalona czy nie to jakbym po prostu wziął kabelek od masy ze stacyjki w której jest też 12V to nie spali mi portu w attiny? Początkowo chciałem zrobić to przez dzielnik napięcia jednak zasugerował pan, że lepiej byłoby wykorzystać stabilizator napięcia.
Wystarczy szeregowy rezystor, ale jeśli chce się zrobić to lepiej to można dać transoptor. Transopror z rezystorem rozwiązuje wiele problemów, np ESD.

Awatar użytkownika
rafal.220
-
-
Posty:1274
Rejestracja:27 paź 2012, o 15:46

Re: podłączenie do pinu przerwania

Postautor: rafal.220 » 30 gru 2013, o 10:13

Jak zasilam układ z 12V przez stabilizator na 5V. I chcę wziąć sygnał ze stacyjki czy jest ona zapalona czy nie to jakbym po prostu wziął kabelek od masy ze stacyjki w której jest też 12V to nie spali mi portu w attiny? Początkowo chciałem zrobić to przez dzielnik napięcia jednak zasugerował pan, że lepiej byłoby wykorzystać stabilizator napięcia.
Czemu tak kombinujesz ? Jak zasilasz układ ze stacyjki, to pierwsza zasada nie czyń tego po przez odłączenie masy od stabilizatora, bo usmażysz cały układ. (nie wiem jak jest w przypadku tego LM, ale np. na 78l05 to będzie dym.)
Zasilanie stabilizatora odcinaj po przez VCC (masa ma być "sztywna") Wyjątek od reguły stanowi odcięcie masy dla całego układu.
Co do portu, to jeśli chcesz sterować masą, to uważam że wystarczy rezystor dioda zenera, oraz kondensator 100n. (kondensator można pominąć, jednak w twoim przypadku on ci nie zaszkodzi)

Wróć do „AVR/AVR32”

Kto jest online

Użytkownicy przeglądający to forum: Obecnie na forum nie ma żadnego zarejestrowanego użytkownika i 15 gości