Aktyw Forum
Zarejestruj się na forum.ep.com.pl i zgłoś swój akces do Aktywu Forum. Jeśli jesteś już zarejestrowany wystarczy, że się zalogujesz.
Sprawdź punkty Zarejestruj siępodłączenie do pinu przerwania
Moderatorzy:Jacek Bogusz, procesorowiec, r-mik, Moderatorzy
Witam,
muszę zbudować pewien układ i w nim m.in. wykrywać czy stacyjka jest zapalona i tu mam mały problem chciałbym to zrobić na przerwaniu INT0 jednak nie jestem pewny jaki tryb wybrać najlepszy chyba będzie od zmiany stanu. Chyba, żeby zrobić przerwanie od zbocza, na początku po uruchomieniu układu sprawdzić stan czy wysoki czy niski i włączyć przerwanie od zbocza opadającego lub narastającego i następnie wykryciu tegoż przerwania zmienić na przerwanie od przeciwnego zbocza i tak za każdym razem. Mój drugi problem to, że uC zasilam 3V3 a na stacyjce jest 12V i nie do końca wiem jak to podłączyć do pinu INT0. Czy podłączenie przez dzielnik napięcia(np. 330Ω i 870Ω) jest dobrym pomysłem? Czy może jakbym tak zrobił to bym spalił pół uC?
muszę zbudować pewien układ i w nim m.in. wykrywać czy stacyjka jest zapalona i tu mam mały problem chciałbym to zrobić na przerwaniu INT0 jednak nie jestem pewny jaki tryb wybrać najlepszy chyba będzie od zmiany stanu. Chyba, żeby zrobić przerwanie od zbocza, na początku po uruchomieniu układu sprawdzić stan czy wysoki czy niski i włączyć przerwanie od zbocza opadającego lub narastającego i następnie wykryciu tegoż przerwania zmienić na przerwanie od przeciwnego zbocza i tak za każdym razem. Mój drugi problem to, że uC zasilam 3V3 a na stacyjce jest 12V i nie do końca wiem jak to podłączyć do pinu INT0. Czy podłączenie przez dzielnik napięcia(np. 330Ω i 870Ω) jest dobrym pomysłem? Czy może jakbym tak zrobił to bym spalił pół uC?
Re: podłączenie do pinu przerwania
Jeśli występuje niewielki pobór prądu, to w sumie można zastosować dzielnik + jakaś pojemność poprawiająca jakość zasilania. (osobiście wolę niewielki stabilizator napięcia)
W układzie można jeszcze zastosować diodę transil. (tak na wszelki wypadek)
W układzie można jeszcze zastosować diodę transil. (tak na wszelki wypadek)
Re: podłączenie do pinu przerwania
Czyli takie rozwiązanie byłoby najlepsze?
Re: podłączenie do pinu przerwania
Zasilanie jest dobre.
Pozostaje tylko kwestia wartości napięcia impulsu binarnego. (tutaj śmiało można zastosować dzielnik napięcia + diody zabezpieczające wejście. )
Pozostaje tylko kwestia wartości napięcia impulsu binarnego. (tutaj śmiało można zastosować dzielnik napięcia + diody zabezpieczające wejście. )
Re: podłączenie do pinu przerwania
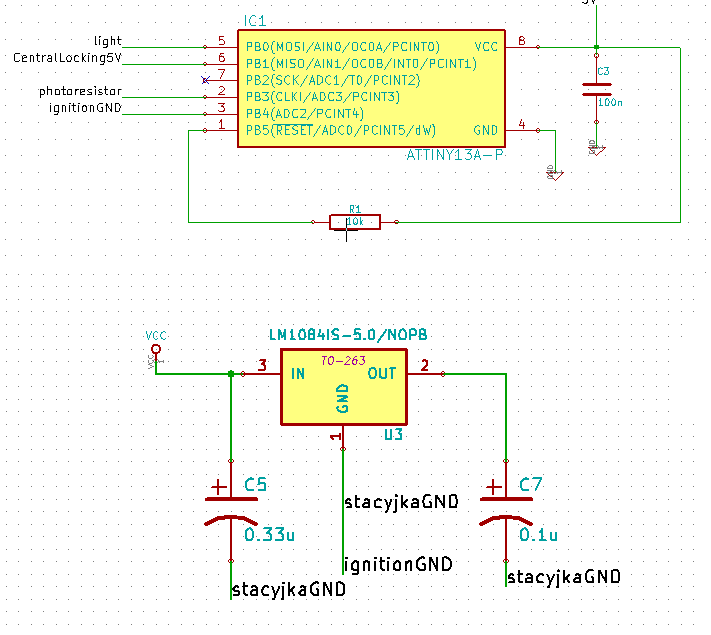
Do schematu wkradł mi się mały błąd, mianowicie stabilizatory to nie 7805 tylko lm33CV i na zasilanie i na INT0 leci 3.3V. W takim wypadku jak użyję stabilizatora na 3.3V wystarczy dla zabezpieczenia dioda transil.
Re: podłączenie do pinu przerwania
Przecież ATtiny13 z reguły zasila się napięciem 5V, tak więc stabilizator 7805 też jest dobry.
Co do transila, to jest on na wypadek uszkodzenia stabilizatora. (nie wszyscy go stosują, chodź ja jestem zwolennikiem podstawowych zabezpieczeń układu)
Jeśli chcesz, to wejście INT też możesz sobie dobezpieczyć dwiema szybkimi diodami.
Co do transila, to jest on na wypadek uszkodzenia stabilizatora. (nie wszyscy go stosują, chodź ja jestem zwolennikiem podstawowych zabezpieczeń układu)
Jeśli chcesz, to wejście INT też możesz sobie dobezpieczyć dwiema szybkimi diodami.
Re: podłączenie do pinu przerwania
Jeśli sygnały nie zmieniają się szybko (poniżej kilkuset kHz) to wystarczy szeregowy rezystor 10kohm. Diody zebezpieczające na wejściu CPU załatwia sprawę. Prosto, tanio, skutecznie.Przecież ATtiny13 z reguły zasila się napięciem 5V, tak więc stabilizator 7805 też jest dobry.
Co do transila, to jest on na wypadek uszkodzenia stabilizatora. (nie wszyscy go stosują, chodź ja jestem zwolennikiem podstawowych zabezpieczeń układu)
Jeśli chcesz, to wejście INT też możesz sobie dobezpieczyć dwiema szybkimi diodami.
Dodano po namyśle:
To jakaś gaśnica się przydaWitam,
muszę zbudować pewien układ i w nim m.in. wykrywać czy stacyjka jest zapalona(...)
Dodano po namyśle:
Strasznie przekombinowane. Wystarczy przerwanie od obu zboczy.(...) Chyba, żeby zrobić przerwanie od zbocza, na początku po uruchomieniu układu sprawdzić stan czy wysoki czy niski i włączyć przerwanie od zbocza opadającego lub narastającego i następnie wykryciu tegoż przerwania zmienić na przerwanie od przeciwnego zbocza i tak za każdym razem.(...)
Edit by Pajączek: poprawienie autora cytowanego tekstu.
Re: podłączenie do pinu przerwania
Jeśli już kogoś cytujesz, to wypadało by aby tą osobą był autor wypowiedzianych słów.rafal.220 napisał(a):
(...) Chyba, żeby zrobić przerwanie od zbocza, na początku po uruchomieniu układu sprawdzić stan czy wysoki czy niski i włączyć przerwanie od zbocza opadającego lub narastającego i następnie wykryciu tegoż przerwania zmienić na przerwanie od przeciwnego zbocza i tak za każdym razem.(...)
Strasznie przekombinowane. Wystarczy przerwanie od obu zboczy.
zwróć uwagę że tam była mowa na temat zasilania układu.Jeśli sygnały nie zmieniają się szybko (poniżej kilkuset kHz) to wystarczy szeregowy rezystor 10kohm. Diody zebezpieczające na wejściu CPU załatwia sprawę. Prosto, tanio, skutecznie.
Re: podłączenie do pinu przerwania
A gdybym chciał sterować tzw. minusem a nie plusem. To czy takie połączenie jest poprawne? Czy może to jakiś totalny bezsens.
Re: podłączenie do pinu przerwania
Oczywiście możesz sterować masą, tylko powiedz mi po co ci tego typu rozwianie ? (kombinacja z masą na tym LM)
Re: podłączenie do pinu przerwania
Jak zasilam układ z 12V przez stabilizator na 5V. I chcę wziąć sygnał ze stacyjki czy jest ona zapalona czy nie to jakbym po prostu wziął kabelek od masy ze stacyjki w której jest też 12V to nie spali mi portu w attiny? Początkowo chciałem zrobić to przez dzielnik napięcia jednak zasugerował pan, że lepiej byłoby wykorzystać stabilizator napięcia.
Re: podłączenie do pinu przerwania
Wystarczy szeregowy rezystor, ale jeśli chce się zrobić to lepiej to można dać transoptor. Transopror z rezystorem rozwiązuje wiele problemów, np ESD.Jak zasilam układ z 12V przez stabilizator na 5V. I chcę wziąć sygnał ze stacyjki czy jest ona zapalona czy nie to jakbym po prostu wziął kabelek od masy ze stacyjki w której jest też 12V to nie spali mi portu w attiny? Początkowo chciałem zrobić to przez dzielnik napięcia jednak zasugerował pan, że lepiej byłoby wykorzystać stabilizator napięcia.
Re: podłączenie do pinu przerwania
Czemu tak kombinujesz ? Jak zasilasz układ ze stacyjki, to pierwsza zasada nie czyń tego po przez odłączenie masy od stabilizatora, bo usmażysz cały układ. (nie wiem jak jest w przypadku tego LM, ale np. na 78l05 to będzie dym.)Jak zasilam układ z 12V przez stabilizator na 5V. I chcę wziąć sygnał ze stacyjki czy jest ona zapalona czy nie to jakbym po prostu wziął kabelek od masy ze stacyjki w której jest też 12V to nie spali mi portu w attiny? Początkowo chciałem zrobić to przez dzielnik napięcia jednak zasugerował pan, że lepiej byłoby wykorzystać stabilizator napięcia.
Zasilanie stabilizatora odcinaj po przez VCC (masa ma być "sztywna") Wyjątek od reguły stanowi odcięcie masy dla całego układu.
Co do portu, to jeśli chcesz sterować masą, to uważam że wystarczy rezystor dioda zenera, oraz kondensator 100n. (kondensator można pominąć, jednak w twoim przypadku on ci nie zaszkodzi)
Kto jest online
Użytkownicy przeglądający to forum: Obecnie na forum nie ma żadnego zarejestrowanego użytkownika i 22 gości


