OPIS PROJEKTU
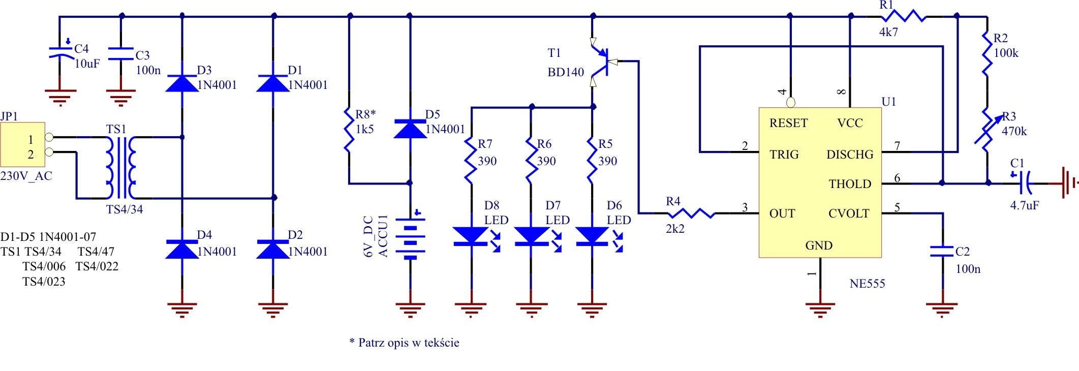
Utrzymująca się wciąż duża liczba włamań do mieszkań i samochodów, oraz nagminne kradzieże mienia prywatnego zmuszają właścicieli do stosowania różnego rodzaju systemów mechanicznych, elektrycznych i elektronicznych zabezpieczających ich mienie. Jeżeli wartość mienia jest duża to opłaca się zainstalować kosztowną elektroniczną instalację alarmową. Jednak w przypadku obiektów o niewielkiej wartości nie opłaca się stosować zabezpieczeń których koszt byłby porównywalny z wartością samego obiektu lub mienia zabezpieczanego (np. w przypadku drewnianej altanki na działce). W takiej sytuacji dobrze jest zastosować prosty i tani układ elektroniczny symulujący obecność instalacji alarmowej, którego jedynym zadaniem jest wprowadzenie w błąd przeciwnika i oddziaływanie psychologiczne na świadomość potencjalnych złodziei i włamywaczy. Dwa tego rodzaju układy przedstawiamy właśnie w tym artykule. Obydwie zaprezentowane w artykule konstrukcje zostały wypróbowane w praktyce na działce autora, gdzie amatorzy cudzej własności zajmujący się zawodowo jedynie spożyciem alkoholu (a czasem wszelkich cieczy które się palą) i złodziejstwem, dawali o sobie znać. Policja z miejscowego komisariatu była „bezradna”. Dopiero zastosowanie opisanych konstrukcji przyniosło odrobinę wytchnienia.
Pobierz pełny opis w formie pliku PDF
Aktyw Forum
Zarejestruj się na forum.ep.com.pl i zgłoś swój akces do Aktywu Forum. Jeśli jesteś już zarejestrowany wystarczy, że się zalogujesz.
Sprawdź punkty Zarejestruj sięSymulator instalacji alarmowej
Moderatorzy:Jacek Bogusz, Moderatorzy
- Załączniki
-
- Symulator instalacji alarmowej.pdf
- (436.25KiB)Pobrany 195 razy
Kto jest online
Użytkownicy przeglądający to forum: Obecnie na forum nie ma żadnego zarejestrowanego użytkownika i 0 gości
