Aktyw Forum
Zarejestruj się na forum.ep.com.pl i zgłoś swój akces do Aktywu Forum. Jeśli jesteś już zarejestrowany wystarczy, że się zalogujesz.
Sprawdź punkty Zarejestruj sięProsty układ do zmiany biegunowości na wyjściu
Moderatorzy:Jacek Bogusz, Moderatorzy
Witam szukałem na forum lecz niestety nie znalazłem. Potrzebuję zrobić jak najprościej układ który będzie zmieniał biegunowość na wyjściu co np.5sec dokladniej to ma być sterownik do silnika aby zmieniać kierunek obrotu. Czy byłby ktoś w stanie wykonać schemat czegoś takiego podobno można przy pomocy 2xNe555 i mostka H lecz niestety ja nie potrafię 
Re: Prosty układ do zmiany biegunowości na wyjściu
Podaj parametry silnika, sam sterownik to pryszcz jeżeli okaże się, że silnik jest na 600V i pobiera 80A 
Re: Prosty układ do zmiany biegunowości na wyjściu
Nie no co ty chodzi mi o sterownik najlepiej schemacik a jeszcze jak by się dało regulować czas potencjometrem to bajka
Silnik to mały 12v pobiera 0.20A-0.4A a moc oddawana max 0,5W
Silnik to mały 12v pobiera 0.20A-0.4A a moc oddawana max 0,5W
Re: Prosty układ do zmiany biegunowości na wyjściu
To potrzebne są dwie rzeczy, L293D z parami buforów połączonych równolegle i jakiś układ czasowy dający przebieg 5s/5s np 4541, o tyle wygodny, ze nie wymaga dużych pojemności z racji wbudowanego dzielnika. Idealny byłby ATTINY4 o ile programujesz procesory. Poszukaj w kartach katalogowych, jak nic nie wymyślisz to daj znać. Istotne jest czy potrzebujesz ustawiać tylko częstotliwość przełączania kierunków np od 1/1 sekunda lewo-prawo czy też chcesz mieć możliwość regulacji czasów i dla kierunku lewo i prawo osobno, to nieco komplikuje układ, ale bez jakieś zbędnej przesady da się to zrobić na 555.
Re: Prosty układ do zmiany biegunowości na wyjściu
Hmm z tego co widze to dosyć mądrze to brzmi co piszesz. Potrzebował bym aby były identyczne czasy czyli 5/5. W żadne programowanie się nie bawię jestem początkujący
Tak więc jak najprościej. Może dało by radę jakiś prosty schemacik dla zobrazowania lepszego
Re: Prosty układ do zmiany biegunowości na wyjściu
Schemacik, by dało radę, ale wtedy zawsze będziesz początkujący....
Re: Prosty układ do zmiany biegunowości na wyjściu
Hmm to może byś mi wypisał części potrzebne ja to spróbuję jakoś połączyć a jak będą problemy to pomożesz bo chyba taki schemacik jak na początek troche za trudny.
Znalazłem coś takiego :
http://www.forbot.pl/forum/files/artykuly/001/l293d.png
ale parę rzeczy nie rozumiem z tego schematu i nie mam pojęcia jak do tego dołączyć ne555 aby sterować czasowo.
Ale inny kolega zaproponował mi coś takiego:
http://obrazki.elektroda.pl/3203129500_1313086667.jpg
czy będzie to dobrze działać ?? I który pomysł wykonania jest lepszy ?
Znalazłem coś takiego :
http://www.forbot.pl/forum/files/artykuly/001/l293d.png
ale parę rzeczy nie rozumiem z tego schematu i nie mam pojęcia jak do tego dołączyć ne555 aby sterować czasowo.
Ale inny kolega zaproponował mi coś takiego:
http://obrazki.elektroda.pl/3203129500_1313086667.jpg
czy będzie to dobrze działać ?? I który pomysł wykonania jest lepszy ?
Re: Prosty układ do zmiany biegunowości na wyjściu
Tutaj jest schemat części sterującej silnikiem, bufory podłączone równolegle zapewniają spory zapas prądu. Do wejść należy doprowadzić z generatora przebiegi o przeciwnych fazach, polecam CD4047 w konfiguracji astabilnej. Wszystko co potrzebne do konfiguracji i wyznaczenia czasów opisane jest w notach katalogowych CD4047.
Re: Prosty układ do zmiany biegunowości na wyjściu
Do wejść A i B podłączam 2 wyjścia z generatora CD4047 w trybie astabilnym w internecie znalazłem coś takiego:

Tyle że coś mi nie pasuje bo ja miałbym taki:
http://sklep.avt.pl/p/pl/42131/uklad+scalony+4047.html
i jak tu podłączyć??
A i jeśli rozumiem to ten układ z 7805 podłączam do generatora a generator natepnie do sterownika i ze sterownika z wyjścia 6 i 14 do silnika ?
i czy takie połączenia mogą być czy nie bardzo?



Tyle że coś mi nie pasuje bo ja miałbym taki:
http://sklep.avt.pl/p/pl/42131/uklad+scalony+4047.html
i jak tu podłączyć??
A i jeśli rozumiem to ten układ z 7805 podłączam do generatora a generator natepnie do sterownika i ze sterownika z wyjścia 6 i 14 do silnika ?
i czy takie połączenia mogą być czy nie bardzo?


Re: Prosty układ do zmiany biegunowości na wyjściu
A czy taka gwałtowna zmiana kierunku jest "zdrowa" dla silnika i elementów mechanicznych z nim współpracujących?
Cykl powinie wyglądać tak:
- start prawo
- stop / hamowanie
- start lewo
- stop / hamowanie
idt
Cykl powinie wyglądać tak:
- start prawo
- stop / hamowanie
- start lewo
- stop / hamowanie
idt
Re: Prosty układ do zmiany biegunowości na wyjściu
Dla małego silnika nie jest to problem, przy chińskiej jakości wykonania rozlatują się od samego leżenia w szufladzie. Dla większych oczywiście lepiej zrobić pełny cykl. Kolega jest początkujący i poszukuje.
Realizacja pełnego cyklu tez nie jest specjalnie trudna (pozostaje pytanie czy hamować wybiegiem czy prądnicowo), wystarczy dodać licznik i z dekodować na stany sterujące L293. Osobiście zrobiłbym to na Attiny4, ale nic nie stoi na przeszkodzie w realizacji dyskretnej.
Realizacja pełnego cyklu tez nie jest specjalnie trudna (pozostaje pytanie czy hamować wybiegiem czy prądnicowo), wystarczy dodać licznik i z dekodować na stany sterujące L293. Osobiście zrobiłbym to na Attiny4, ale nic nie stoi na przeszkodzie w realizacji dyskretnej.
Re: Prosty układ do zmiany biegunowości na wyjściu
Osobiście też bym dał procek, większe możliwości (PWM na start) przy tej samej cenie i mniejszej powierzchni.(...)wystarczy dodać licznik i z dekodować na stany sterujące L293. Osobiście zrobiłbym to na Attiny4, ale nic nie stoi na przeszkodzie w realizacji dyskretnej.
Można też na 4060 + trochę diod, albo 4013 + 4017. W sumie można to zrealizować na setki sposobów.
Re: Prosty układ do zmiany biegunowości na wyjściu
Hey
Zgodnie z tematem: prosty układ do zmiany biegunowości ( aż strach pomyśleć co by Ci tu zaproponowano gdybyś poprosił o skomplikowany... ).
Zgodnie z tematem: prosty układ do zmiany biegunowości ( aż strach pomyśleć co by Ci tu zaproponowano gdybyś poprosił o skomplikowany... ).
Re: Prosty układ do zmiany biegunowości na wyjściu
Ciekawe kiedy silnik i przekładnia rozpadnie się.Hey
Zgodnie z tematem: prosty układ do zmiany biegunowości ( aż strach pomyśleć co by Ci tu zaproponowano gdybyś poprosił o skomplikowany... ).
Ponadto żywotność przekaźnika np 5000000 cykli.
Zmiana stanu co 5 sekund dan nam:
5000000 / ( 5sek * 60min * 24godz) = 694,44 dni, czyli gwarantowany czas pracy to nieco ponad 2 lata (jak w chińskich urządzeniach).
Nie zawsze co najprostsze jest najlepsze. Ponadto chcesz wmówić, że zastąpienie NE555 mikrokontrolerem komplikuje układ? Rozwiązanie, które zaproponowałeś można zastąpić mikrokontrolerem i będzie mniej elementów:
AtTiny25
7805
BS138
1N4148
Przekaźnik
Kondensator 100nf
Gdybyś chciał zrobić fazę zatrzymania / hamowania, to potrzebujesz już więcej elementów, gdybyś chciał silnik powoli rozpędzać to układ rozrósł by sie do kilku scalaków, a tka daję mikrokontroler, mostek H i po robocie.
Re: Prosty układ do zmiany biegunowości na wyjściu
Nie widzę "porażającej" różnicy w ilości elementów, że nie wspomnę o ilości pinów w 555 a w µC. Przekaźnik podłączysz wprost do µC, bez jakiegoś tranzystora ? Powodzenia...
Można dyskutować nt. drobnych mankamentów ale to nie ja tylko Ty chcesz wmawiać, że to co jest skomplikowane rzekomo jest proste. Z 555 bierze w rękę lutownicę laik, uczeń początkowych klas SP i za m/w godzinę ma zmianę obrotów. Tendencyjnie zapominasz o czasie, cenie µC / 555 i drobniazgu jakim jest konieczność namalowania i wczytania programu. To rzeczywiście jest "bardzo proste"...
Można dyskutować nt. drobnych mankamentów ale to nie ja tylko Ty chcesz wmawiać, że to co jest skomplikowane rzekomo jest proste. Z 555 bierze w rękę lutownicę laik, uczeń początkowych klas SP i za m/w godzinę ma zmianę obrotów. Tendencyjnie zapominasz o czasie, cenie µC / 555 i drobniazgu jakim jest konieczność namalowania i wczytania programu. To rzeczywiście jest "bardzo proste"...
Re: Prosty układ do zmiany biegunowości na wyjściu
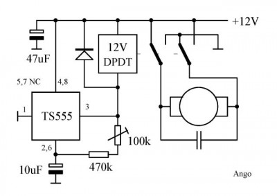
Już sama chęć zastosowania przekaźnika do sterowania silnikiem jest nieporozumieniem, do tego 555 w tej aplikacji nie generuje przebiegu z 50% wypełnieniem o które chodziło założycielowi wątku.
Re: Prosty układ do zmiany biegunowości na wyjściu
Widać nie znasz sie na mikrokontrolerach. AtTiny25 ma "aż" 8 pinów, a są mikrokontrolery, które mają ich 6 czyli mniej niż NE555.(...) nie wspomnę o ilości pinów w 555 a w µC.
W spisie elementów umieściłem tranzystor BSS138, ale pewnie nie wiedziałeś co to za element, ponadto mały przekaźnik na 5V można podłączyć bezpośrednio do mikrokontrolera, ale pewnie nie wiesz, że to możliwe (wydajność wyjść AtTiny to 20mA).Przekaźnik podłączysz wprost do µC, bez jakiegoś tranzystora ? Powodzenia...
Odpowiem krótko: BASCOM (choć go nie preferuję).Z 555 bierze w rękę lutownicę laik, uczeń początkowych klas SP
Widać, że mikrokontrolery są ci obce:Tendencyjnie zapominasz o czasie, cenie µC / 555
- najtańszy uC (PIC10F200T-I/OT w ofercie TME): 1,4zł netto (AVR są droższe)
- najtańszy NE555 w obudowie DIP (oferta TME): 0,79zł netto
Fakt, 2 razy drożej, ale na cały projekt kosztujący około 10zł, 79gr to 0,8% ceny!
BASCOM.konieczność namalowania i wczytania programu. To rzeczywiście jest "bardzo proste"...
PS1
Można stać w miejscu i wszystko robic na TTL-ach i tranzystorach.
PS2
Co odpowiesz na problem żywotności przekaźnika?
Re: Prosty układ do zmiany biegunowości na wyjściu
A i tak opisana jest tylko żywotność mechaniczna przekaźnika, same styki przełączając obciązenie indukcyjne też długo nie popracują.
Re: Prosty układ do zmiany biegunowości na wyjściu
R-mik, piszesz raz BS a raz BSS, zdecyduj się. Sądziłem że miałeś na myśli diodę ale skoro tranzystor, to co ?
Cewkę przekaźnika zostawisz bez diody ? A 7805 bez C ? Znalazłeś sposoby na obniżenie liczby elementów by udowadniać swe racje ? Z ceną masz rację, z pinami pod warunkiem że PDIP. A zaprogramowanie ?
Taxman, na jakiej podstawie twierdzisz że ten układ nie daje 50% ? Jak tego nie wiesz to nie wprowadzaj innych w błąd.
Co do przekaźnika. Dopóki tajemnicą jest jak ten układzik ma pracować, krótko / non stop / dni / miesiące / lata tak długo nie ma podstaw do rozważania żywotności. Do intensywnej pracy na pewno bym ich nie polecał.
Cewkę przekaźnika zostawisz bez diody ? A 7805 bez C ? Znalazłeś sposoby na obniżenie liczby elementów by udowadniać swe racje ? Z ceną masz rację, z pinami pod warunkiem że PDIP. A zaprogramowanie ?
Taxman, na jakiej podstawie twierdzisz że ten układ nie daje 50% ? Jak tego nie wiesz to nie wprowadzaj innych w błąd.
Co do przekaźnika. Dopóki tajemnicą jest jak ten układzik ma pracować, krótko / non stop / dni / miesiące / lata tak długo nie ma podstaw do rozważania żywotności. Do intensywnej pracy na pewno bym ich nie polecał.
Re: Prosty układ do zmiany biegunowości na wyjściu
r-mik
Nie wiem czy zauważyłeś, ale sugerujesz PIC'a smd, a to może być problem (dla początkującego).
Nie wiem czy zauważyłeś, ale sugerujesz BASCOM, a to ma się nijak do PIC'ów, no chyba że zaczął je obsługiwać
- a najtańszy ATTiny w ofercie TME to już 4.99 netto, jakiś '51 Atmela 4.26 netto. A to już nie jest 0.8% ceny projektu.
Wybacz, ale sugerujesz innym że się nie znają na uC, a sam takie wpadki?? Nie chcę Ci dogryzać, ale na siłę (obaj) próbujecie naciągnąć optykę pod swój punkt widzenia.
Nie wiem czy zauważyłeś, ale sugerujesz PIC'a smd, a to może być problem (dla początkującego).
Nie wiem czy zauważyłeś, ale sugerujesz BASCOM, a to ma się nijak do PIC'ów, no chyba że zaczął je obsługiwać
Wybacz, ale sugerujesz innym że się nie znają na uC, a sam takie wpadki?? Nie chcę Ci dogryzać, ale na siłę (obaj) próbujecie naciągnąć optykę pod swój punkt widzenia.
Kto jest online
Użytkownicy przeglądający to forum: Obecnie na forum nie ma żadnego zarejestrowanego użytkownika i 24 gości



