Witam.
Mam problem z prostym generatorem na 4011. po włączeniu w przeciągu 2 minut częstotliwość rzędu 20 kHz rośnie o 30-50 Hz (niby niewiele ale psuje mi to pomiary). Po okresie ok. 2 minut wszystko sie stabilizuje i układ trzyma częstotliwości bardzo stabilnie.
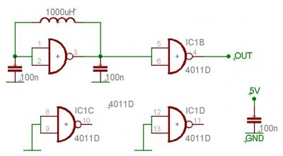
Napięcie zasilania 5V . zasilanie bardzo dobrze stabilizowane. na scalaku kondensator 100nF. czepiałem sie wszystkiego i nic nie mogę wykombinować.
Aktyw Forum
Zarejestruj się na forum.ep.com.pl i zgłoś swój akces do Aktywu Forum. Jeśli jesteś już zarejestrowany wystarczy, że się zalogujesz.
Sprawdź punkty Zarejestruj sięGenerator nie trzyma parametrów
Moderatorzy:Jacek Bogusz, Moderatorzy
50Hz dryftu przy 20kHz? To i tak nieźle.
Częstotliwość pracy takiego generatora zależy od parametrów bramki, a ściślej od:
- ch-ki przejściowej,
- rezystancji wyjściowej.
A te zależą od temperatury. Dryft po włączeniu wynika ze stopniowego nagrzewania struktury. Po ustaleniu warunków termicznych częstotliwość się ustala, niemniej wystarczy powiew chłodnego powietrza żeby zabawa w ustalanie stanu równowagi zaczęła się od początku. Prawdę mówiąc to prosty generator astabilny na 555, albo 'full wypas' na jakimś generatorze funkcyjnym (ICL8038, XR2206, MAX038) będzie stabilniejszy.
Natomiast jeżeli naprawdę potrzebujesz generatora o kwarcowej stabilności i jakiejś nietypowej częstotliwości to zawsze możesz powalczyć z PLL-em lub - co chyba mniej kłopotliwe - użyć jakiegoś prostego DDS - np. AD9833.
--
MDz
Częstotliwość pracy takiego generatora zależy od parametrów bramki, a ściślej od:
- ch-ki przejściowej,
- rezystancji wyjściowej.
A te zależą od temperatury. Dryft po włączeniu wynika ze stopniowego nagrzewania struktury. Po ustaleniu warunków termicznych częstotliwość się ustala, niemniej wystarczy powiew chłodnego powietrza żeby zabawa w ustalanie stanu równowagi zaczęła się od początku. Prawdę mówiąc to prosty generator astabilny na 555, albo 'full wypas' na jakimś generatorze funkcyjnym (ICL8038, XR2206, MAX038) będzie stabilniejszy.
Natomiast jeżeli naprawdę potrzebujesz generatora o kwarcowej stabilności i jakiejś nietypowej częstotliwości to zawsze możesz powalczyć z PLL-em lub - co chyba mniej kłopotliwe - użyć jakiegoś prostego DDS - np. AD9833.
--
MDz
Kto jest online
Użytkownicy przeglądający to forum: Obecnie na forum nie ma żadnego zarejestrowanego użytkownika i 4 gości

