Aktyw Forum

Zarejestruj się na forum.ep.com.pl i zgłoś swój akces do Aktywu Forum. Jeśli jesteś już zarejestrowany wystarczy, że się zalogujesz.

Sprawdź punkty Zarejestruj się

Sprawdzenie projektu płytki Eagle

Awatar użytkownika
Darlington
-
-
Posty:574
Rejestracja:12 lis 2007, o 18:18
Lokalizacja:stąd!
Sprawdzenie projektu płytki Eagle

Postautor: Darlington » 18 lis 2012, o 16:48

Witam, robię PCB do układu:
Obrazek

Na razie jest to wstępna wersja (bez poligonów masy, jedyne niepodłączone ścieżki to GND), same ścieżki zasilania i sygnałowe.
Jako, że jest to mój pierwszy projekt PCB, chciałbym serdecznie prosić o fachową ocenę, zwłaszcza zależy mi na Waszym zdaniu na temat:
1) rozmieszczenia elementów
2) prawidłowości prowadzenia ścieżek (odległości, kąty, przelotki, grubości itp.)
3) ilość przelotek, czy są w dozwolonych miejscach
4) czy to PCB jest możliwe do polutowania przez osobę, która nie lutowała nigdy SMD? (lutowałem tylko THT). Lutownića, jaką posiadam to ZD-98.
5) wszystko inne, co przyjdzie Wam do głowy, będę wdzięczny za każdą wskazówkę.

Plik brd w załączniku, dodatkowo wrzucam plik graficzny.

Obrazek

pozdrawiam
Załączniki
PCB v1.zip
(15.69KiB)Pobrany 390 razy

Awatar użytkownika
pajaczek
Moderator
Moderator
Posty:2653
Rejestracja:24 sty 2005, o 00:39
Lokalizacja:Winny gród

Re: Sprawdzenie projektu płytki Eagle

Postautor: pajaczek » 18 lis 2012, o 20:42

Chciałem się przyjrzeć z eagla, ale mam tu tylko wersję 5.x, być może później odpalę na virtualce na 6.x.

Na szybko:
- Da się sporo uprościć obracając czy inaczej układając elementy, ale jeżeli płytkę zamierzasz zlecić, to może być dla Ciebie bez różnicy, jedynie na przyszłość zwracaj uwagę.
- Niektóre wręcz proszą się o inne umieszczenie, jak podciąganie resetu.
- Zwykle unika się "prowadzenia ścieżek przez pady SMD", ścieżkę prowadzi się obok padu, i do samego padu odprowadza odnogę.
- Trochę dziwnych konstrukcji, np. to poniżej U$1. chyba na zasilaniu?
- Niekiedy przelotki masz dość blisko ścieżek, ale to raczej uwaga do ręcznie robionej płytki, przy zleceniu poradzą sobie.
- Kilka nieładnych krzywizn... o ile na schemacie jestem liberalniejszy odnośnie porządku, to na pcb kąty inne niż 45 muszą mieć poważny powód użycia, zwłaszcza jak tu gdy łatwo dało się poprowadzić ładnie 45°

Może trochę lekkiego chaosu, ale jak na 1'wszą nie jest źle, czy może widywałem gorsze ;)

Pokombinuj jeszcze trochę, to na pewno zaprocentuje na przyszłość.

Awatar użytkownika
ECC88
-
-
Posty:408
Rejestracja:23 paź 2009, o 15:28
Lokalizacja:Köln

Re: Sprawdzenie projektu płytki Eagle

Postautor: ECC88 » 19 lis 2012, o 21:23

Zapodaj ten plik do 5.3 to porobię kilka poprawek.
Estetycznie to to jest absolutny no go.

Dodano po namyśle i dokładniejszej analizie *.brd:

Nie wiem jak istotne jest tutaj pozycjonowanie ekranu na płytce, ale jeśli niezbyt istotne to na upartego za pomocą kilku mostków srebrzanki zrobisz to na jednej stronie.
Edit 2:
I nie koniecznie przeprowadzasz ścieżki między nogami scalaka.
Ostatnio zmieniony 19 lis 2012, o 23:28 przez ECC88, łącznie zmieniany 2 razy.

Awatar użytkownika
Darlington
-
-
Posty:574
Rejestracja:12 lis 2007, o 18:18
Lokalizacja:stąd!

Re: Sprawdzenie projektu płytki Eagle

Postautor: Darlington » 19 lis 2012, o 21:27

Projektuję tą płytkę od nowa, ale dzięki za gest.

Awatar użytkownika
Darlington
-
-
Posty:574
Rejestracja:12 lis 2007, o 18:18
Lokalizacja:stąd!

Re: Sprawdzenie projektu płytki Eagle

Postautor: Darlington » 22 lis 2012, o 14:04

Trochę popracowałem nad płytką i oto efekty:

Proszę o opinie.

Bez polygonów GND:
Obrazek

Z polygonami GND:
Obrazek

Pliki .sch i brd w załączniku.
Załączniki
sch_brd.zip
(106.92KiB)Pobrany 435 razy

Awatar użytkownika
ECC88
-
-
Posty:408
Rejestracja:23 paź 2009, o 15:28
Lokalizacja:Köln

Re: Sprawdzenie projektu płytki Eagle

Postautor: ECC88 » 22 lis 2012, o 17:07

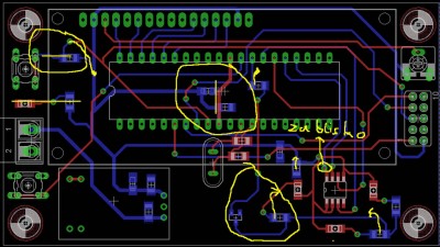
To już lepiej, poobracaj tak sąsiednie elementy aby uzyskać jak najkrótsze ścieżki.
Staraj się punkty lutownicze utrzymać w jednej linii (raster)
Z wieloma elementami przechodzisz niepotrzebnie ze strony na stronę.

Ps.
Przy tak prostych projektach to autorooting robi tylko zamęt. Prościej na piechotę.
Załączniki
1647975900_1353589314.jpg

matrix
-
-
Posty:342
Rejestracja:7 maja 2010, o 14:02
Lokalizacja:Sochaczew
Kontaktowanie:

Re: Sprawdzenie projektu płytki Eagle

Postautor: matrix » 22 lis 2012, o 17:26

Ja to mam pytanie. Nie "boicie" się tak cienkich ścieżek? Ile ne mają? 16mils?
Ja nie schodzę poniżej 24. No i ta strona top. Jak będziesz lutował na tej stronie złącze programowania? Ja nie wiem jek się to robi.

Awatar użytkownika
ECC88
-
-
Posty:408
Rejestracja:23 paź 2009, o 15:28
Lokalizacja:Köln

Re: Sprawdzenie projektu płytki Eagle

Postautor: ECC88 » 22 lis 2012, o 17:33

Też jestem zdania że elementy montowane na top i przechodzące na bottom powinny też tam być lutowane.

traxman
-
-
Posty:215
Rejestracja:7 lip 2011, o 11:19

Re: Sprawdzenie projektu płytki Eagle

Postautor: traxman » 22 lis 2012, o 17:36

Jak płytka do prasowania to owszem poniżej 20 lepiej nie robić, bo może się rozjechać lub podtrawić, jak do zakładu to i 4milsy nie jest problemem, a 10mil to już zupełnie tym bardziej, że coraz więcej scalaków ma odstęp pomiędzy padami ~20mils i mniej (0.4mm), a na płytkach czasem widać pomiędzy tymi padami jeszcze ścieżki.

Swoją droga to tak prosty układ powinien dać się zrobić na laminacie jednostronnym i kilku zworkach, no i nie koniecznie na ATMEGA32, może jednak Attiny861 wystarczy?

Nie wiem czy ten czujnik oświetlenia powinien być na tej płytce, może być problem z jego oświetleniem, może lepiej dać go na małym laminacie (+ oświetlacz), a wyświetlacz z procesorem osobno?

Jeżeli nie ma takiej konieczności to lepiej pakować SMD na jedną warstwę, łatwiej to później wyprodukować, teraz to może nieistotne, ale lepiej unikać złych nawyków niż później płacić 2x tyle za montaż.

Awatar użytkownika
Darlington
-
-
Posty:574
Rejestracja:12 lis 2007, o 18:18
Lokalizacja:stąd!

Re: Sprawdzenie projektu płytki Eagle

Postautor: Darlington » 22 lis 2012, o 17:48

Dzięki za wypowiedzi. Płytka będzie robiona na uczelni we frezarce, do reszty odniosę się później, chwilowo brak czasu.

traxman
-
-
Posty:215
Rejestracja:7 lip 2011, o 11:19

Re: Sprawdzenie projektu płytki Eagle

Postautor: traxman » 22 lis 2012, o 17:49

Jak na frezarce (Protomat?) to im mniej do frezowania tym lepiej czyli trzeba jednak pomyśleć nad wrzuceniem tego na laminat jednostronny na 150% da się, od tego w końcu jest SMD.

Awatar użytkownika
Darlington
-
-
Posty:574
Rejestracja:12 lis 2007, o 18:18
Lokalizacja:stąd!

Re: Sprawdzenie projektu płytki Eagle

Postautor: Darlington » 22 lis 2012, o 17:55

Na takiej: http://www.emlogic.com.au/images/2727-s62_500.jpg (albo bardzo podobna)

traxman
-
-
Posty:215
Rejestracja:7 lip 2011, o 11:19

Re: Sprawdzenie projektu płytki Eagle

Postautor: traxman » 22 lis 2012, o 18:10

No to właśnie Protomat, aż się kurzy... :).

Awatar użytkownika
pajaczek
Moderator
Moderator
Posty:2653
Rejestracja:24 sty 2005, o 00:39
Lokalizacja:Winny gród

Re: Sprawdzenie projektu płytki Eagle

Postautor: pajaczek » 22 lis 2012, o 18:47

Ja to mam pytanie. Nie "boicie" się tak cienkich ścieżek? Ile ne mają? 16mils?
Bez przesady, obiema "domowymi" technikami, czyli przepraską i positivem, bez problemu wykonywałem 8-10 mils. Przy staranności udaje się 6 mils (ale nie wielkie ilości) positivem zrobić. Normalnie 10 mils to bezpieczne wartości. Z frezowaniem ścieżek nie mam doświadczenia, bo nie widziałem w tym sensu nigdy.
No i ta strona top. Jak będziesz lutował na tej stronie złącze programowania? Ja nie wiem jek się to robi.
Płytka będzie robiona na uczelni we frezarce,
No to ja cały czas myślałem że chcesz ją zlecić na zewnątrz, tak nierozważnie "szastasz" przelotkami/robisz na 2 stronnej. W takim układzie też uważam że warto powalczyć nad zrobieniem tego na 1 stronnej i jak najmniej zworek srebrzanką.
No bo chyba nie robisz jeszcze metalizacji własnoręcznie?

I uwagi, poza przedstawionymi przez ECC: czy ten C6/C7, nie pamiętam który, ale jeden z nich to elektrolit, masz na pewno w obudowie 1205?
Zmienił bym otoczenie kwarcu, tam udaje się uniknąć przechodzenia pomiędzy padami kondensatora, a dodatkowo obracając kondensator da się to zrobić ładnie. Poza tym przesunął bym minimalnie kwarc w dół, by wyszedł poza obrys wyświetlacza.
Zamienił bym miejscami potka od kontrastu, oraz przycisk resetu, uda się ładniej ścieżki poprowadzić i nie będą tak dziwnie długie.
A jak już 2 stronna, z płaszczyznami masy na obu, to w kilku miejscach te płaszczyzny połącz przelotkami.

traxman
-
-
Posty:215
Rejestracja:7 lip 2011, o 11:19

Re: Sprawdzenie projektu płytki Eagle

Postautor: traxman » 22 lis 2012, o 18:49

Zwory z kolei można zastąpić rezystorami 0R w obudowie smd (tutaj 1206), jak ktoś nie lubi pustych przebiegów przy lutowaniu....

Warto pomyśleć nad strategią masy i zasilania - tutaj przypomina kształtem błyskawicę...

Dalej mnie zastanawia umieszczenie czujnika, nie przesłoni go wyświetlacz? Nie wiem czy zastosujesz wyświetlacz z podświetleniem, ale ono często jest po lewej stronie i nie wiem czy nie będzie świeciło po czujniku, fałszując jego wskazania.

Awatar użytkownika
ECC88
-
-
Posty:408
Rejestracja:23 paź 2009, o 15:28
Lokalizacja:Köln

Re: Sprawdzenie projektu płytki Eagle

Postautor: ECC88 » 22 lis 2012, o 19:02

Poprzestawiałem trochę elementy. Jak poustawiasz ścieżki to już będzie lepiej.
Podeślij *.sch to wcisnę to na 1 stronę.
Załączniki
PCB v1.brd.rar
(112.62KiB)Pobrany 407 razy

Awatar użytkownika
leonow32
-
-
Posty:108
Rejestracja:10 maja 2011, o 15:56
Lokalizacja:Poznań

Re: Sprawdzenie projektu płytki Eagle

Postautor: leonow32 » 22 lis 2012, o 21:58

Zwrócić uwagę muszę na elementy rozmieszczone po obu stronach płytki. Fakt, że lutując płytkę w domu nie ma to żadnego znaczenia, ale gdybyś chciał to zmontować w profesjonalnym zakładzie, to wykonawca pomnoży cenę przez dwa. Dlaczego? Jeżeli SMD rozmieszczone są po dwóch stronach, to potrzebne są dwa sita do nakładania pasty, dwa razy trzeba układać elementy na automacie, dwa razy trzeba to lutować w piecu. Bez sensu.

W celu racjonalizacji kosztów montażu, elementy przewlekane i SMD powinny być po jednej i tej samej stronie (czyli górnej, top). SMD układa automat i płytki lecą do pieca, a przewlekańce są potem lutowane na fali.

Wróć do „Projektowanie PCB, programy EDA, CAD, narzędziowe”

Kto jest online

Użytkownicy przeglądający to forum: Obecnie na forum nie ma żadnego zarejestrowanego użytkownika i 29 gości