Kod: Zaznacz cały
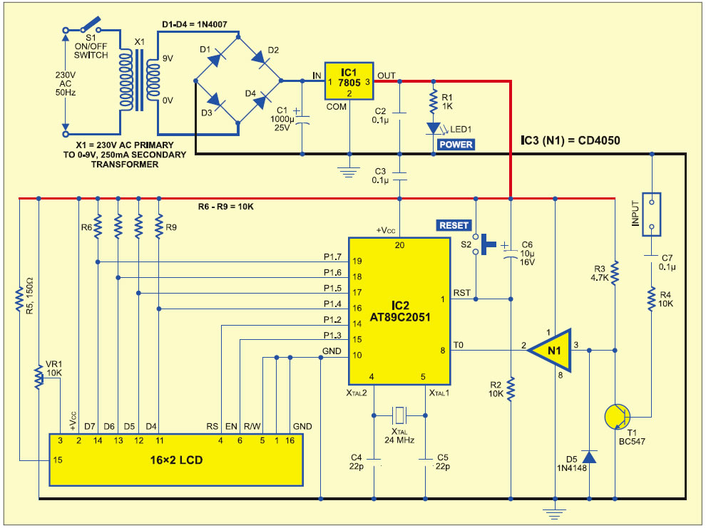
$regfile = "89c2051.dat"
$crystal = 24000000
' define variables used
Dim A As Byte
Dim C As Long , D As Long
Dim Count As Word
Dim T0ic As Long
Dim Delayword As Word
' Initialize variables
Count = 0
T0ic = 0
D = 0
' initialize ports
P1 = 0
P3 = 255
' configure lcd display
Config Lcd = 16 * 2
Config Lcdpin = Pin , Db4 = P1.4 , Db5 = P1.5 , Db6 = P1.6 , Db7 = P1.7 , E = P1.3 , Rs = P1.2
Cls
'clear the LCD display
Lcd " EFY Freq Meter "
' define timer0
Config Timer0 = Counter , Gate = Internal , Mode = 1
'Timer0 = counter : timer0 operates as a counter
'Gate = Internal : no external gate control
'Mode = 1 : 16-bit counter
' set t0 internal interrupt
On Timer0 Timer_0_overflow_int
' interrupt will be generated on every 65536 count
Priority Set Timer0
Enable Interrupts
Enable Timer0
Counter0 = 0
'clear counter
Start Counter0
'enable the counter to count
Do
'set up a 1 sec accurate DO NOTHING loop
Enable Interrupts
'wait 1 as per BASCOM-51 is not accurate
For Delayword = 1 To 45440
Next Delayword
Disable Interrupts
C = Counter0
'get counter value
D = T0ic * 65536
Lowerline
C = C + D
T0ic = 0
Lcd " "
Lowerline
' show the frequency
Lcd "f=" ; C ; " Hz"
Waitms 255
Waitms 255
C = 0
Counter0 = 0
Start Counter0
're-start it because it was stopped by accessing the COUNTER
Loop
' timer0 int subroutine
Timer_0_overflow_int:
Rem timer0 overflow ( 65535 ) interrupt comes here
' increment the variable
Incr T0ic
Return
End [ Dodano: 28-07-2007, 19:42 ]
Mam już program napisany w Bascomie obliczający czestotliwość a z częstotliwości okres jednak nie bardzo mam pomysł jak moge wychwycić koniec impulsu(zbocze opadające)...Reszta to pikuś następnie obliczam procent wypełniania impulsu do całego okresu...ma ktoś pomysł jak zrealizować czas trwania impulsu w Bascomie?
Dodam tylko że impulsy zliczam poprzez wejście T0(timera) At89c2051 czy aby "zauważyć" koniec impulsu musze zmienić zliczanie z pinu T0 na INT1 czy wystarczy sama deklaracja
Kod: Zaznacz cały
if P3.4"(pin timera0)" = 0
then stop Timer1
