Witam
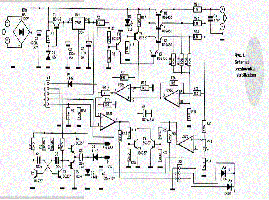
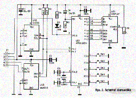
Zastanawiam się czy jest możliwa przeróbka tego zasilacza na zasilacz sterowany za pomocą kumputera PC ?
Jeżeli tak to jak to wykonać jakie układy wykorzystać itp.
Temat jest bardzo pilny.
Pozdrawiam
Józef
Aktyw Forum
Zarejestruj się na forum.ep.com.pl i zgłoś swój akces do Aktywu Forum. Jeśli jesteś już zarejestrowany wystarczy, że się zalogujesz.
Sprawdź punkty Zarejestruj sięPrzeróbka zasilacza
Moderatorzy:Jacek Bogusz, robertw, k.pawliczak, Moderatorzy
Kto jest online
Użytkownicy przeglądający to forum: Obecnie na forum nie ma żadnego zarejestrowanego użytkownika i 0 gości

