Aktyw Forum
Zarejestruj się na forum.ep.com.pl i zgłoś swój akces do Aktywu Forum. Jeśli jesteś już zarejestrowany wystarczy, że się zalogujesz.
Sprawdź punkty Zarejestruj sięBramka szumu by czarutek.
Moderatorzy:Jacek Bogusz, Adam Tatuś, tomasz_jablonski, Moderatorzy
-
czarutek
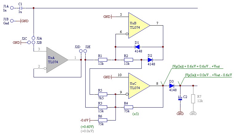
Chodzi na razie o czysto analogową, własną bramkę szumu, głównie do gitary elektrycznej.
Dopuszczam tylko niezbędną odrobinę analogowej logiki, w dodatku wyłącznie kombinacyjnej.
Moje obecne wymagania:
1) Ma 'nie tykać' sygnału kontrolowanego.
2) Ma nie wprowadzać szumu własnego.
3) Ma mieć tylko ode mnie zależne czasy/regulacje:
...a) próg szumu - jeśli ustawiony na 0, to bramka ma przepuszczać wszystko,
...b) opóźnienie wyłączenia toru audio - od 0 do ileśtam,
...c) czas wyłączenia toru audio - od 0 do niezbędnego tyci, z ewentualnym wymuszeniem
......najkorzystniejszego kształtu (czy ktoś go zna?),
...d) opóźnienie włączenia toru audio - od 0 do ileśtam,
...e) czas włączenia toru audio - od 0 do niezbędnego tyci, z ewentualnym wymuszeniem
......najkorzystniejszego kształtu (czy ktoś go zna?),
...
Moje obecne założenia:
1) Poziom sygnału - powiedzmy góra 3Vpp.
2) Poziom szumu - powiedzmy od 0 do 0,4Vpp.
3) Nie obchodzi mnie zniekształcanie szumu, w trakcie wyłączania toru audio.
4) Nie obchodzi mnie na razie zniekształcanie ataku dźwięku, w trakcie włączania toru audio.
...
Dopuszczam tylko niezbędną odrobinę analogowej logiki, w dodatku wyłącznie kombinacyjnej.
Moje obecne wymagania:
1) Ma 'nie tykać' sygnału kontrolowanego.
2) Ma nie wprowadzać szumu własnego.
3) Ma mieć tylko ode mnie zależne czasy/regulacje:
...a) próg szumu - jeśli ustawiony na 0, to bramka ma przepuszczać wszystko,
...b) opóźnienie wyłączenia toru audio - od 0 do ileśtam,
...c) czas wyłączenia toru audio - od 0 do niezbędnego tyci, z ewentualnym wymuszeniem
......najkorzystniejszego kształtu (czy ktoś go zna?),
...d) opóźnienie włączenia toru audio - od 0 do ileśtam,
...e) czas włączenia toru audio - od 0 do niezbędnego tyci, z ewentualnym wymuszeniem
......najkorzystniejszego kształtu (czy ktoś go zna?),
...
Moje obecne założenia:
1) Poziom sygnału - powiedzmy góra 3Vpp.
2) Poziom szumu - powiedzmy od 0 do 0,4Vpp.
3) Nie obchodzi mnie zniekształcanie szumu, w trakcie wyłączania toru audio.
4) Nie obchodzi mnie na razie zniekształcanie ataku dźwięku, w trakcie włączania toru audio.
...
Ostatnio zmieniony 17 mar 2013, o 18:02 przez czarutek, łącznie zmieniany 34 razy.
Re: Bramka szumu by czarutek oraz Inni (byle nie plociuchy).
Do It Yourself służy zwykle przedstawieniu gotowych projektów, ew. może służyć modyfikacjom i rozbudowie, ale działającego projektu.
Do pytań odnośnie tematu, rozwijania w fazie początkowej czy planowania lepszy jest dział tematyczny (tutaj dział live sound/gitara). Jeżeli projekt zostanie ukończony, to z radością (na wniosek twórcy(ów) przeniosę go z powrotem do DIY.
Do pytań odnośnie tematu, rozwijania w fazie początkowej czy planowania lepszy jest dział tematyczny (tutaj dział live sound/gitara). Jeżeli projekt zostanie ukończony, to z radością (na wniosek twórcy(ów) przeniosę go z powrotem do DIY.
-
czarutek
Re: Bramka szumu by czarutek oraz Inni.
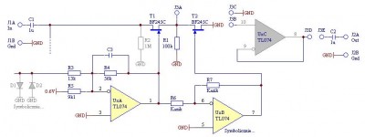
Wyłącznik postanowiłem zrobić na N-JFEcie, nie znalazłem nic lepszego.
Jeśli ktoś ma naprawdę lepszy i sprawdzony pomysł na klucz, proszę o info.
Klucz i końcówka sterownika (ten schemat jest już mało aktualny): Nie obchodzi mnie zniekształcanie szumu przy jego wyłączaniu, a zniekształcanie dźwięku przy jego powrocie też wydaje mi się na razie mało istotne.
Ale, dla ulepszenia i na przyszłość, powstaje bardzo ważne pytanie o najkorzystniejszy dla ucha przebieg włączania/wyłączania toru audio: Wariant 3 - czy ktoś go testował? Czy gra warta świeczki?
Jeśli ktoś ma naprawdę lepszy i sprawdzony pomysł na klucz, proszę o info.
Klucz i końcówka sterownika (ten schemat jest już mało aktualny): Nie obchodzi mnie zniekształcanie szumu przy jego wyłączaniu, a zniekształcanie dźwięku przy jego powrocie też wydaje mi się na razie mało istotne.
Ale, dla ulepszenia i na przyszłość, powstaje bardzo ważne pytanie o najkorzystniejszy dla ucha przebieg włączania/wyłączania toru audio: Wariant 3 - czy ktoś go testował? Czy gra warta świeczki?
Ostatnio zmieniony 17 mar 2013, o 11:42 przez czarutek, łącznie zmieniany 17 razy.
Re: Bramka szumu by czarutek oraz Inni.
I o to mi chodzi 
Z tymi zniekształceniami to poczytaj, rzadko stosuje się taki "czysty" fet do regulacji, zwykle ma sprzężenie zwrotne, jak np. w tym klasyku:
http://www225.pair.com/audio/waltzingbe ... page_1.JPG
i nie może być na nim za dużego napięcia.
Czy nie lepiej kluczować odwrotnie, tzn. zwierać fetem do masy? Zdaje się, że takie podłączenie pozwala uzyskać mniejsze zniekształcenia. Taki układ, jak zaproponowałeś, może mieć poza tym po pierwsze nieznany zakres działania (zależny od impedancji obciążenia) a po drugie w czasie odcięcia sygnału (bramka zamknięta) ma ogromną impedancję wyjściową, , co może skutkować zakłóceniami. No chyba, że tam będą jakieś bufory, ale i tak myślę, że lepiej odwrotnie.Jeśli ktoś ma naprawdę lepszy i sprawdzony pomysł na klucz, proszę o info.
Im mniejsza impedancja wyjściowa, tym lepiej. Wtórnik też jest rozwiązaniem połowicznym - nie stosuje się rozwiązań z przerwanym sygnałem audio - to zaproszenie do zakłóceń.A przy zwarciu do GND ma ją z kolei znikomą. Jeszcze zobaczę. W razie czego dam na wyjściu wtórnik...
Jednak wolałbym nie, bo to zawsze jakieś tam kolejne przetwarzanie.
Z tymi zniekształceniami to poczytaj, rzadko stosuje się taki "czysty" fet do regulacji, zwykle ma sprzężenie zwrotne, jak np. w tym klasyku:
http://www225.pair.com/audio/waltzingbe ... page_1.JPG
i nie może być na nim za dużego napięcia.
Ostatnio zmieniony 12 mar 2013, o 13:08 przez matiz, łącznie zmieniany 1 raz.
-
czarutek
Re: Bramka szumu by czarutek oraz Inni.
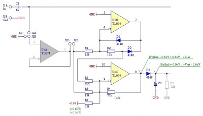
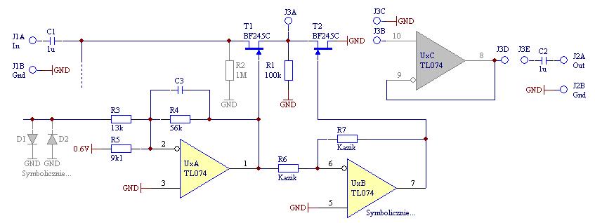
Wstępny prostownik:
Ostatnio zmieniony 13 mar 2013, o 13:30 przez czarutek, łącznie zmieniany 6 razy.
Re: Bramka szumu by czarutek oraz Inni.
To wiadomo, ale właśnie w tych momentach fet ma okazję zniekształcaćNo zobaczymy. Na razie nic mi się tu nigdzie nie zakłóca. Wiem natomiast, że szybki skok impedancji wyjściowej do 0 i od 0, ma konsekwencje tragiczne.
To masz problem, bo to akurat jest jeden z bardziej znanych i cenionych kompresorówUkład z tego linka odpada. Jest jak dla mnie do bani.
Jeżeli chodzi o teorie spiskowe, to to urządzenie łatwo rozebrać i zbadać, i filozofii w tym wielkiej nie ma, nie wiem, jak można tu wprowadzić kogoś w błąd.No i moje słynne pytanie - czy Ty naprawdę wierzysz, że bez celowego wprowadzania Cię w błąd, ktoś udostępni Ci swój naprawdę dobry układ, skoro dzięki niemu, jego zleceniodawca zarabia właśnie na estradzie kolejny milion?
Po jakimś czasie, i kilku usuniętych już wypowiedziach.
No właśnie, dlatego 1176 pracuje z malutkim poziomem i ze sprzężeniem, bez tych dwóch warunków podobno nie jest ciekawie. Z bramką nie będzie tyle problemu ile z kompresorem, bo kompresor działa cały czas, a bramka będzie "odciskać piętno" tylko podczas otwierania i zamykania, ale zawsze.
Na razie może nie, ale taka bramka, jak narysowałeś, w stanie "zamkniętym" oznacza w praktyce kabel gitarowy wpięty z jednej strony do wzmacniacza, a z drugiej leżący na ziemi luzem. Zostawiasz wejście wzmacniacza w powietrzu... Nie ma gadania, to trzeba zewrzeć do masy, samo buforowanie może niewiele pomóc.Na razie nic mi się tu nigdzie nie zakłóca
Re: Bramka szumu by czarutek oraz Inni.
E-tam aż takie tragiczne one nie są. (gdyby tak było, to nie budowano by na nich stopni różnicowych)P.S. Musiałbyś na własne oczy zobaczyć, jak tragicznie JFET zniekształca sygnały miliwoltowe. O silniejszych nie wspomnę.
Re: Bramka szumu by czarutek oraz Inni.
Tu nie chodzi o pracę jako stopień wzmacniający, tylko jako zmienna rezystancja.E-tam aż takie tragiczne one nie są. (gdyby tak było, to nie budowano by na nich stopni różnicowych)P.S. Musiałbyś na własne oczy zobaczyć, jak tragicznie JFET zniekształca sygnały miliwoltowe. O silniejszych nie wspomnę.
Re: Bramka szumu by czarutek oraz Inni.
Przecież jedno z drugim się wiąże. A wiesz jak działa wzmacniacz różnicowy zasilany ze źródła prądowego?Tu nie chodzi o pracę jako stopień wzmacniający, tylko jako zmienna rezystancja.
Re: Bramka szumu by czarutek oraz Inni.
Wzmacniacz (pozy tym czarutka z tego fajnego wątku) nie dostaje sygnału na WYJŚCIE.Przecież jedno z drugim się wiąże. A wiesz jak działa wzmacniacz różnicowy zasilany ze źródła prądowego?Tu nie chodzi o pracę jako stopień wzmacniający, tylko jako zmienna rezystancja.
Dlaczego odwrotnie? Bramka zamknięta to stan w którym nie przepuszcza sygnału, czyli w Twoim przypadku przerwa między wejściem a wyjście, i wyjście wisi w powietrzu. Jak to zbuforujesz, to wejście bufora będzie wisiało w powietrzu. Nie spotkałem się z taką konstrukcją, zwykle jest odwrotnie, zwierane do masy.Niby chyba na odwrót, ale na podobne z grubsza wychodzi. Natomiast z buforowaniem bym się nie zgodził, ponieważ na wyjściu będzie wtedy 0 i z impedancją wyjściową wtórnika.... taka bramka, jak narysowałeś, w stanie "zamkniętym" oznacza w praktyce kabel gitarowy wpięty z jednej strony do wzmacniacza, a z drugiej leżący na ziemi luzem. Zostawiasz wejście wzmacniacza w powietrzu... Nie ma gadania, to trzeba zewrzeć do masy, samo buforowanie może niewiele pomóc.
Na razie mniejsza z tym. Nawet z wtórnika wolałbym zrezygnować. Najwyżej zrobię do_zwarcie już po zamknięciu. Ale, to są sprawy tuningowe. Jest wiele ważniejszych, bardziej merytorycznych.
Co do ważniejszych spraw - i tak będzie słychać, jak się bramka otwiera i zamyka. W zasadzie nie używa się teraz bramek, tylko jak już ekspanderów, są zdecydowanie lepsze brzmieniowo, a efekt podobny, i w pewnym stopniu uwalniasz się od problemów z kształtem i czasem ataku i powrotu.
Po jakimś czasie, i kilku usuniętych już wypowiedziach.
No właśnie - pomiędzy gitarą a wzmacniaczem jest bramka. W stanie zamkniętym rozrywasz połączenie między gitarą a wzmacniaczem, i wtedy do wzmacniacza podłączony jest kabel z drugiej strony (w bramce) wiszący w powietrzu i "całym sobą" zbierającym zakłócenia na dużej zwykle impedancji wejściowej wzmacniacza. O możliwościach wzbudzania się wzmacniacza już nie wspominamGubię się. To gitara jest nadajnikiem, a nie wzmacniacz... No to chyba odwrotnie - kabel jednym końcem w gitarze, a nie we wzmacniaczu.... Dlaczego odwrotnie? ...
Po jakimś czasie, i kilku usuniętych już wypowiedziach.
No to jeszcze jakoś ujdzie, ale i tak nieużywane wejście zwierałbym do masy, a nie zostawiał w powietrzuAj, już rozumiem. Nic o tym nie wspomniałem, ale ta cała bramka, to ma być blok, moduł wzmacniacza/komba.
-
czarutek
Re: Bramka szumu by czarutek oraz Inni.
I tak też uczynię, przewidzę to w pająku...... nieużywane wejście zwierałbym do masy, a nie zostawiał w powietrzu.
Na schemacie będzie na szaro.
Odszczekiwałem się Matizowi...Czy ja coś odradzam? ...
Żeby nie robić dżungli, co jakiś czas modyfikuję schematy. Zerknijcie na nie czasem, pliz...
Edit: A ja, żeby nie robić dżungli pokasowałem zbyteczne posty... i prosiłbym się nie odszczekiwać, ani nie dawać powodu do odszczekiwania.
Ps. Czarutek, przez te usunięcia całości treści postów dyskusja trochę traci ciągłość. Nie wiem jaki miałeś w tym cel, ale może wszystkiego nie kasuj na przyszłość, bo osoby mniej będące na bieżąco z dyskusją stracą rozeznanie kto i dlaczego się do czegoś odnosi?
Pajączek
-
czarutek
Re: Bramka szumu by czarutek.
Sorki Rafale, ale jestem już przekonany, że rafal.220 ≡ matiz i nie tylko.
Autoryzuj się proszę albo wypad mi stąd oraz z moich wątków!
Nie podoba mi się to. Potem coś pomyślę i zmienię...
Ostatnio zmieniony 17 mar 2013, o 18:00 przez czarutek, łącznie zmieniany 4 razy.
Re: Bramka szumu by czarutek.
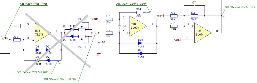
1. U2a powinien "walić" pełnym napięciem zasilania na kondensator, a nie pół wolta tylko - łatwiej i można uzyskać większe prądy.
2. Kondensator dałbym w integratorze - większe zmiany i możliwość uzyskania krótszych czasów - ale tu się nie upieram, można i tak i tak. Integrator dałby liniowe zmiany a nie wykładnicze, tak przy okazji.
3. U2b dziwny jest bardzo - dodatnie sprzężenie zwrotne czy co?
2. Kondensator dałbym w integratorze - większe zmiany i możliwość uzyskania krótszych czasów - ale tu się nie upieram, można i tak i tak. Integrator dałby liniowe zmiany a nie wykładnicze, tak przy okazji.
3. U2b dziwny jest bardzo - dodatnie sprzężenie zwrotne czy co?
-
czarutek
Re: Bramka szumu by czarutek.
To miejsce wykorzystam potem, chociaż najchętniej chyba 
Ostatnio zmieniony 17 mar 2013, o 15:51 przez czarutek, łącznie zmieniany 3 razy.
Re: Bramka szumu by czarutek.
1. Tak myślę, że napięcie zasilania będzie proporcjonalnie stabilniejsze niż ograniczanie diodami - to jest 10x większy zakres, a więc dopuszczalny 10x większy błąd. Poza tym możliwość uzyskania większych prądów czyli krótszych czasów.
2. Szybkość zmian zależy od napięcia tak samo w komparatorze jak i w kondesatorze podłączonym jak teraz.
3. Jeżeli to ma być przerzutnik, to regulacja czasów PRZED przerzutnikiem jest dziebko bez sensu, nie uważasz?
2. Szybkość zmian zależy od napięcia tak samo w komparatorze jak i w kondesatorze podłączonym jak teraz.
3. Jeżeli to ma być przerzutnik, to regulacja czasów PRZED przerzutnikiem jest dziebko bez sensu, nie uważasz?
-
czarutek
Re: Bramka szumu by czarutek.
To miejsce wykorzystam potem, chociaż najchętniej chyba 
Ostatnio zmieniony 17 mar 2013, o 15:51 przez czarutek, łącznie zmieniany 3 razy.
Re: Bramka szumu by czarutek.
Rozumiem, czyli to pierwsze to nie jest regulacja czasów, tylko opóźnienie otwieranie i zamykania. No dobra, chociaż to niepotrzebne. A gdzie będzie regulowana histereza?Tak uważam, jeśli to czasy, a nie opóźnienia. Ja tu na razie chcę przetestować celowość opóźnień, bo nikt mi nie chce odpowiedzieć. Czasy i przebiegi będę obrabiał później, w okolicach C7.
-
czarutek
Re: Bramka szumu by czarutek.
To miejsce wykorzystam potem, chociaż najchętniej chyba 
Ostatnio zmieniony 17 mar 2013, o 15:52 przez czarutek, łącznie zmieniany 2 razy.
Re: Bramka szumu by czarutek.
W sterowaniu bramki jest jedna histereza, poziomy otwierania i zamykania. To jest zdecydowanie bardziej potrzebne niż hold, niezbędne, chociaż w sumie i hold się czasem przydaje. Bramka w ogóle bez histerezy na krótkich czasach będzie "furkotać", a większa histereza jest bardzo przydatna ze względu na charakter obwiedni większości dźwięków. Opóźnianie czasu otwarcia jest natomiast zupełnie niepotrzebne.
Dodano po namyśle:
Jak będziesz zadawał pytania edytując pierwszy post, to nikt na nie nie odpowie
...
Bez problemu tanią gitarą generuję 8,75V:
http://nagrywamy.com/2012/09/10/reamping-czesc-13/
No i nie ma histerezy.
Dodano po namyśle:
Jak będziesz zadawał pytania edytując pierwszy post, to nikt na nie nie odpowie
Kształt w sumie nieistotny....b) czas wyłączania (chyba "decay"), z ewentualnym wymuszeniem najkorzystniejszego kształtu
......(czy ktoś go zna?),
HOLD - przydatny, jak pisałem....c) opóźnienie powrotu, od '0' do ileśtam. Czy przydatne jest opóźnienie powrotu?
.......Na razie z niego rezygnuję.
Kształt nieistotny....d) czas powrotu (chyba "release"), od '0' do tyci, z ewentualnym wymuszeniem najkorzystniejszego
.......kształtu (czy ktoś go zna?),
...
Jasssne - chciałbyś, żeby gitara była taka cichaMoje założenia:
1) Poziom sygnału - powiedzmy góra 3Vpp.
Bez problemu tanią gitarą generuję 8,75V:
http://nagrywamy.com/2012/09/10/reamping-czesc-13/
Tego nie rozumiem?4) Nie obchodzi mnie na razie zniekształcanie ataku dźwięku w trakcie powrotu bramki. Mylę się?
No i nie ma histerezy.
Re: Bramka szumu by czarutek.
I kształtem obwiedni chcesz zlikwidować pykanie? Ciekawe...
Co rozumieć? "zniekształcanie ataku dźwięku w trakcie powrotu bramki" - jeżeli powrót to jest zamykanie, to praktyka nie przewiduje takiej sytuacji, jak będzie atak dźwięku, to bramka się będzie otwierać a nie zamykać.
Co do opóźnienia otwierania - przejrzałem w głowie i w guglu większość znanych mi rozwiązań i w żadnej nie ma opóźnienia otwarcia. HOLD występuje, rzadziej histereza, oczywiście czasy ataku i powrotu oraz range. Miłym dodatkiem są filtry, ale do gitary może być bez. Nigdzie nie spotkałem opóźnienia otwarcia - i co więcej, nie wyobrażam sobie potrzeby opóźniania otwarcia. Natomiast przyspieszenie - owszem, ale to nie w analogu w realtime
Co rozumieć? "zniekształcanie ataku dźwięku w trakcie powrotu bramki" - jeżeli powrót to jest zamykanie, to praktyka nie przewiduje takiej sytuacji, jak będzie atak dźwięku, to bramka się będzie otwierać a nie zamykać.
Co do opóźnienia otwierania - przejrzałem w głowie i w guglu większość znanych mi rozwiązań i w żadnej nie ma opóźnienia otwarcia. HOLD występuje, rzadziej histereza, oczywiście czasy ataku i powrotu oraz range. Miłym dodatkiem są filtry, ale do gitary może być bez. Nigdzie nie spotkałem opóźnienia otwarcia - i co więcej, nie wyobrażam sobie potrzeby opóźniania otwarcia. Natomiast przyspieszenie - owszem, ale to nie w analogu w realtime
Kto jest online
Użytkownicy przeglądający to forum: Obecnie na forum nie ma żadnego zarejestrowanego użytkownika i 10 gości


