Ostatnio interesuje się tematem budowy efektów gitarowych i szukam schematu najlepiej z jakimś opisem. Chodzi mi o przester sterowany lampą, prawdziwą lampą
Aktyw Forum
Zarejestruj się na forum.ep.com.pl i zgłoś swój akces do Aktywu Forum. Jeśli jesteś już zarejestrowany wystarczy, że się zalogujesz.
Sprawdź punkty Zarejestruj sięPrzester lampowy w kostce
Moderatorzy:Jacek Bogusz, Adam Tatuś, tomasz_jablonski, Moderatorzy
Witam.
Ostatnio interesuje się tematem budowy efektów gitarowych i szukam schematu najlepiej z jakimś opisem. Chodzi mi o przester sterowany lampą, prawdziwą lampą
Widziałem kiedys taki schemat normalna płytka + jedna lampa, czy ktoś się orientuje w tym temacie?
Ostatnio interesuje się tematem budowy efektów gitarowych i szukam schematu najlepiej z jakimś opisem. Chodzi mi o przester sterowany lampą, prawdziwą lampą
Witam. Może spróbuj to:
Może nie zmieści się to do zwykłej klasycznej obudowy, ale myślę, że coś dopasujesz.
Tak czy inaczej, dla mnie takie zabawki to pewnego rodzaju bajer bardziej działający na psychikę niż na brzmienie, bo lampowe...
Lepiej skopiuj sobie coś sprawdzonego, bo zabawa w takie wynalazki to czasem dobra zabawa, ale częściej duże rozczarowanie - skądś to znam ;)
Może zacznijmy od tego, czego oczekujesz od tego przesteru, czy ma być to typowy rzeźnik, czy może coś typu overdrive do lekkich brzmień?
Edit:
Możesz spróbować to, ponoć ten jest całkiem niezły - nie robiłem go, ale być może znajdę chwilę w któryś weekend.

Może nie zmieści się to do zwykłej klasycznej obudowy, ale myślę, że coś dopasujesz.
Tak czy inaczej, dla mnie takie zabawki to pewnego rodzaju bajer bardziej działający na psychikę niż na brzmienie, bo lampowe...
Lepiej skopiuj sobie coś sprawdzonego, bo zabawa w takie wynalazki to czasem dobra zabawa, ale częściej duże rozczarowanie - skądś to znam ;)
Może zacznijmy od tego, czego oczekujesz od tego przesteru, czy ma być to typowy rzeźnik, czy może coś typu overdrive do lekkich brzmień?
Edit:
Możesz spróbować to, ponoć ten jest całkiem niezły - nie robiłem go, ale być może znajdę chwilę w któryś weekend.

Pochwal się co znalazłeś :)hmm dzięki już znalazłem jeden prosty wariant ale te też moze wypórbuje
To może Tube Scramer?nie szukam rzeźnika bo do tego mam ds-1 bossowskie, potrzebuej coś do ubarwiania solówek, raczej klasyczny, ciepły przester
12AX7 czyli ECC83, można spróbować z ECC81 - ma mniejszy współczynnik wzmocnienia więc nie będzie za bardzo przesterowane - kwestia gustu.btw, jaka lampa dot ego tube drivera co podałeś?
Tube scramer:
http://www.generalguitargadgets.com/content/view/82/26/
Oczywiście tutaj nie ma lampy, ale z tego co wiem jest niezły.
http://www.diystompboxes.com/smfforum/i ... ic=63479.0
to znalazłem
a i pomyśle o tube screamerze, ale najpierw chce sprobowac cos z przwdziwa lampą
to znalazłem
a i pomyśle o tube screamerze, ale najpierw chce sprobowac cos z przwdziwa lampą
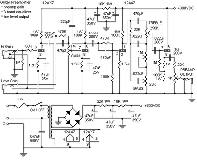
preampy lampowe schematy
1. schemat ( dolny ) - 3 kanałowy z wtórnikiem i cały układ przełączania kanałów 2. preamp na lampie również z wtórnikiem katodowym wiec dopasowanie ok
i jakiś link można poszperać : www.blueguitar.org/schems.htm
znalazłem dziś na elektrodzie rozmowy na temat 1. schematu warto zerknąć : http://www.elektroda.pl/rtvforum/topic1 ... tml#756814

i jakiś link można poszperać : www.blueguitar.org/schems.htm
znalazłem dziś na elektrodzie rozmowy na temat 1. schematu warto zerknąć : http://www.elektroda.pl/rtvforum/topic1 ... tml#756814

Ostatnio zmieniony 23 cze 2010, o 07:41 przez Adam972, łącznie zmieniany 1 raz.
Kto jest online
Użytkownicy przeglądający to forum: Obecnie na forum nie ma żadnego zarejestrowanego użytkownika i 32 gości

