Witam wszystkich, mam pytanie czy ta oto końcówka mocy będzie odpowiednia pod podłączenie gitary ??
Chyba, że ktoś poleca lepsze rozwiązanie sugestie oczywiście mile widziane, ale zaznaczam że potzrebuje schamcik na SE .
Pozdrawiam i dziękuje za pomoc ;]
Aktyw Forum
Zarejestruj się na forum.ep.com.pl i zgłoś swój akces do Aktywu Forum. Jeśli jesteś już zarejestrowany wystarczy, że się zalogujesz.
Sprawdź punkty Zarejestruj sięgitarowa koncowka mocy EL84 SE
Moderatorzy:Jacek Bogusz, Adam Tatuś, tomasz_jablonski, Moderatorzy
-
goofy_tychy
- -

- Posty:43
- Rejestracja:15 sty 2007, o 17:54
- Lokalizacja:Tychy
- Kontaktowanie:
- Załączniki
-
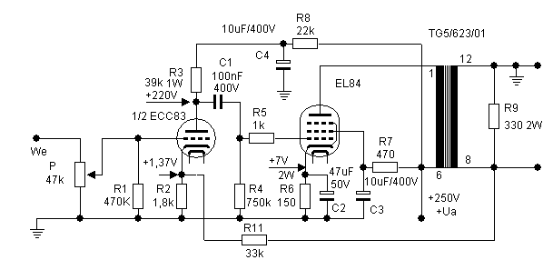
- schemat
- gotel84s2.gif (5.38KiB)Przejrzano 2980 razy
-
goofy_tychy
- -

- Posty:43
- Rejestracja:15 sty 2007, o 17:54
- Lokalizacja:Tychy
- Kontaktowanie:
jeszce wynalazłem z pomacą naszego moderatora taki schemacik http://annex.ax84.com/media/ax84_m37.pdf więc jak myślicie który byłby lepszy ? w tym przypadku pomijam tylko korektor barwy.
A głośnik jakiego używam to Beyma model 12AG100
A głośnik jakiego używam to Beyma model 12AG100
Kto jest online
Użytkownicy przeglądający to forum: Obecnie na forum nie ma żadnego zarejestrowanego użytkownika i 0 gości
