Aktyw Forum
Zarejestruj się na forum.ep.com.pl i zgłoś swój akces do Aktywu Forum. Jeśli jesteś już zarejestrowany wystarczy, że się zalogujesz.
Sprawdź punkty Zarejestruj sięPrzester gitarowy Janka
Moderatorzy:Jacek Bogusz, Adam Tatuś, tomasz_jablonski, Moderatorzy
Witam!
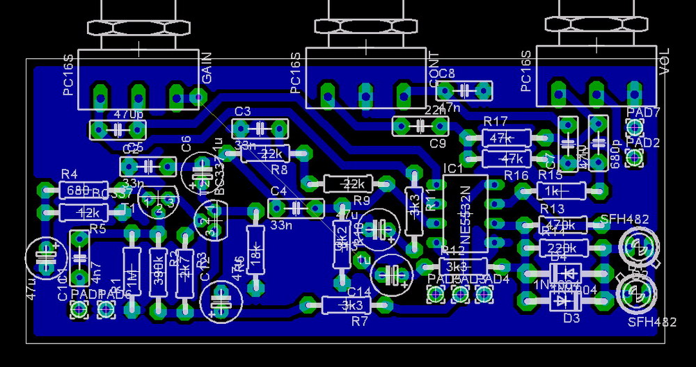
Zbudowałem przester jak ze schematu. Problem wygląda tak: przy maksymalnym gain mam amplitudę sygnału około 1V przed kondensatorem C14 - czyli chyba prawidłowo. Jednak już na 6 nóżce opampa sygnał ten jest baaaardzo słaby (rzędu mV), a co za tym idzie sygnał na wyjściu jest, jakby go nie było. Sam przester chyba działa (wnioskuję po przebiegu), ale no nie mogę dojść dlaczego takie słabe wzmocnienie układu... Załączam schemacik z którego robiłem.
Tranzystory to BC238, niestety nie mam pod ręką BC337.
Zbudowałem przester jak ze schematu. Problem wygląda tak: przy maksymalnym gain mam amplitudę sygnału około 1V przed kondensatorem C14 - czyli chyba prawidłowo. Jednak już na 6 nóżce opampa sygnał ten jest baaaardzo słaby (rzędu mV), a co za tym idzie sygnał na wyjściu jest, jakby go nie było. Sam przester chyba działa (wnioskuję po przebiegu), ale no nie mogę dojść dlaczego takie słabe wzmocnienie układu... Załączam schemacik z którego robiłem.
Tranzystory to BC238, niestety nie mam pod ręką BC337.
Re: Przester gitarowy Janka
Sygnal na wejsciu odwracajacym w tym ukladzie bedzie bardzo maly, powinien byc wrecz niemierzalny - bo ma byc taki sam, jaki na wejsciu nieodwracajacym, podlaczonym do masy...na 6 nóżce opampa sygnał ten jest baaaardzo słaby (rzędu mV), a co za tym idzie sygnał na wyjściu jest, jakby go nie było...
Gdzies cos w drugim stopniu (w tym wzmacniaczu odwracajacym) musiales skaszanic.
-
janek11389
- -

- Posty:682
- Rejestracja:5 cze 2004, o 10:57
Witam! Ale to jest nie kompletny układ, powinien być tam jeszcze jeden stopień o wzmocnieniu 2,5 raza! Poniżej zamieszczam kompletny schemat!
- Załączniki
-
- Przester.rar
- (70.97KiB)Pobrany 463 razy
Łe, no Janku - opierałem się na tym co mi podesłałeś... Teraz to trochę zmienia postać rzeczy, jutro dobuduję w pająku jeszcze jeden człon, już bez tej regulacji tonów...
A swoją drogą, to jeśli mam preamp do czystego kanału i ten przester, to puszczać je równolegle ze sobą, czy może można dać przester przed pre czystym i załączać przester, lub omijać w razie potrzeby?
A swoją drogą, to jeśli mam preamp do czystego kanału i ten przester, to puszczać je równolegle ze sobą, czy może można dać przester przed pre czystym i załączać przester, lub omijać w razie potrzeby?
-
janek11389
- -

- Posty:682
- Rejestracja:5 cze 2004, o 10:57
Nie bardzo sobie przypominam, kiedy Ci to dawałem, ale musiało to być dość dawno, bo to była pierwsza próbna eksperymentalna wersja tego przesteru i spisała się dość dobrze, chyba była nawet bez tej korekcji barwy tonu! Ta korekcja dość sporo wytłumia sygnał, stad po niej powinien być jakiś stopień wzmacniający! Ale jeżeli sam przester jako przester Ci odpowiada, a jego sygnał wyjściowy jest za mały, to może faktycznie mógłbyś to puścić w szereg z kanałem czystym, spróbuj, po eksperymentować, to nic nie kosztuje! Z samej korekcji nie rezygnuj, ma dość spory wpływ na brzmienie!
Janku, wysłałeś mi to 31 marca tego roku
Więc nie tak dawno. Oczywiście, że poeksperymentuję. Dam znać o efektach.
A jak już, jaki można polecić głośnik do "domowego" piecyka. Muzyka rockowa, może trochę cięższa. Obecnie posiadam ARZ6608, ale może jest coś w podobnej cenie lepszego? W przyszłości mam zamiar i tak kupić Beymę 12AG
[ Dodano: 12-05-2007, 21:46 ]
Tak... trzeba było tak od początku. Podpiąłem pod wzmacniacz i gra
Całkiem fajnie muszę przyznać, tymi 3 potkami można sporo w brzmieniu pomieszać. A sygnał wyjściowy jest naprawdę duży (na ARZ i [chwilowo] kilku watowym wzmacniaczu robi sieczkę w pokoju 24mkw) - nie wiem dlaczego wczoraj z pomiarów wychodziło mi coś innego...
Za to przestał mi działać pre czysty
Ale to inna sprawa.
Pytanie jeszcze mam - co zrobić, aby cały ten układ mniej szumił? Bo szumi to masakrycznie - oczywiście jak się gra, to dźwięk skutecznie szum zagłusza, ale granie cichych parti odpada... Sama końcówka nie szumi i nie brumi.
Aha, gitarka to Cort Stat 3T.
A jak już, jaki można polecić głośnik do "domowego" piecyka. Muzyka rockowa, może trochę cięższa. Obecnie posiadam ARZ6608, ale może jest coś w podobnej cenie lepszego? W przyszłości mam zamiar i tak kupić Beymę 12AG
[ Dodano: 12-05-2007, 21:46 ]
Tak... trzeba było tak od początku. Podpiąłem pod wzmacniacz i gra
Za to przestał mi działać pre czysty
Pytanie jeszcze mam - co zrobić, aby cały ten układ mniej szumił? Bo szumi to masakrycznie - oczywiście jak się gra, to dźwięk skutecznie szum zagłusza, ale granie cichych parti odpada... Sama końcówka nie szumi i nie brumi.
Aha, gitarka to Cort Stat 3T.
-
janek11389
- -

- Posty:682
- Rejestracja:5 cze 2004, o 10:57
Na pewno szum będzie zależny od czułości końcówki i przedwzmacniacza, tu trzeba trochę się przyłożyć i najlepiej podejść z oprzyrządowaniem! Jeżeli twoja gitara daje około 300mV, to spróbuj odłączyć elektrolit z emitera w pierwszym stopniu!Pytanie jeszcze mam - co zrobić, aby cały ten układ mniej szumił? Bo szumi to masakrycznie - oczywiście jak się gra, to dźwięk skutecznie szum zagłusza, ale granie cichych parti odpada... Sama końcówka nie szumi i nie brumi.
Aha, gitarka to Cort Stat 3T.
Wrzuciłem wszystko w obudowę, zasilane z jednego trafa - jest lepiej. Dużo lepiej. Teraz przy wysokim gain jest tylko jakiś szum, a tak ogólnie to spoko. Ale.. jest ogromny szumobrum jak NIE dotykam strun albo obudowy. Zastanawiam się czy podłączenie obudowy do zera pomoże - jeśli tak, to chyba nie wprost (na obudowie jest masa układu) tylko przez układ rezystor/kond - takie rozwiązanie skądś kojażę...
-
janek11389
- -

- Posty:682
- Rejestracja:5 cze 2004, o 10:57
-
janek11389
- -

- Posty:682
- Rejestracja:5 cze 2004, o 10:57
To chyba nic dziwnego, że urządzenia tego typu powinny być uziemiane! Tutaj Kolega ,,zibisound” bardzo ładnie to opisał! http://www.elektroda.pl/rtvforum/topic7 ... ml#4008199Szczerze mówiąc, to mało kto poleca łączenie wprost masy z uziemieniem... Zobaczę.
Oczywiście, że nie - widocznie nie zrozumiałeś mnie. Mówię o tym, że nie poleca się łączyć masy (potencjału odniesienia) układy z uziemieniem WPROST.
http://sound.westhost.com/earthing.htm - tutaj jest to opisane.
http://sound.westhost.com/earthing.htm - tutaj jest to opisane.
-
janek11389
- -

- Posty:682
- Rejestracja:5 cze 2004, o 10:57
Może faktycznie źle to zrozumiałem, ale z praktyki wiem, że wszystkie obudowy potencjometrów powinny być połączone razem i pod lutowane do masy układu! To są podstawowe zasady montażu wszelkich układów a zwłaszcza tych czułych, gdzie bez tego samo przysuniecie reki do potencjometrów już wnosi spory szum!
Co do samego uziemienia, to bardzo sprytnym rozwiązaniem, jest też uziemianie szasi bezpośrednio do żyły sieci przez kondensator i przełącznik zmieniający podpięcie kondensatora raz do jednej żyły, a raz do drugiej! W tedy nie trzeba bolca w gniazdku, a efekt praktycznie taki sam jak z uziemieniem!
Co do samego uziemienia, to bardzo sprytnym rozwiązaniem, jest też uziemianie szasi bezpośrednio do żyły sieci przez kondensator i przełącznik zmieniający podpięcie kondensatora raz do jednej żyły, a raz do drugiej! W tedy nie trzeba bolca w gniazdku, a efekt praktycznie taki sam jak z uziemieniem!
Kto jest online
Użytkownicy przeglądający to forum: Obecnie na forum nie ma żadnego zarejestrowanego użytkownika i 23 gości

