Aktyw Forum
Zarejestruj się na forum.ep.com.pl i zgłoś swój akces do Aktywu Forum. Jeśli jesteś już zarejestrowany wystarczy, że się zalogujesz.
Sprawdź punkty Zarejestruj sięBudowa gitarowa na 2xEL34
Moderatorzy:Jacek Bogusz, Adam Tatuś, tomasz_jablonski, Moderatorzy
-
janek11389
- -

- Posty:682
- Rejestracja:5 cze 2004, o 10:57
Witam.
Ostatni trafiłem taki temat na triodzie i nasmarowałem takiego posta.
"Co do trafa od Melomana to jeśli by zastosować je do układu 2xEL34 to wyjdzie przekładnia 30,6 a więc trochę tylko niedopasowania do 4 omów (optymalna przekładnia to 30 przy założeniu sprawności transformatora 90%) gdy połączysz wszystkie uzwojenia wtórne równolegle.Gdy pary uzwojeń połączysz szeregowo to przekładnia wyjdzie 15,3 czyli dokładnie dla 16 omów.Wszystko przy założeniach :
Klasa B
U anodowe 475V
Ia=2x30mA (BIAS ok. -36V)
Rg2=470Ohm
Ug2=375V
Raa=5KOhm (tyle podaje dla tej klasy i Ua katalog Telefunkena http://www.mif.pg.gda.pl/homepages/fran ... e/EL34.pdf patrz strona 2 noty, zresztą noty Philipsa i inne pokazują to samo)
Wzór na obliczenie przekładni transformatora w załączniku bo nie wiem jak tu pisać pierwiastek.A co do układu to dowolny, inwerter powinien być z jakiegoś gitarowego wzmacniacza (Marshall np.), sprzężenie zwrotne może być, może nie być, ważne żeby napięcia i klasę wzmacniacza zachować to dopasowanie Raa do przekładni będzie spełnione.R2 we wzorze to oporność głośnika pomnożona przez 1,25 (tak się przyjmuje impedancję głośnika dla prądu przemiennego).Indukcyjności uzwojenia pierwotnego nie ma co liczyć bo po ilości zwojów widać że jest aż nadto dla wzmacniacza gitarowego (1600zw. jest w wielu transformatorach gitarowych dla 2xEL34 jest przy podobnym przekroju rdzenia i wystarcza).Tu jest 4200 między anodami."
Jeśli masz trafo od Melomana to powinno być idealne do takiej konstrukcjii (50W na 4 albo 16Ω).Link do tematu http://www.trioda.com/php/forum/viewtop ... c0b549b5a0
Swoją drogą gdzie trafo za 17zł. ktoś zrobi?
Ostatni trafiłem taki temat na triodzie i nasmarowałem takiego posta.
"Co do trafa od Melomana to jeśli by zastosować je do układu 2xEL34 to wyjdzie przekładnia 30,6 a więc trochę tylko niedopasowania do 4 omów (optymalna przekładnia to 30 przy założeniu sprawności transformatora 90%) gdy połączysz wszystkie uzwojenia wtórne równolegle.Gdy pary uzwojeń połączysz szeregowo to przekładnia wyjdzie 15,3 czyli dokładnie dla 16 omów.Wszystko przy założeniach :
Klasa B
U anodowe 475V
Ia=2x30mA (BIAS ok. -36V)
Rg2=470Ohm
Ug2=375V
Raa=5KOhm (tyle podaje dla tej klasy i Ua katalog Telefunkena http://www.mif.pg.gda.pl/homepages/fran ... e/EL34.pdf patrz strona 2 noty, zresztą noty Philipsa i inne pokazują to samo)
Wzór na obliczenie przekładni transformatora w załączniku bo nie wiem jak tu pisać pierwiastek.A co do układu to dowolny, inwerter powinien być z jakiegoś gitarowego wzmacniacza (Marshall np.), sprzężenie zwrotne może być, może nie być, ważne żeby napięcia i klasę wzmacniacza zachować to dopasowanie Raa do przekładni będzie spełnione.R2 we wzorze to oporność głośnika pomnożona przez 1,25 (tak się przyjmuje impedancję głośnika dla prądu przemiennego).Indukcyjności uzwojenia pierwotnego nie ma co liczyć bo po ilości zwojów widać że jest aż nadto dla wzmacniacza gitarowego (1600zw. jest w wielu transformatorach gitarowych dla 2xEL34 jest przy podobnym przekroju rdzenia i wystarcza).Tu jest 4200 między anodami."
Jeśli masz trafo od Melomana to powinno być idealne do takiej konstrukcjii (50W na 4 albo 16Ω).Link do tematu http://www.trioda.com/php/forum/viewtop ... c0b549b5a0
Swoją drogą gdzie trafo za 17zł. ktoś zrobi?
Witam...
Preamp taki jak w zalaczniku...zamysl przypominajacy Soldano Atomic..
Co do zasilajacego trafa...to hmm..mam w domu..duze trafo(tak moge je nazwac, nie ma zadnych oznaczen), gabarytami jest sporo wieksze od tych wszystkich traf z RA Tatry itd. daje 2x290VAC zarzenie 6,3VAC...Czy bedzie wystarczajace? Przekonamy sie..w miare budowania...
a TS 50/49 za 17 zl..z tego linku kupilem
http://www.allegro.pl/item186035857_tra ... 50_49.html
a koncowka mocy..to bedzie projekt z pisma elektronicznego...I mam pytanie...zeby uzyskac te zasilanie 460vDC 450VDC..bede musial skorzystac z dwoch tych uzwojen anodowych...co za soba niesie..podczas wylaczenia zaslania anodowego w zasilaczu..napiecie wskoczy mi wysoko..zaa wysoko dla moich kondesatorow...mam 100uF 250V..po dwa szeregowo lacze...Moge zastosowac nizsze napiecie?..bez wiekszych strat na mocy koncowki?
[ Dodano: 19-04-2007, 23:22 ]
a Tutaj koncowka mocy wraz z zasilaniem
[ Dodano: 19-04-2007, 23:28 ]
A co do trafa od melomana...to moze i bym mial... Ale nie bede rozbieral dzialajacego wzmacniacza..zeby wyciagnac z niego trafo...Narazie niech sobie "zyje"..
Preamp taki jak w zalaczniku...zamysl przypominajacy Soldano Atomic..
Co do zasilajacego trafa...to hmm..mam w domu..duze trafo(tak moge je nazwac, nie ma zadnych oznaczen), gabarytami jest sporo wieksze od tych wszystkich traf z RA Tatry itd. daje 2x290VAC zarzenie 6,3VAC...Czy bedzie wystarczajace? Przekonamy sie..w miare budowania...
a TS 50/49 za 17 zl..z tego linku kupilem
http://www.allegro.pl/item186035857_tra ... 50_49.html
a koncowka mocy..to bedzie projekt z pisma elektronicznego...I mam pytanie...zeby uzyskac te zasilanie 460vDC 450VDC..bede musial skorzystac z dwoch tych uzwojen anodowych...co za soba niesie..podczas wylaczenia zaslania anodowego w zasilaczu..napiecie wskoczy mi wysoko..zaa wysoko dla moich kondesatorow...mam 100uF 250V..po dwa szeregowo lacze...Moge zastosowac nizsze napiecie?..bez wiekszych strat na mocy koncowki?
[ Dodano: 19-04-2007, 23:22 ]
a Tutaj koncowka mocy wraz z zasilaniem
[ Dodano: 19-04-2007, 23:28 ]
A co do trafa od melomana...to moze i bym mial... Ale nie bede rozbieral dzialajacego wzmacniacza..zeby wyciagnac z niego trafo...Narazie niech sobie "zyje"..
a koncowka mocy..to bedzie projekt z pisma elektronicznego...
Cos ta koncowka dziwnawa jak na piec gitarowy.
Zobacz cokolwiek tu:
http://www.drtube.com/marshall.htm
albo tu:
http://www.ampwares.com/ffg/
w sumie to to samo, identyczne koncowki.
No, chyba, ze chcesz wywazac otwarte drzwi
Cos ta koncowka dziwnawa jak na piec gitarowy.
Zobacz cokolwiek tu:
http://www.drtube.com/marshall.htm
albo tu:
http://www.ampwares.com/ffg/
w sumie to to samo, identyczne koncowki.
No, chyba, ze chcesz wywazac otwarte drzwi
Dziwnanawa? a dlaczego? Nie znam sie jeszcze na tyle na ukadach lampowych..wiec moze zadaje glupie pytania..
[ Dodano: 20-04-2007, 01:14 ]
A takie cos:D? heh...nie chce tez zbytnio sobie utrudniac pracy..to ma byc proste i ma zagrac... tylko w tym schemacie brakuje odwracacza fazy, ale to sie zuduje
[ Dodano: 20-04-2007, 01:14 ]
A takie cos:D? heh...nie chce tez zbytnio sobie utrudniac pracy..to ma byc proste i ma zagrac... tylko w tym schemacie brakuje odwracacza fazy, ale to sie zuduje
-
janek11389
- -

- Posty:682
- Rejestracja:5 cze 2004, o 10:57
Z opisu wynika, że trafo masz bardzo dobre, nie bądź pazerny na tą moc i połącz te dwa uzwojenia anodowe równolegle, z zastosowaniem czterech diod w prostowniku, co pozwoli zwiększyć wydajność prądową, po wyfiltrowaniu powinno być 390V DC! Z czasem jak Ci się zachce zwiększyć moc, to dorzucisz jeszcze dwie lampy i zmienisz trafo głośnikowe i już masz dwa razy więcej! Nie patrz na to, że masz kondensatory na 250V, idź do sklepu i kup kondensatory 100uF400V kosztują 4,79zł, i są gabarytowo nie wielkie i bez problemu to dostaniesz, a jeszcze lepiej kup na 450V, ale będą już dwa razy droższe, ale to jest nic, według tego, co sobie zrobisz, a za co musiałbyś zapłacić w sklepie za gotowy produkt!
Ten przedwzmacniacz praktycznie wygląda tak samo jak JCM800, tu masz to gotowe na płytce viewtopic.php?t=16518 zobacz może akurat Ci podejdzie, zrezygnowałbyś tylko z diod prostowniczych, choć na upartego mogą zostać! Ale jak chcesz to mogę to zmienić albo zaprojektować Ci to wszystko na jednej wspólnej płytce, uniknąłbyś w tedy problemów z prowadzeniem mas i tym podobne!
Kolego,,matiz” takich schematów w sieci są tysiące, problemem natomiast jest to, że to jest dla Ciebie, dla mnie, dla Pi-Vo dla Sowy dla End i kilku jeszcze na tym forum, a dla pozostałych to nawet na podtarcie tyłka się to nie nadaje, bo zatwary papier! Problem jest taki, że oni się na tym kompletnie nie znają i to trzeba im podać jak na tacy, nie dość, że w formie kitu, żeby mógł sobie to poskładać przeciętny użytkownik, to w dodatku musi to działać poprawnie, bo w przeciwnym wypadku będą problemy tak jak tutaj! http://www.elektroda.pl/rtvforum/topic6 ... 03adbd0b89
Ten przedwzmacniacz praktycznie wygląda tak samo jak JCM800, tu masz to gotowe na płytce viewtopic.php?t=16518 zobacz może akurat Ci podejdzie, zrezygnowałbyś tylko z diod prostowniczych, choć na upartego mogą zostać! Ale jak chcesz to mogę to zmienić albo zaprojektować Ci to wszystko na jednej wspólnej płytce, uniknąłbyś w tedy problemów z prowadzeniem mas i tym podobne!
Kolego,,matiz” takich schematów w sieci są tysiące, problemem natomiast jest to, że to jest dla Ciebie, dla mnie, dla Pi-Vo dla Sowy dla End i kilku jeszcze na tym forum, a dla pozostałych to nawet na podtarcie tyłka się to nie nadaje, bo zatwary papier! Problem jest taki, że oni się na tym kompletnie nie znają i to trzeba im podać jak na tacy, nie dość, że w formie kitu, żeby mógł sobie to poskładać przeciętny użytkownik, to w dodatku musi to działać poprawnie, bo w przeciwnym wypadku będą problemy tak jak tutaj! http://www.elektroda.pl/rtvforum/topic6 ... 03adbd0b89
Ostatnio zmieniony 20 kwie 2007, o 10:19 przez janek11389, łącznie zmieniany 1 raz.
A takie cos:D? heh...nie chce tez zbytnio sobie utrudniac pracy..to ma byc proste i ma zagrac... tylko w tym schemacie brakuje odwracacza fazy, ale to sie zuduje 
Takie cos jest OK, to standard, tylko ten odwracacz zeby byl porzadny, bo mocy nie uzyskasz.
[ Dodano: 20-04-2007, 08:49 ]
Kolego,,matiz” takich schematów w sieci są tysiące, problemem natomiast jest to, że to jest dla Ciebie, dla mnie, dla Pi-Vo dla Sowy dla End i kilku jeszcze na tym forum, a dla pozostałych to nawet na podtarcie tyłka się to nie nadaje
No ale przeciez pytajacy na razie schematy pokazuje i pyta o nie, to odpowiadamy...
Takie cos jest OK, to standard, tylko ten odwracacz zeby byl porzadny, bo mocy nie uzyskasz.
[ Dodano: 20-04-2007, 08:49 ]
Kolego,,matiz” takich schematów w sieci są tysiące, problemem natomiast jest to, że to jest dla Ciebie, dla mnie, dla Pi-Vo dla Sowy dla End i kilku jeszcze na tym forum, a dla pozostałych to nawet na podtarcie tyłka się to nie nadaje
No ale przeciez pytajacy na razie schematy pokazuje i pyta o nie, to odpowiadamy...
Ejj spoko ja jakies pojecie w tym wszystkim mam..Montarz bedzie w pajaka..Juz przerabialem plytki i inne takie.... Dosweiadczenie w prowadzeniu masy tez mam...pare razy przekonalem sie na wlasnej skorze..odsluchujac rozne warianty.....zamysl na mase..to gwiazda.... uklad przedwzmacniacza, koncowki mocy, korektor barwy..beda mialy odrebny przewod masy..polaczony z punktem centralnym masy..
Pozdrawiam Dzida
[ Dodano: 20-04-2007, 10:36 ]
"...po wyfiltrowaniu powinno być 390V AC!..."
Cos tu chyba nie gra:> AC? po wyfiltorowaniu? 390 to bedzie juz chyba stalego napiecia, jesli sie myle to sorki.........wiec kondesatorki 250V wystarczaja(2 w szereg)...
Pozdrawiam Dzida
[ Dodano: 20-04-2007, 10:36 ]
"...po wyfiltrowaniu powinno być 390V AC!..."
Cos tu chyba nie gra:> AC? po wyfiltorowaniu? 390 to bedzie juz chyba stalego napiecia, jesli sie myle to sorki.........wiec kondesatorki 250V wystarczaja(2 w szereg)...
Ostatnio zmieniony 1 sty 1970, o 01:00 przez dzidens, łącznie zmieniany 1 raz.
Ja zasilacz..to tak po swojemu zbuduje..."standbaj" robie taki..ze zaraz za mostkiem prostowniczym instaluje wylacznik...tylko tak wlasnie przyszlo mi na mysl...ze BIASU nie odetne hmmm...nio to jeszcze wczesniej zainstaluje ten wylacznik.. Moze to tak byc?
[ Dodano: 21-04-2007, 11:26 ]
[ Dodano: 21-04-2007, 11:26 ]
Jest problem....bo tera zgdy mam te trafo w reku...stwierdzam ze jest faktycznie 2x290 ale wyprowadzone w 3 przewodach... patrzalem czy moze jakos ten srodkowy nie jest skrecony z dwoch..nic takiego nie widze...wiec bedzie musiala jedna galaz wystarczecZ opisu wynika, że trafo masz bardzo dobre, nie bądź pazerny na tą moc i połącz te dwa uzwojenia anodowe równolegle
A dlaczego rezygnować z jednej gałęzi?Zrób prostowanie nie na mostku tylko pełnookresowe na 2 diodach i wykorzystasz obydwie połówki uzwojenia.Patrz na rys.1b http://www.mif.pg.gda.pl/homepages/tom/ ... zasil2.gif
Transformatory były tak robione żeby robić pełnookresowe prostowniki na podwójnej diodzie elektronowej (lampie), dziś nic nie stoi na przeszkodzie żeby zastosować tam dwie diody krzemowe (1N4007 albo 1N5408 czyli na 1000V).
A co do Stand By to ma odłączać tylko napięcie anodowe i siatki S2.BIAS i zasilanie inwertera najlepiej zostawiasz w spokoju.I jeszcze jedno, jeśli liczysz ile stałego napięcia da zasilacz po wyprostowaniu i odfiltrowaniu napięcia zmiennego to nie licz √2 czyli 1,41 tylko 1,25.To jest przybliżony współczynnik ustalony empirycznie i uwzględnia spadek napięcia na rezystancji uzwojenia przy obciążeniem prądem spoczynkowym i płynącym przez S2 lamp mocy.Czyli 290×1,25=362V.Oczywiście w przybliżeniu bo różne są transformatory i różne prądy spoczynkowe ale jakbyś wykorzystał tylko jedną gałąź uzwojenia to wyjdzie jeszcze mniej nie mówiąc o tym co będzie się działo przy wysterowaniu.
Transformatory były tak robione żeby robić pełnookresowe prostowniki na podwójnej diodzie elektronowej (lampie), dziś nic nie stoi na przeszkodzie żeby zastosować tam dwie diody krzemowe (1N4007 albo 1N5408 czyli na 1000V).
A co do Stand By to ma odłączać tylko napięcie anodowe i siatki S2.BIAS i zasilanie inwertera najlepiej zostawiasz w spokoju.I jeszcze jedno, jeśli liczysz ile stałego napięcia da zasilacz po wyprostowaniu i odfiltrowaniu napięcia zmiennego to nie licz √2 czyli 1,41 tylko 1,25.To jest przybliżony współczynnik ustalony empirycznie i uwzględnia spadek napięcia na rezystancji uzwojenia przy obciążeniem prądem spoczynkowym i płynącym przez S2 lamp mocy.Czyli 290×1,25=362V.Oczywiście w przybliżeniu bo różne są transformatory i różne prądy spoczynkowe ale jakbyś wykorzystał tylko jedną gałąź uzwojenia to wyjdzie jeszcze mniej nie mówiąc o tym co będzie się działo przy wysterowaniu.
OoO to mi duzo pomoglo... Z takim rozwiazaniem sie jeszcze nie spotkalem:)
Dziekuje...
A tak w ogole teraz jestem na etapie przygotowywania chassis...
Pozdrawiam
[ Dodano: 22-04-2007, 23:40 ]
Chassi skonczone.... fotki jutro zamieszcze
Obwod zarzenia tez podlaczylem...wszystko dziala poprawnie (trafo sie nie grzeje)
zarzenie: preamp 2x6N2P (6,23VDC)
Odwracacz fazy i 2xEL34 (6,32 VAC)
Uzwojenia anodowe podlaczylem wedlug wskazowek Pi-Va.....
Pozdrawiam
[ Dodano: 23-04-2007, 21:17 ]
A o to kilka fotek
[ Dodano: 29-04-2007, 15:21 ]
Mam pytanko...czy w korektorze barwy tonu...Tam jest kondensator 470pF..czy moge zastosowac taki o napieciu znamionowym 63V?
[ Dodano: 02-05-2007, 14:34 ]
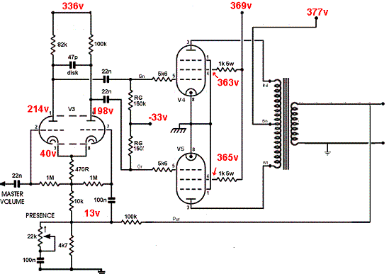
Budowa skonczona...Koncowka mocy to jest Marshall ...schemat wraz z pomierzonymi wartosciami zalaczam w obrazku.
mam pytanie odnosnie PRESENCE...jak ustawiam to pokretlo w takiej pozycji...ze brzmienie jest bardziej szkliste...wzmacniacz zaczyna tak"pierdziec",dzwiek taki podobny jakby glosnik nie wyrabial...a jak odkrece VOLUME to sie sprzegac zaczyna...
Jakas rada na to jest? Bo moge ustawic PRESENCE w takiej pozycji..ze jest dzwiek mniej dynamiczny..i ladnie gra...ale w koncu po cos to jest..i chcialbym miec mozliwosc w pelni regulowania tego brzmienia
A tak w ogole..powstal w mojej glowie plan..dobudowania...czystego kanalu..zbudowanego na jednej 6n2p..
Dziekuje...
A tak w ogole teraz jestem na etapie przygotowywania chassis...
Pozdrawiam
[ Dodano: 22-04-2007, 23:40 ]
Chassi skonczone.... fotki jutro zamieszcze
Obwod zarzenia tez podlaczylem...wszystko dziala poprawnie (trafo sie nie grzeje)
zarzenie: preamp 2x6N2P (6,23VDC)
Odwracacz fazy i 2xEL34 (6,32 VAC)
Uzwojenia anodowe podlaczylem wedlug wskazowek Pi-Va.....
Pozdrawiam
[ Dodano: 23-04-2007, 21:17 ]
A o to kilka fotek
[ Dodano: 29-04-2007, 15:21 ]
Mam pytanko...czy w korektorze barwy tonu...Tam jest kondensator 470pF..czy moge zastosowac taki o napieciu znamionowym 63V?
[ Dodano: 02-05-2007, 14:34 ]
Budowa skonczona...Koncowka mocy to jest Marshall ...schemat wraz z pomierzonymi wartosciami zalaczam w obrazku.
mam pytanie odnosnie PRESENCE...jak ustawiam to pokretlo w takiej pozycji...ze brzmienie jest bardziej szkliste...wzmacniacz zaczyna tak"pierdziec",dzwiek taki podobny jakby glosnik nie wyrabial...a jak odkrece VOLUME to sie sprzegac zaczyna...
Jakas rada na to jest? Bo moge ustawic PRESENCE w takiej pozycji..ze jest dzwiek mniej dynamiczny..i ladnie gra...ale w koncu po cos to jest..i chcialbym miec mozliwosc w pelni regulowania tego brzmienia
A tak w ogole..powstal w mojej glowie plan..dobudowania...czystego kanalu..zbudowanego na jednej 6n2p..
Kto jest online
Użytkownicy przeglądający to forum: Obecnie na forum nie ma żadnego zarejestrowanego użytkownika i 24 gości


