No nie, gałki w bramce są opisane jednoznacznie ATTACK i RELEASECzyli powrót bramki, to jej zamknięcie. Byłem przekonany, że odwrotnie. Jakoś sobie intuicyjnie wbiłem do głowy, że powrót, to jakby do stanu normalnego, którym znowu intuicyjnie jest dla mnie stan otwarcia.
Aktyw Forum
Zarejestruj się na forum.ep.com.pl i zgłoś swój akces do Aktywu Forum. Jeśli jesteś już zarejestrowany wystarczy, że się zalogujesz.
Sprawdź punkty Zarejestruj sięBramka szumu by czarutek.
Moderatorzy:Jacek Bogusz, Adam Tatuś, tomasz_jablonski, Moderatorzy
Re: Bramka szumu by czarutek.
Piwo, jak sama nazwa wskazuje, przechowywać należy w piwnicychciałbym lodówkę otwierać lewą, żeby po piwo sięgnąć prawą

Re: Bramka szumu by czarutek.
To T1 jest niepotrzebny, wystarczy tam opornik.Dorysowałem tam tego zwieracza do GND.
Re: Bramka szumu by czarutek.
Co do tej bramki (ten trzeci rysunek) to po co Ci aż takie duże wzmocnienia ?. (bramka nie będzie mieć tendencji do pobudzania przy delikatnych zakłóceniach od strony zasilania, czy też elektromagnetycznych ? )
Tak przy okazji, to fajny pomysł z tą lodówką.
Tak przy okazji, to fajny pomysł z tą lodówką.
Re: Bramka szumu by czarutek.
No ja liczyłem bez tych wykresów. (trzeci schemat)
Mam na myśli U2A i U2C
Mam na myśli U2A i U2C
-
czarutek
Re: Bramka szumu by czarutek.
U2A będzie na pewno inaczej, chodzi tylko o pomysła. A w U2C, nie sądzę, żeby coś się mogło dziać. Najwyżej mniejsze oporniki. Wzmocnienie potrzebne, żeby był możliwie stromy, a zamykał okienko ±0,60V. On może razem z U2A pójść w ogóle w odstawkę, zobaczymy...
Coś na pewno pokręciłem, w każdym razie z grubsza: Czy gra warta świeczki?
Coś na pewno pokręciłem, w każdym razie z grubsza: Czy gra warta świeczki?
Ostatnio zmieniony 16 mar 2013, o 21:15 przez czarutek, łącznie zmieniany 5 razy.
Re: Bramka szumu by czarutek.
Ok. ale co będzie jeśli ktoś włączy wiertarkę, albo w sieci znajdą się urządzenia siejące wyższe harmoniczne ? (co na to tak duże wzmocnienie ?)
Przecież określona grupa zakłóceń wędruje bezpośrednio po sieci zasilającej, dlatego wzmocnienie musi być tak dobrane, aby owe zakłócenia nie miały wpływu na urządzenie.
Podam inny przykład. Wyobraź sobie że jesteś na scenie, a w pobliżu bawią się ludzie z których większość posiada telefony komórkowe. (Co na to tak duże wzmocnienie ? )
Kolejna sprawa, to wartości samych rezystancji w układzie.
Oczywiście rozumiem to, że każdy buduje oszczędne na prąd układy, lecz jeżeli rozchodzi się o audio, to nie szukaj oszczędności. (obliczając dzielniki staraj się nie przekraczać wartości 10K na rezystor. Osobiście nie przekraczam 5K)
Wierz mi że to też ogranicza zakłócenia. (obwody pracujące przy większym prądzie stają się mniej wrażliwe na niewielkie zakłócenia pochodzące z zewnątrz)
Przecież określona grupa zakłóceń wędruje bezpośrednio po sieci zasilającej, dlatego wzmocnienie musi być tak dobrane, aby owe zakłócenia nie miały wpływu na urządzenie.
Podam inny przykład. Wyobraź sobie że jesteś na scenie, a w pobliżu bawią się ludzie z których większość posiada telefony komórkowe. (Co na to tak duże wzmocnienie ? )
Kolejna sprawa, to wartości samych rezystancji w układzie.
Oczywiście rozumiem to, że każdy buduje oszczędne na prąd układy, lecz jeżeli rozchodzi się o audio, to nie szukaj oszczędności. (obliczając dzielniki staraj się nie przekraczać wartości 10K na rezystor. Osobiście nie przekraczam 5K)
Wierz mi że to też ogranicza zakłócenia. (obwody pracujące przy większym prądzie stają się mniej wrażliwe na niewielkie zakłócenia pochodzące z zewnątrz)
-
czarutek
Re: Bramka szumu by czarutek.
Absolutnie się zgadzam! Dlatego powiedziałem 'najwyżej mniejsze oporniki', chyba Ci umknęło. Oszczędności teraz też absolutnie nie szukam. To na razie pomysły pod prototypa. Duże wzmocnienia, masz rację, wszystko uczulają, ale nie w przypadkach opierania się już o napięcia nasyceń albo o progi diod. Dla 0.6V przez diodę płynie już dobry 1mA, to naprawdę sporo. Wydaje mi się to dostatecznie sztywne, zakłócenia będą raczej po zasilaniu itd. A martwić się będziemy w razie czego potem.
Może w ogóle algorytmy są urojone i do bani. Ale przecież od czegoś trzeba w końcu zacząć.
No i pamiętajmy, że to amatorka, dla siebie i dla sportu...
A wszystko to, co tu popełnić nam się uda, będzie tu zawsze leżeć jak na tacy.
Może w ogóle algorytmy są urojone i do bani. Ale przecież od czegoś trzeba w końcu zacząć.
No i pamiętajmy, że to amatorka, dla siebie i dla sportu...
A wszystko to, co tu popełnić nam się uda, będzie tu zawsze leżeć jak na tacy.
Ostatnio zmieniony 17 mar 2013, o 11:58 przez czarutek, łącznie zmieniany 3 razy.
Re: Bramka szumu by czarutek.
Tak.
Ja też lubię sprawdzone rozwiązania, chodź osobiście to wolę swoje działające. (w końcu z tego jest największa satysfakcja)
Ja też lubię sprawdzone rozwiązania, chodź osobiście to wolę swoje działające. (w końcu z tego jest największa satysfakcja)
-
czarutek
Re: Bramka szumu by czarutek.
Dzięki rafal.220!
- Będą poprawki. Na razie pierwsza:
Nie ma zmiłuj, najpierw trzeba wymyślić Blok 2...
Tak z biodra, na oko i własnymi słowami o Bloku 2... - chciałbym, żeby opóźnienie akcji wyłączenia toru audio wyniosło 0, jeśli włączenie toru spowodował dźwięk krótki. Z grubsza tak:
- Będą poprawki. Na razie pierwsza:
Nie ma zmiłuj, najpierw trzeba wymyślić Blok 2...
Tak z biodra, na oko i własnymi słowami o Bloku 2... - chciałbym, żeby opóźnienie akcji wyłączenia toru audio wyniosło 0, jeśli włączenie toru spowodował dźwięk krótki. Z grubsza tak:
Ostatnio zmieniony 17 mar 2013, o 18:04 przez czarutek, łącznie zmieniany 19 razy.
Re: Bramka szumu by czarutek.
Zastanawia mnie kondensator C3 ładowany przez D3 (co się będzie dziać po jego naładowaniu ?, i o co tu się rozchodzi )
W sumie przez upływność samego wejścia wzmacniacza też powinien się rozładować
W sumie przez upływność samego wejścia wzmacniacza też powinien się rozładować
-
czarutek
Re: Bramka szumu by czarutek.
Dzięki Rafał! No niestety, pierwsza obsuwa. Nie ma sensu robić teraz tego bloku 1, bo separator jest potrzebny tylko wtedy, gdy komparator U1D ma być właśnie odwracającym. A tego nie wiemy, dopóki nie wymyślimy bloku 2.
P.S.1. Do Spóźnialskich - chciał nie chciał, cały wątek chodzi, no więc trudno się w nim połapać...
Tego zagrabić nie będzie w stanie nawet sam Pajączek... I o to właśnie chodzi...

P.S.2. Pamiętajcie, że lutuję tylko: złączki, kondensatory 100nF przy zasilaniu układów oraz potencjometry montażowe. Resztę mam zawsze wtykaną, bo komu chciałoby się cokolwiek liczyć...
Dopisek: Nie bądź taki pewny... mam opcję "usuń wątek" i nie zawaham się jej użyć
Pajączek
P.S.1. Do Spóźnialskich - chciał nie chciał, cały wątek chodzi, no więc trudno się w nim połapać...
Tego zagrabić nie będzie w stanie nawet sam Pajączek... I o to właśnie chodzi...
P.S.2. Pamiętajcie, że lutuję tylko: złączki, kondensatory 100nF przy zasilaniu układów oraz potencjometry montażowe. Resztę mam zawsze wtykaną, bo komu chciałoby się cokolwiek liczyć...
Dopisek: Nie bądź taki pewny... mam opcję "usuń wątek" i nie zawaham się jej użyć
Pajączek
-
czarutek
Re: Bramka szumu by czarutek.
Jak z grubsza wyobrażam sobie obecnie niecałą całość:
Ostatnio zmieniony 17 mar 2013, o 18:38 przez czarutek, łącznie zmieniany 10 razy.
Re: Bramka szumu by czarutek i Inni.
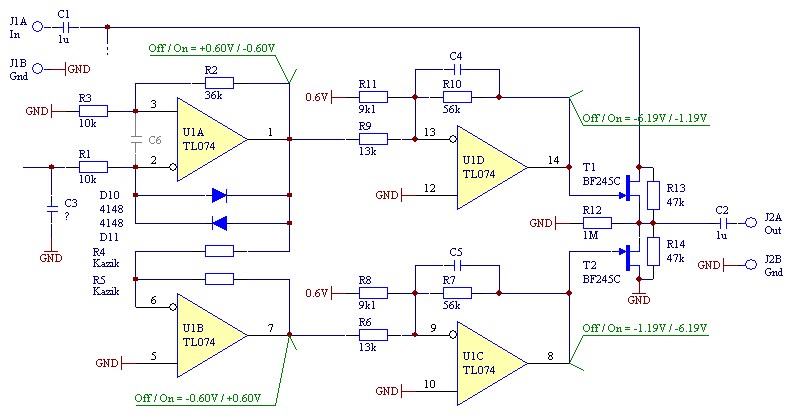
T2 oznaczony Matiz zdecydowanie odwrotnie, znaczy dren ze źródłem odwrotnie. Teraz napięcie sterujące w 100% modulowane jest sygnałem, to nie będzie dobrze działać.
Re: Bramka szumu by czarutek i Inni.
A T1 masz dobrze połączony?T2 oznaczony Matiz zdecydowanie odwrotnie, znaczy dren ze źródłem odwrotnie. Teraz napięcie sterujące w 100% modulowane jest sygnałem, to nie będzie dobrze działać.
Co do T2 to chcesz powiedzieć, że jak zamienisz D z S to wtedy zadziała?
Re: Bramka szumu by czarutek i Inni.
Oczywiście, że jest modulowane, w tej chwili w obu fetach. Napięcie sterujące jest względem masy, a w tranzystorze FET napięcie sterujące jest między bramką a źródłem. Tymczasem na źródle jest sygnał audio, a więc sygnał sterujący jest modulowany sygnałem audio. Źródło do masy, jak 1176 i sprzężenie zwrotne z drenu na bramkę i może coś z tego będzie, w tej chwili oba tranzystory będą wściekle zniekształcać w momencie otwierania i zamykania bramki.
Tak, wiem, że to oczywiste i po prostu tego jeszcze nie ujawniłeś
Po pewnym czasie, i wątpliwościach czarutka odnośnie FET'ów (oraz Fety - sera).
Faktycznie, to jest elektroniczne przedszkole, aż się czuje zażenowany pisząc o tym - ale jak widać, trzeba. Jeżeli to jest wszystko jedno, jak łączymy nogi feta, a nawet lepiej odwrotnie, choć nie wiadomo dlaczego, to ja nie wiem, co pisać... Zauważ chociażby, że teraz gdyby nie było T1 odpowiednio duży sygnał wejściowy jest w stanie polaryzując tranzystor "sam sobie" otworzyć bramkę
Tak, wiem, że to oczywiste i po prostu tego jeszcze nie ujawniłeś
T1 jak pisałem na samym początku jest w ogóle bez sensu, a jak odwróci się nogi t2, to tak, będzie jakoś działać.A T1 masz dobrze połączony?![]()
Co do T2 to chcesz powiedzieć, że jak zamienisz D z S to wtedy zadziała?![]()
![]()
![]()
Po pewnym czasie, i wątpliwościach czarutka odnośnie FET'ów (oraz Fety - sera).
Faktycznie, to jest elektroniczne przedszkole, aż się czuje zażenowany pisząc o tym - ale jak widać, trzeba. Jeżeli to jest wszystko jedno, jak łączymy nogi feta, a nawet lepiej odwrotnie, choć nie wiadomo dlaczego, to ja nie wiem, co pisać... Zauważ chociażby, że teraz gdyby nie było T1 odpowiednio duży sygnał wejściowy jest w stanie polaryzując tranzystor "sam sobie" otworzyć bramkę
Re: Bramka szumu by czarutek i Inni.
Oj czarutek... lektura (na poziomie przedszkolnym)
A jeśli odmieniamy to ten FET, tego FET'a... ale brońcie bogowie nie tej FET'y (w kontekście elektronicznym).
A jeśli odmieniamy to ten FET, tego FET'a... ale brońcie bogowie nie tej FET'y (w kontekście elektronicznym).
Re: Bramka szumu by czarutek i rafal.220.
Ja się czujĘA kto się czuje zażenowany?
Nieważne, jaki duży będzie sygnał, sumuje się ze sterującym, a więc w stanie nieustalonym wprowadzasz ogromne zniekształcenia - to po prostu przy wolnym zamykaniu będzie terkotać.Jak mi wreszcie zaświta, to położę tu swoją wizję Bloku 2...
A może ktoś inny ma już na niego jakiegoś pomysła?
P.S.1. Ja się tylko domyślam, że Adresat tego linku, został trafiony wyjątkowo celnie.
P.S.2.No chyba tylko z Twojej gitary... I to też (na oko) raczej nie. Głębiej nie wnikam, bo tak wielkie sygnały mam w nosie. Tak czy siak, moja tandeta takiego rodzaju cyrku nie wymusi.... Zauważ chociażby, że teraz gdyby nie było T1 odpowiednio duży sygnał wejściowy jest w stanie polaryzując tranzystor "sam sobie" otworzyć bramkę
Co do pomysłów na bloki funkcjonalne, to te bloki są ogólnie znane - w tej chwili wymyślasz na nowo koło. Zobacz klasyka:
obraz 1
obraz 2
obraz 3
Różni się oczywiście blokiem VCA i filtrami, których nie masz, wystarczy dorobić opóźnienie otwarcia oraz ewentualnie zmodyfikować sterowanie polowcem i zrobione. Dość podobne do twoich koncepcji, tylko jakby prostsze i przede wszystkim sprawdzone
Nie ma histerezy
Przy okazji zobacz, jak mocno stłumiony jest sygnał wejściowy na VCA, podobnie jak w 1176 - a ty "bombiesz" pełnym sygnałem na feta. To naprawdę będzie zniekształcać, to mogą być góra miliwolty.
OK.Przemek, po raz kolejny cię proszę, nie zabieraj głosu w moich wątkach, ok?
Edit: Podmieniłem obrazki na linki, bo faktycznie mocno się nie mieszczą w forum.
Pajączek.
Re: Bramka szumu by czarutek i rafal.220.
Mnie raczej zastanawia ile z tego paliwa wywąchał... bo coś ostatnio gorzej chyba z biednym czarutkiem...
Ech... oj zły pajączek... trolluje
Ech... oj zły pajączek... trolluje
-
czarutek
Re: Bramka szumu by czarutek i rafal.220.
No nareszcie!
(tu rafal.220 przerwał wreszcie mój potok...)
Uspokaja mnie dopiero to:
"Termin troll bywa nadużywany na dyskusyjnych forach internetowych. Niektóre osoby mianem tym określają dyskutanta, który przedstawia zagadnienia dla kogoś niewygodne lub za trudne do merytorycznego, szerszego omówienia. Nie każda bowiem kontrowersyjna, poruszająca trudne zagadnienia i mogąca kogoś bulwersować wypowiedź jest zaraz formą trollingu."
Komentarz: Już żeby nadmiernie nie spamować pokazuję i objaśniam.... miałem nadzieję, że to będzie jasne dla wszystkich, oczywistym że z trollowaniem miałem na myśli siebie, a dokładniej swój poprzedni post.
Pajączek.
No to w końcu co z tym schematem z EP, nadal Ci się Rafale podoba?
Uspokaja mnie dopiero to:
"Termin troll bywa nadużywany na dyskusyjnych forach internetowych. Niektóre osoby mianem tym określają dyskutanta, który przedstawia zagadnienia dla kogoś niewygodne lub za trudne do merytorycznego, szerszego omówienia. Nie każda bowiem kontrowersyjna, poruszająca trudne zagadnienia i mogąca kogoś bulwersować wypowiedź jest zaraz formą trollingu."
Komentarz: Już żeby nadmiernie nie spamować pokazuję i objaśniam.... miałem nadzieję, że to będzie jasne dla wszystkich, oczywistym że z trollowaniem miałem na myśli siebie, a dokładniej swój poprzedni post.
Pajączek.
No to w końcu co z tym schematem z EP, nadal Ci się Rafale podoba?
Ostatnio zmieniony 17 mar 2013, o 14:45 przez czarutek, łącznie zmieniany 1 raz.
Kto jest online
Użytkownicy przeglądający to forum: Obecnie na forum nie ma żadnego zarejestrowanego użytkownika i 0 gości


