Postautor: Pi-Vo » 13 lut 2009, o 21:13
Z systemami bezprzewodowymi do gitary to nie jest taka prosta sprawa.I nie sam nadajnik jest najwwiększym problemem, w tej chwili da się to skuttecznie załatwić żeby było stabilne pętlą PLL stabilizowaną kwarcem.Większy problem jest po stronie małej częstotliwości.Trzeba zrobić perfekcyjnie działającą preemfazę i deemfazę oraz kompresję i ekspansję.Chodzi o to żeby sam układ nadajnik-odbiornik nie szumiał po podłączeniu do wzmacniacza gitarowego.To zagadnienie zostało opanowane w latach 90' przez takie firmy jak Samson, Nady, Sony.Ale schematów firmowych rozwiązań nie widziałem.I nie widziałem dobrych, amatorskich rozwiązań.Zagadnienie dość trudne w warunkach amatorskich.Sam nadajnik to średni problem, większy żeby dył dobry dźwięk i małe szumy w porównaniu z dobrym kablem.
Przypomniało mi się, mam jakiś schemat nadajnika któy wygląda na dobry ale trudno go znaleźć wśród tysięcy innych schematów.Wygląda na dobry ale nie sprawdzałem go.Jak znajdę to załączę do tego postu.Niestety, nadajnik z radiotelefonu będzie nieprzydatny.Tam stosuje się małą dewiację FM bo kanał zajmuje wąskie pasmo, często w RTF stosowano modulację fazy a nie częstotliwości.Do sygnału mowy to wystarcza ale nic ponadto.
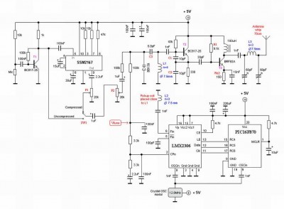
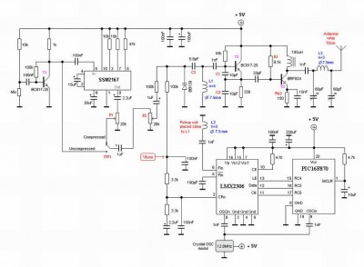
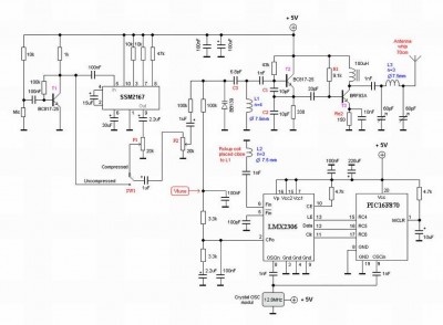
Znalazłęm, jest synteza, kompresor, jeszcze odbiornik do tego odpowiedni trzeba i program do syntezy.
-
Załączniki
-

- Dobre, ale czy zrobisz to?