Aktyw Forum
Zarejestruj się na forum.ep.com.pl i zgłoś swój akces do Aktywu Forum. Jeśli jesteś już zarejestrowany wystarczy, że się zalogujesz.
Sprawdź punkty Zarejestruj sięLampowe cudo do pętli efektów... ?
Moderatorzy:Jacek Bogusz, Adam Tatuś, tomasz_jablonski, Moderatorzy
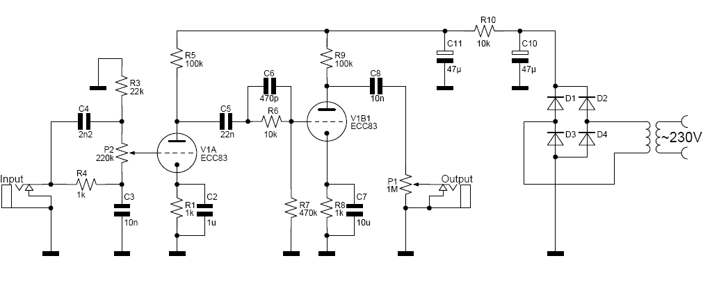
Czy ma ktoś pomysł na jakiś układzik na jednej/dwóch lampach ECC81/82/83, który możnaby wpiąć w pętlę efektów tranzystorowego wzmacniacza? Może choć trochę dałoby się "poprawić" brzmienie i zwiększyć możliwości regulacyjne. Mam już pewien pomysł, ale wszelkie propozycje mile widziane...
Pozdr.
P.S.
Jedną lampę z chęcią bym wykorzystał jako aktywny filtr środkowych częstoliwości... Robiłem małe testy i klasyczna "Marshall'owska" korekcja średnio się sprawdza.
[ Dodano: 17-07-2007, 12:01 ]
Moja propozycja... Wszelkie uwagi oczywiście mile widziane.
Pozdr.
P.S.
Jedną lampę z chęcią bym wykorzystał jako aktywny filtr środkowych częstoliwości... Robiłem małe testy i klasyczna "Marshall'owska" korekcja średnio się sprawdza.
[ Dodano: 17-07-2007, 12:01 ]
Moja propozycja... Wszelkie uwagi oczywiście mile widziane.
-
janek11389
- -

- Posty:682
- Rejestracja:5 cze 2004, o 10:57
Nie bardzo jasno się określasz, co masz zamiar z tym zrobić, bo wpięcie to w pętle efektów, jako szeregowy układ, to chyba samobójstwo, no chyba, że chcesz to wpiąć w sama końcówkę omijając tym samym przedwzmacniacz tranzystorowy! Jeżeli tak to jak najbardziej, odniesie to właściwy skutek!
Bardzo ciekawy układ wstawiłeś na wejście, ale, jako że przetwornik daje bardzo małe napięcie, to, gdy suwak będzie u góry, to pojemność 2,2nF skutecznie wytłumi Ci niskie częstotliwości! Dobrze myślisz, ale proponuję taki knif zrobić za anodą pierwszego stopnia, z tym, że zastosuj przełącznik obrotowy taki dwunasto pozycyjny i obłóż go pojemnościami od 470pF z wyż! Robiłem takie eksperymenty i stwierdzam, że to jest bardzo pożyteczna rzecz, a zwłaszcza przy przestrach powinno to być koniecznością, z praktyki wiem, że przy pojemności 5,6nF bardzo korzystnie to wychodzi! Jak na podbijacz wysokich, to ten R6 stanowczo za mały, musiałbyś go zwiększyć! Natomiast nie masz tu korekcji barwy tonu i przy tych wartościach, wzmocnienie napięciowe układu będzie wręcz bardzo duże i na pewno nie będzie można podejść z tym pod żadną końcówkę, sygnał na końcówce, będzie mocno przesterowany, musisz z tym coś zrobić, na początek to zrezygnuj z C2 i C7 i tak będzie za dużo tego sygnału! Przy zbyt czułych układaj dobrze jest filtrować każdy stopień z osobna, jak się dobrze wsłuchasz to zauważysz, że filtracja napięcia ma decydujący wpływ na czystość dźwięku, wstaw jeszcze jedno 10K pomiędzy te stopnie i dołóż jeszcze jeden elektrolit na pierwszym stopniu! Wspomniałeś coś o aktywnych filtrach, nie wiem, o co konkretnie Ci chodzi, ale wydaje mi się, że idziesz w bardzo dobrym kierunku!
Bardzo ciekawy układ wstawiłeś na wejście, ale, jako że przetwornik daje bardzo małe napięcie, to, gdy suwak będzie u góry, to pojemność 2,2nF skutecznie wytłumi Ci niskie częstotliwości! Dobrze myślisz, ale proponuję taki knif zrobić za anodą pierwszego stopnia, z tym, że zastosuj przełącznik obrotowy taki dwunasto pozycyjny i obłóż go pojemnościami od 470pF z wyż! Robiłem takie eksperymenty i stwierdzam, że to jest bardzo pożyteczna rzecz, a zwłaszcza przy przestrach powinno to być koniecznością, z praktyki wiem, że przy pojemności 5,6nF bardzo korzystnie to wychodzi! Jak na podbijacz wysokich, to ten R6 stanowczo za mały, musiałbyś go zwiększyć! Natomiast nie masz tu korekcji barwy tonu i przy tych wartościach, wzmocnienie napięciowe układu będzie wręcz bardzo duże i na pewno nie będzie można podejść z tym pod żadną końcówkę, sygnał na końcówce, będzie mocno przesterowany, musisz z tym coś zrobić, na początek to zrezygnuj z C2 i C7 i tak będzie za dużo tego sygnału! Przy zbyt czułych układaj dobrze jest filtrować każdy stopień z osobna, jak się dobrze wsłuchasz to zauważysz, że filtracja napięcia ma decydujący wpływ na czystość dźwięku, wstaw jeszcze jedno 10K pomiędzy te stopnie i dołóż jeszcze jeden elektrolit na pierwszym stopniu! Wspomniałeś coś o aktywnych filtrach, nie wiem, o co konkretnie Ci chodzi, ale wydaje mi się, że idziesz w bardzo dobrym kierunku!
A po co w pętlę to wpinać?Preamp za preampem?Zrobić go bez tej regulacji barwy na wejściu, dać ją na wyjściu ale układ półkowy, taki jak ma Marshall czy Fender albo Baxendall i podłączyć na wejście Return pętli które jest wejściem końcówki mocy.Do wejścia swojego preampu podłączasz gitarę.Wtedy będziesz miał lampowy preamp ze swoją końcówką.Jakbyś chciał dorzucić lampę to miałbyś Hi Gain bo na jednej to najwyżej Crunch.
Kolejna wersja "cuda", proszę się nie przestraszyć, robiona pod natchnieniem :)
PiVo - chcę spróbować innych rozwiązań, nikt nie powiedział, że wszystko trzeba robić na jedną mańkę. Myślę, że warto się pobawić, spróbować zrobić coś nieco innego... Zawsze można powrócić do "klasycznych" konstrukcji... Niemniej jednak uważam, że nie można się zasklepiać i korzystąć tylko z tego, co już jest.
Pozdr.
P.S.
W *.ZIPie, bo forum nie przyjmuje tak dużych obrazków...
PiVo - chcę spróbować innych rozwiązań, nikt nie powiedział, że wszystko trzeba robić na jedną mańkę. Myślę, że warto się pobawić, spróbować zrobić coś nieco innego... Zawsze można powrócić do "klasycznych" konstrukcji... Niemniej jednak uważam, że nie można się zasklepiać i korzystąć tylko z tego, co już jest.
Pozdr.
P.S.
W *.ZIPie, bo forum nie przyjmuje tak dużych obrazków...
- Załączniki
-
- Bufor.zip
- (38.94KiB)Pobrany 368 razy
-
janek11389
- -

- Posty:682
- Rejestracja:5 cze 2004, o 10:57
To rozwiązanie powinno być o wiele lepsze niż standard! Typowa charakterystyka barwy tonu Fendera, czy Marszala, daje nam tylko jakiś wycinek pasma, w zależności jak ją się ustawi za procą tych potencjometrów i dla tego jest to takie płaskie, praktycznie mówiąc nie zbyt ciekawe! Wyobraź sobie, że połączyłeś Np. trzy barwy tonu równolegle, z tym, że każdej zadałbyś inną charakterystykę, jedną ustawił na niskie tony, druga na średnie, trzecią na wysokie, to praktycznie tak jak byś pod mikrofon podstawił trzech piosenkarzy, a każdy śpiewałby inną barwą głosu, w tedy słyszysz trzy głosy, jest to bardziej wzbogacone brzmienie! Już od dawna chodzi mi po głowie takie rozwiązanie ze wzbogaconym brzmieniem! Można by to nawet zrobić w formie przystawki łącząc pomiędzy źródło sygnału a pomiędzy wzmacniacz! Żeby było ciekawiej, można to zrobić bardziej mechanicznie! Wyobraź sobie zamkniętą skrzynkę i do każdego boku, membraną do środka przykręcamy mały głośnik, a w środek wstawiamy mikrofon, pod każdy głośnik podłączamy jednowatową końcówkę na kości, a na wejście z każdej końcówek wstawiamy filtr, dla każdej inny, w tedy podając sygnał z gitary uzyskujemy cztery głosy każdy o innej barwie, mikrofon to zbiera i dalej podaje na wzmacniacz sumujący! Żeby to urozmaicić można na mikrofon nałożyć coś w rodzaju puszki, z wyciętą szparą z jednej strony i puścić ową puszkę w powolny ruch, to w tedy dostaniemy pływanie tych barw, coś w rodzaju przesuwnika fazowego! Można by jeden z torów puścić przez pogłos, można by pod te tory podstawić jakiś klucz elektroniczny, o przypadkowym przełączaniu tych torów, rozwiązań może być dużo, a efekty jeszcze bardziej ciekawsze! Może pomysł wygląda prymitywnie, ale efekt może okazać się bardzo ciekawy! Twoje rozwiązanie właśnie dąży do takiego czegoś, jedną połówka lampy uwypuklasz soprany, a drugą idzie szersze pasmo, kwestia tylko wyrównania tych sygnałów do jednego poziomu napięciowego i sumowania ich, co zresztą w owym schemacie zostało spełnione!
Masz rację,, petersz” od klasycznych konstrukcji aż się półki sklepowe uginają!
Masz rację,, petersz” od klasycznych konstrukcji aż się półki sklepowe uginają!
-
janek11389
- -

- Posty:682
- Rejestracja:5 cze 2004, o 10:57
Piotr, dla czego się nie da? Pod jeden mikrofon da się podstawić chórek z czterech śpiewaków? Da się podpiąć jedną gitarę załóżmy pod cztery piece? Na chłopski rozum to musi zadziałać! Może warto po eksperymentować a nie tylko z góry zakładać, że się nie da! Jeżeli nie tak, to zrobić ze cztery osobne szczelne komory dla każdego głośnika i cztery mikrofony dla każdego z tych komór, a sygnały z mikrofonów zsumować,! Nie wiem, ale dla mnie to jest logiczne i realne! Już nie raz się przekonałem, że rozdzielenie częstotliwości i ponowne zsumowanie daje dużo lepszy efekt, niż nie jedna najlepsza barwa tonu i najlepszy wzmacniacz!
Ja nic nie zakładam że się nie da, ja to wiem bo są jakieś zasady od któych się nie odstępuje bo by było wbrew logice.Podłączać w szereg preampy na pałę?Reszty nie rozumiem, co ma do tego czterech śpiewaków, mikrofony, komory i rozdzielanie pasma?Albo cztery wzmacniacze (robią niektórzy gitarzyści tak że mają w zestawie kilka różnych piecy jednocześnie, tak robił Steve Ray Vaughan a teraz Eric Johnson czy Joe Bonamassa ale co to ma do tego wątku?).
-
janek11389
- -

- Posty:682
- Rejestracja:5 cze 2004, o 10:57
Piotr! Mnie nie interesuje typowy piec z jednym garem, bo to już nie raz przerabiałem i wiem, co on potrafi i co po nim można oczekiwać! Praktycznie to już z niego producenci wydusili, co tylko się dało!
Szukam o wiele głębszego brzmienia niż owe standardowe piece posiadają!
Jako że już doszedłem do tego ze największe możliwości brzmieniowe można uzyskać przez łączenie kilku głosów razem, to postanowiłem zbudować piec z kilkoma wzmacniaczami i głośnikami naraz, z tym, że każdy będzie miał inna barwę, co w połączeniu razem powinno dać o wiele bogatsze brzmienie niż jedna standardowa końcówka z jednym głośnikiem!
Stad się wzięło porównanie piosenkarek!
A tak po prawdzie żeby lepiej to uświadomić, to powiedz mi, dla czego drogie organy z polifonia 72, mają o wiele lepsze brzmienie niż te za parę groszy, co mają tylko polifonii 16, czy dla tego, że są droższe!
Nie Piotr, tylko dla tego, że w tych drogich przypada na jeden klawisz 72 głosy, a w tych tanich tylko 16! To jest właśnie to brzmienie, ilość głosów na jeden klawisz! A Kto powiedział, że nie można zrobić tego z piecem gitarowym? Bo od pewnych zasad się nie odstępuje, jak to powiedziałeś! Zasady są po to żeby je łamać, takie myślenie jest złe, kto mi zabroni zrobienie sobie piec Np. na 11 głośnikach i jedenastu końcówkach, gdzie każdy z głośników będzie miał inną barwę i co po sumowaniu do kupy powinno, dać o wiele bogatsze brzmienie?
Piotr, to się da zrobić, trochę więcej wiary w siebie!
Szukam o wiele głębszego brzmienia niż owe standardowe piece posiadają!
Jako że już doszedłem do tego ze największe możliwości brzmieniowe można uzyskać przez łączenie kilku głosów razem, to postanowiłem zbudować piec z kilkoma wzmacniaczami i głośnikami naraz, z tym, że każdy będzie miał inna barwę, co w połączeniu razem powinno dać o wiele bogatsze brzmienie niż jedna standardowa końcówka z jednym głośnikiem!
Stad się wzięło porównanie piosenkarek!
A tak po prawdzie żeby lepiej to uświadomić, to powiedz mi, dla czego drogie organy z polifonia 72, mają o wiele lepsze brzmienie niż te za parę groszy, co mają tylko polifonii 16, czy dla tego, że są droższe!
Nie Piotr, tylko dla tego, że w tych drogich przypada na jeden klawisz 72 głosy, a w tych tanich tylko 16! To jest właśnie to brzmienie, ilość głosów na jeden klawisz! A Kto powiedział, że nie można zrobić tego z piecem gitarowym? Bo od pewnych zasad się nie odstępuje, jak to powiedziałeś! Zasady są po to żeby je łamać, takie myślenie jest złe, kto mi zabroni zrobienie sobie piec Np. na 11 głośnikach i jedenastu końcówkach, gdzie każdy z głośników będzie miał inną barwę i co po sumowaniu do kupy powinno, dać o wiele bogatsze brzmienie?
Piotr, to się da zrobić, trochę więcej wiary w siebie!
Zgadzam się z Jankiem - kombinować trzeba (w tym pozytywnym sensie). Nigdy nie zakładajmy, że wszystko (co najlepsze) zostało już wymyślone. I jeśli chodzi o kwestię urozmaicenie brzmienia przez mnogość preampów/końcówek/głośników, to jak najbardziej sądzę, że to sprawa warta uwagi. Nie spotyka się tego w rozwiązaniach firmowych, być może producenci jadą na sprawdzonych konstrukcjach (nie mówię, że źle brzmiących), ale nie kwapią się do wprowadzania nowości. Widocznie reklama starcza, żeby ludzie wciąż kupowali to samo i nie chcą wydawać forsy na badania nad nowymi projektami. Dlatego my się tym powinniśmy zająć, a nie tylko pokornie kopiować to, co wymyślą inżynierowie z Marshall', Fender'a itd... Dawniej wzmacniacze gitarowe robiono jako HiFi, a któżby przypuszczał, że wzmacniacze "odbiegające od norm" mogą równie dobrze grać a nawet lepiej, ciekawiej? Ci którzy chcą iść z pędem, niech idą; ja się czasem źle czuję w tłumie i potrzebuję iść swoją ścieżką, wyważająć czasem nawet otwarte drzwi. Ale cóż to komu szkodzi?
Pozdr.
P.S.
Janku, czy z tą polifonią u klawiszy to dokładnie tak jak mówisz? Mnie się zdaje, że 16 polifoniczne dają możliwość max uderzenia 16 klawiszy, 72 polifoniczne - 72 klawiszy i wszystkie będzie słychać. A jakość brzmienia to są zapisane próbki (lepszej bądź gorszej jakości), głośniki/kolumny/wzmacniacz bądź też algorytm modulacjyny... Zresztą i tak dla mnie nic nie pobije brzmienia analogowych, lampowych klawiszy. Zdecydowanie mają to coś, czego wszystkim cyfrom brak...
Pozdr.
P.S.
Janku, czy z tą polifonią u klawiszy to dokładnie tak jak mówisz? Mnie się zdaje, że 16 polifoniczne dają możliwość max uderzenia 16 klawiszy, 72 polifoniczne - 72 klawiszy i wszystkie będzie słychać. A jakość brzmienia to są zapisane próbki (lepszej bądź gorszej jakości), głośniki/kolumny/wzmacniacz bądź też algorytm modulacjyny... Zresztą i tak dla mnie nic nie pobije brzmienia analogowych, lampowych klawiszy. Zdecydowanie mają to coś, czego wszystkim cyfrom brak...
kombinować trzeba...
Wrocilem z wakacji i czytam...
Tak, kombinowac trzeba, albo raczej mozna, ale... nie zapominajmy, ze wzmacniacz gitarowy, jakikolwiek by nie byl, jest tylko elementem lancucha. To, co z niego wychodzi, polaczone jest wielkim sprzezeniem zwrotnym z gitarzysta i tylko w takim aspekcie dywagacje maja sens. Nie mozna wymienic jednego ogniwa w lancuchu i oczekiwac lepszych efektow, jezeli rozerwiemy petle sprzezenia zwrotnego. W wielszosci watkow z ostatnich dwoch tygodni jakos sie o tym zapomina.
czy z tą polifonią u klawiszy to dokładnie tak jak mówisz?
Raczej na pewno nie, to jest klasyczne mylenie skutku z przyczyna
Wrocilem z wakacji i czytam...
Tak, kombinowac trzeba, albo raczej mozna, ale... nie zapominajmy, ze wzmacniacz gitarowy, jakikolwiek by nie byl, jest tylko elementem lancucha. To, co z niego wychodzi, polaczone jest wielkim sprzezeniem zwrotnym z gitarzysta i tylko w takim aspekcie dywagacje maja sens. Nie mozna wymienic jednego ogniwa w lancuchu i oczekiwac lepszych efektow, jezeli rozerwiemy petle sprzezenia zwrotnego. W wielszosci watkow z ostatnich dwoch tygodni jakos sie o tym zapomina.
czy z tą polifonią u klawiszy to dokładnie tak jak mówisz?
Raczej na pewno nie, to jest klasyczne mylenie skutku z przyczyna
-
janek11389
- -

- Posty:682
- Rejestracja:5 cze 2004, o 10:57
Tak po prawdzie to nie bardzo kumam Twojego postu, jak możesz to napisz jeszcze raz, tylko bardziej zrozumiale!kombinować trzeba...
Wrocilem z wakacji i czytam...
Tak, kombinowac trzeba, albo raczej mozna, ale... nie zapominajmy, ze wzmacniacz gitarowy, jakikolwiek by nie byl, jest tylko elementem lancucha. To, co z niego wychodzi, polaczone jest wielkim sprzezeniem zwrotnym z gitarzysta i tylko w takim aspekcie dywagacje maja sens. Nie mozna wymienic jednego ogniwa w lancuchu i oczekiwac lepszych efektow, jezeli rozerwiemy petle sprzezenia zwrotnego. W wielszosci watkow z ostatnich dwoch tygodni jakos sie o tym zapomina.
czy z tą polifonią u klawiszy to dokładnie tak jak mówisz?
Raczej na pewno nie, to jest klasyczne mylenie skutku z przyczyna ;-)
Tak po prawdzie to nie bardzo kumam Twojego postu, jak możesz to napisz jeszcze raz, tylko bardziej zrozumiale!
Tak tylko ogolnie dywagowalem
, te moje przemyslenia dotycza nie tylko tego watku, ale tez sasiednich. Chodzi o to, ze IMO wzmacniacz gitarowy ma niewiele wspolnego z regularna konstrukcja elektroniczna, a juz omawiane w sasiednim watku przestery stanowia tego dowod wrecz doskonaly. Ty w wiekszosci postow podchodzisz do sprawy w sposob elektroniczny - wolty, ampery, dobieranie punktu pracy - owszem, mozna i tak, a nawet czasami trzeba. Tylko na koniec musi byc "test w realu" - bierze to gitarzysta i gra. Jezeli jemu cos "nie gada", to nie mozna przekonywac go o symetrycznym obcinaniu, dobrze dobranym punkcie pracy (w odroznieniu od marszala, ktory ma np. "bledy konstrukcyjne"), niskich szumach itp. - bo grajacego muzyka to nie obchodzi. Z tego wynika bezposrednio, ze jedyna mozliwoscia, zeby jakas konstrukcja - nowa , czy otwierajaca nowe mozliwosci - przebila sie w natloku roznych wynalazkow, potrzebny jest muzyk, ktory ja wykorzysta, w sposob tworczy albo przynajmniej przebojowy. Bez tego sa to dywagacje akademickie. To musi byc zagrane, a urzadzenie (przester, wzmacniacz) przedtem stworzone w porozumieniu z muzykiem - krotko mowiac musi sie na tym dac cos zagrac i ktos musi to zagrac...
Wiele nie wyjasnilem, ale moze choc troche
Tak tylko ogolnie dywagowalem
Wiele nie wyjasnilem, ale moze choc troche
Kto jest online
Użytkownicy przeglądający to forum: Obecnie na forum nie ma żadnego zarejestrowanego użytkownika i 10 gości

