
Aktyw Forum
Zarejestruj się na forum.ep.com.pl i zgłoś swój akces do Aktywu Forum. Jeśli jesteś już zarejestrowany wystarczy, że się zalogujesz.
Sprawdź punkty Zarejestruj się1xecc83 preamp Fender..problem
Moderatorzy:Jacek Bogusz, Adam Tatuś, tomasz_jablonski, Moderatorzy
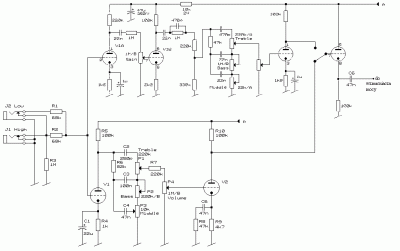
Witam..mam problem taki jak w temacie...Ale odrazu nadmienie..ze tu nie chodzi o problemy z ekranowaniem..badz niesymetryzacja zarzenia..Mianowicie...zbudowalem preamp w stylu soldano atomic..wyszedl mocny przester..koncowke mam 2xEL34..i wszystko gra pieknie..bez zadnych przydzwiekow brumow itd. Naszla mnie chec dorobienia czystego kanal na jednej ecc83..schemat zalaczam... No i sprawa jest taka...ze uklad gra...ale "WARCZY"..odlaczylem nawet zbedne rzeczy typu..korektor barwy..aby zostawic jak najprostszy uklad...i dalej nic...po wyciagnieciu lampy..rowniez warczy...Napiecia na anodach siatkach i katodach mierzylem..uklad zachowuje sie normalnie...Za co sie moge zlapac jeszcze? ..A polaczenie..jest: clean ECC83-->2xel34..tamten przester..nie bierze zadnego udzialu w ukladzie


montaz jest wporzadku na bank..sprawdzalem juz... Moje takie spostrzezenie, ze jak katode drugiego stopnia..zwieram do masy....to troche brum ustepuje...Wyglada na to...ze slaba filtracja jest anodowego napiecia...ale kruca fiks, z tego samego punktu zasilany mam ten drugi preamp..i w tamtym nic nie brumi..hmm
-
janek11389
- -

- Posty:682
- Rejestracja:5 cze 2004, o 10:57
Witam! To faktycznie jest układ sprawdzony, wiec prędzej czy później na pewno to ruszy, tylko się nie poddawaj!
Źródła brumu mogą być tylko trzy: Za słaba filtracja napięcia anodowego, zła symetryzacja żarzenia i pętla masy, ta ostatnia jest najgorsza, w prawdzie może być jeszcze czwarta przyczyna: za duża gęstość prądu trafa, ale w tedy to nawet na samej końcówce by brumiło i nawet wiadro elektrolitów by nie pomogło!
Moje zalecenia są takie: Na sam początek to bym odpiął całkowicie z zasilania przester, (najlepiej wyjąć lampy) i podpiąłbym się w to miejsce z czystym kanałem! Jeżeli brum nadal będzie, to sprawdź czy jeden koniec żarzenia jest połączony do masy, ale to musisz zrobić eksperymentalnie, bo na jednym będzie przydźwięk a na drugim nie! Sprawdź czy na całkowicie ściszonym volumie brumi! Jeżeli nadal będzie brumie, to zrób taki eksperyment! Puść to tak żeby brumiło i spróbuj na moment odpiąć zasilanie żarzenia, jeżeli od razu brum się straci to coś nie tak z symetryzacja tego żarzenia, a jeżeli brum nadal będzie, to pozostają jeszcze dwie przyczyny, filtracja anodowa i pętla masy! Dobrze by było jak byś dorysował całkowicie zasilacz łącznie z pojemnościami!
Pozdrawiam
Źródła brumu mogą być tylko trzy: Za słaba filtracja napięcia anodowego, zła symetryzacja żarzenia i pętla masy, ta ostatnia jest najgorsza, w prawdzie może być jeszcze czwarta przyczyna: za duża gęstość prądu trafa, ale w tedy to nawet na samej końcówce by brumiło i nawet wiadro elektrolitów by nie pomogło!
Moje zalecenia są takie: Na sam początek to bym odpiął całkowicie z zasilania przester, (najlepiej wyjąć lampy) i podpiąłbym się w to miejsce z czystym kanałem! Jeżeli brum nadal będzie, to sprawdź czy jeden koniec żarzenia jest połączony do masy, ale to musisz zrobić eksperymentalnie, bo na jednym będzie przydźwięk a na drugim nie! Sprawdź czy na całkowicie ściszonym volumie brumi! Jeżeli nadal będzie brumie, to zrób taki eksperyment! Puść to tak żeby brumiło i spróbuj na moment odpiąć zasilanie żarzenia, jeżeli od razu brum się straci to coś nie tak z symetryzacja tego żarzenia, a jeżeli brum nadal będzie, to pozostają jeszcze dwie przyczyny, filtracja anodowa i pętla masy! Dobrze by było jak byś dorysował całkowicie zasilacz łącznie z pojemnościami!
Pozdrawiam
hmmm...tylko tak dziwnie..jezeli przesterowany kanal..dziala czysto zadnych brumow...nawet sie nie sprzega przy mocnym wysterowaniu nawet kiedy siedze na glosniku...to jak rownolegle do zarzenia dorzucam jedna lampe...z tego samego punktu co przester..zasilam ten clean...sadze ze problem jest w tej calej petli masy..hmm...konstrukcje mam tak zrobiona ze kazdy element (koncowka mocy, preampy, korektor barwy) ma oddzielny przewod masy..ktory laczy sie z punktem centralnym masy..Punkt centralny..jest srodkiem uzwojenia anodowego.. Schemat Zasilania odwtorzylem z pamieci..99% zgodnosci z realiami.


-
janek11389
- -

- Posty:682
- Rejestracja:5 cze 2004, o 10:57
Jeżeli faktycznie dołożenie tych rezystorów zmniejszyło brum, to wskazywałoby, że najprawdopodobniej brum idzie z żarzenia! To by było dobre, ale jakbyś wstawił potencjometr obrotowy 100 Ohm 1W to w tedy szłoby to zrównoważyć! Odłącz te rezystory i daj do masy jeden koniec a potem drugi koniec tego żarzenia, może się poprawi! Wydaje mi się, że nie potrzebnie komplikujesz sobie układ, starając się wyprostować napięcie żarzenia, bez tego też powinno działać bez problemowo, ale jak już masz to nie zaszkodzi! Nie wiem czy te 100 Ohm w anodowym, nie jest troszkę za małe, z praktyki wiem, że 100uF na grecu to też za mało, po przyłożeniu ucha do głośnika słuchać jeszcze przydźwięk, dopiero 200uF całkowicie usuwa ten problem, no, ale różne są na ten temat szkoły, podobno na symulacjach komputerowych to nawet 50uF wystarcza, tylko ciężko to zrobić w praktyce! Na takiej punktowej masie też już parę razy się zawiodłem, natomiast na szeregowej nigdy! W elektronice bywają różne niewyjaśnione zjawiska, wiec się zbytnio tym nie przejmuj! Bądź, co bądź, najlepiej jest to odpalać po kolei, zaczynając od końcówki i po każdym dołożeniu następnego bloku, obsłuchać czy nie przyrosło, co brumu!
Bardzo duży wpływ na słyszalność brumu, będzie miała czułość wejściowa samego układu, robiłem też ten układ i powiem, że jest stanowczo za czuły jak na gitarę, zlikwiduj elektrolit w pierwszej katodzie! Natomiast bardzo zaskoczyła mnie Twoja wypowiedź, co do kanału przesterowanego, napisałeś, że nawet się nie wzbudza przy samej kolumnie, to jest coś nie tak, z reguły przestery są bardzo czułe i to raczej z nimi jest największy problem! Jeżeli możesz to pokaż schemat tego przesteru, bo z takim fajnym przesterem to się jeszcze nie spotkałem! Tak w zasadzie to powinno się zacząć od ustawienia czułości poszczególnych bloków, nie zważając na jakikolwiek brum, a dopiero potem pospinać to do kupy i w razie pojawienia się jakiegokolwiek przydźwięku, walczyć z tym, aż do upadłego! Taka kolej rzeczy najbardziej jest skuteczna!
Bardzo duży wpływ na słyszalność brumu, będzie miała czułość wejściowa samego układu, robiłem też ten układ i powiem, że jest stanowczo za czuły jak na gitarę, zlikwiduj elektrolit w pierwszej katodzie! Natomiast bardzo zaskoczyła mnie Twoja wypowiedź, co do kanału przesterowanego, napisałeś, że nawet się nie wzbudza przy samej kolumnie, to jest coś nie tak, z reguły przestery są bardzo czułe i to raczej z nimi jest największy problem! Jeżeli możesz to pokaż schemat tego przesteru, bo z takim fajnym przesterem to się jeszcze nie spotkałem! Tak w zasadzie to powinno się zacząć od ustawienia czułości poszczególnych bloków, nie zważając na jakikolwiek brum, a dopiero potem pospinać to do kupy i w razie pojawienia się jakiegokolwiek przydźwięku, walczyć z tym, aż do upadłego! Taka kolej rzeczy najbardziej jest skuteczna!
Z tym sprzeganiem kanalu przesterowanego...to moze zle sie wyrazilem..Wiadome jest ze jak rozkrece bardzo mocno wzmacniacz...to zacznie piszczec...ale jak ostatnio gralem z perkusja..to normalnie siedzialem na kolumnie i nie sprzegalo...Brum na przesterze nie wystepuje...wiec zarzenie jest git...Hmmm kurcze..bo to nie jest taki brum...zee gra gitara a jakby na drugim planie jest brum...to normalnie WARCZY xD inaczej tego nazwac nie moge...po miedzy triodami tego preampu ECC83 mam kondensator 22nF rezystor 220k i potencjometr 1M....i jak ustawie go tak ze siatke drugiej triody zwieram do masy...brum(WARKOT xD) nadal jest.Jak pisalem nawet po wyciagnieciui lampy brum nie ustepuje(nie zmienia nawet swojego charakteru ani poziomu glosnosci),czyli brum powstaje poprzez...zasilanie..rezystor 100k i kondensator.Ta droga wchodzi takie zaklocenie...jak zewre kondensator 22nF (Ten na wyjsciu z anody)do masy,nastepuje cisza w glosniku...Dziwne to wszystko...A jakbym sygnal puscil z katody a nie z anody na koncowke mocy?...Tak sie pytam, bo nie mam mozliwosci teraz tego podlaczyc....
a z tym podlaczeniem jednego przewodu zarzenia do masy to hmmm, jak plus kondensatora do masy zewre...to raczej nic z tego nie bedzie, chyba ze sie myle... a poza tym..uzwojenie zarzenia ma srodek wyprowadzony..ktory jest do masy podlaczony...wiec zarzenie zostawie w spokoju...
[ Dodano: 23-05-2007, 18:46 ]
Pierwsze pytanie...czy ten uklad jest poprawny? i czy wystarczy jeden taki przelacznik miedzy kanalami? Czy ten kanal ktory aktualnie nie bedzie uzywany, czy nie bedzie wprowadzal zaklocen? i czy przester straci duzo na przesterowaniu...bo jednak korektor wytnie sporo...a moze ktos proponuje inne rozwiazanie?
To juz takie "przyszlosciowe" rozwiazanie...a narazie z tym warczeniem musze sie uporac
a z tym podlaczeniem jednego przewodu zarzenia do masy to hmmm, jak plus kondensatora do masy zewre...to raczej nic z tego nie bedzie, chyba ze sie myle... a poza tym..uzwojenie zarzenia ma srodek wyprowadzony..ktory jest do masy podlaczony...wiec zarzenie zostawie w spokoju...
[ Dodano: 23-05-2007, 18:46 ]
Pierwsze pytanie...czy ten uklad jest poprawny? i czy wystarczy jeden taki przelacznik miedzy kanalami? Czy ten kanal ktory aktualnie nie bedzie uzywany, czy nie bedzie wprowadzal zaklocen? i czy przester straci duzo na przesterowaniu...bo jednak korektor wytnie sporo...a moze ktos proponuje inne rozwiazanie?
To juz takie "przyszlosciowe" rozwiazanie...a narazie z tym warczeniem musze sie uporac
-
janek11389
- -

- Posty:682
- Rejestracja:5 cze 2004, o 10:57
Jeżeli już nie masz ochoty na większe przeróbki, a po przełączeniu kanału nadal będzie brum, to spróbuj zastosować podwójny przełącznik, tak żeby po rozłączeniu danego sygnału, tak samo rozłączyć zasilanie anodowe nieużywanego kanału! Albo spróbuj wyjście tego kanału zewrzeć do masy! Nie wiem czy nie będzie konieczności przełączania tak samo samych wejść, ale jak zastosujesz przekaźnik wielo stykowy, to nie powinno być z tym problemu!
Pokaż fotkę tego wzmacniacza od środka, może to coś jeszcze wyjaśni!
Pokaż fotkę tego wzmacniacza od środka, może to coś jeszcze wyjaśni!
w sobote zamieszcze fotki jak wroce do domu...Odrazu zaznaczam..ze jest to moja pierwsza tak duza konstrukcja lampowa..i montarz nie jest piekny...ale gra na dobrym poziomie =)
[ Dodano: 28-05-2007, 23:40 ]
Witam ponownie
troche to potrwalo....ale udalo mi sie zrobic fotki wnetrza..
(warkot) z czystego kanalu usunalem..wytstarczylo elektrolit na zasilaniu anodowym tej lampy dodac.W ogole w calej konstrukcji dolozylem elektrolitow...
Fotki przedstawiaja wnetrze...bez polaczonego kanalu czystego
prosze sie nie smiac z balaganu jaki panuje w srodku, pracuje nad uporzadkowaniem
[ Dodano: 28-05-2007, 23:40 ]
Witam ponownie
troche to potrwalo....ale udalo mi sie zrobic fotki wnetrza..
(warkot) z czystego kanalu usunalem..wytstarczylo elektrolit na zasilaniu anodowym tej lampy dodac.W ogole w calej konstrukcji dolozylem elektrolitow...
Fotki przedstawiaja wnetrze...bez polaczonego kanalu czystego
-
janek11389
- -

- Posty:682
- Rejestracja:5 cze 2004, o 10:57
Witam! Na pewno nikt nie będzie się tu śmiał, ważne, że robisz, a jak robisz to prędzej czy później dojdziesz do tego, o co tu tak na prawdę chodzi! Jak już sam zauważyłeś dołożenie elektrolitu, co nie, co poprawiło jakość i o to właśnie chodzi! Gdybyś się mocniej zagłębił w temat i trochę po eksperymentował, to zauważyłbyś, że filtracja ma bardzo znaczący wpływ na jakość (czystość) dźwięku! Masz tu linka http://www.trioda.nazwa.pl/fonar/audio/ ... 1_02_1.htm
I przyjrzyj się dokładnie samemu zasilaczowi! Tam każdy następny stopień począwszy od stopnia mocy ma swój filtr dolno przepustowy i nie jest to bez znaczenia, dla tego to jest wzmacniaj Hi-Fi i ma swoją cenę! W gitarowych to jest rzadkość, a dla czego? Nie wiem, może przemawiają tu wartości ekonomiczne, a może uważają, że to jest zbędne! Ale jeżeli robisz to dla siebie to zrób to poprawnie, żeby to miało ręce i nogi, a zobaczysz, że będziesz zadowolony!
Dobry zasilacz to podstawa, pamiętaj, że to właśnie z zasilacza bierze się moc, a nie tylko z samych lamp!
Pod spodem Twojego wzmacniacza faktycznie panuje bałagan, to nie jest bez znaczenia, staraj się wszelkie oporniki i kondensatory lutować bezpośrednio do cokoła, a druty tylko tam gdzie już musisz, a już na pewno trzeba się przyłożyć do przesteru, ze względu na dużą czułość wejściową! Trochę się dziwie tym, co podchodzą do tego pierwszy raz i łapią od razu za szasi, wydaje mi się, że prościej jest złapać za sprawdzoną płytkę, gdzie wystarczy tylko powkładać elementy i powinno to działać, no, ale podobno, jak się wrzuci człowieka od razu na głęboką wodę, to też nauczy się pływać, nie ważne, że jeden na dziesięciu, ważne, że się nauczył!
I przyjrzyj się dokładnie samemu zasilaczowi! Tam każdy następny stopień począwszy od stopnia mocy ma swój filtr dolno przepustowy i nie jest to bez znaczenia, dla tego to jest wzmacniaj Hi-Fi i ma swoją cenę! W gitarowych to jest rzadkość, a dla czego? Nie wiem, może przemawiają tu wartości ekonomiczne, a może uważają, że to jest zbędne! Ale jeżeli robisz to dla siebie to zrób to poprawnie, żeby to miało ręce i nogi, a zobaczysz, że będziesz zadowolony!
Dobry zasilacz to podstawa, pamiętaj, że to właśnie z zasilacza bierze się moc, a nie tylko z samych lamp!
Pod spodem Twojego wzmacniacza faktycznie panuje bałagan, to nie jest bez znaczenia, staraj się wszelkie oporniki i kondensatory lutować bezpośrednio do cokoła, a druty tylko tam gdzie już musisz, a już na pewno trzeba się przyłożyć do przesteru, ze względu na dużą czułość wejściową! Trochę się dziwie tym, co podchodzą do tego pierwszy raz i łapią od razu za szasi, wydaje mi się, że prościej jest złapać za sprawdzoną płytkę, gdzie wystarczy tylko powkładać elementy i powinno to działać, no, ale podobno, jak się wrzuci człowieka od razu na głęboką wodę, to też nauczy się pływać, nie ważne, że jeden na dziesięciu, ważne, że się nauczył!
Ja juz tam pare preampow zlozylem...fakt to jest pierwsza konstrukcja w pelni lampowa.. Lubie majsterkowac dlatego chassis...balagan sukcesywnie staram sie usuwac... A obwodow drukowanych nie lubie poprostu:) W mojej konstrukcji mialem mozliwosc zmiany(eksperymentowalem z roznymi odwracaczami fazy)...Tak uwazam..ze montaz przestrzenny wiecej uczy...nawet taka walka z przydzwiekiem uczy...i warto to przezyc na wlasnej skorze xD hehe Pozdrawiam
-
janek11389
- -

- Posty:682
- Rejestracja:5 cze 2004, o 10:57
Praktyka za zwyczaj więcej uczy niż sama teoria, choć nie powiem, że jest ona nie zbędna, najlepiej spisują się te dwie wiedze wzięte do kupy! Dobrze, że kombinujesz, tylko nie zawsze to, co piszą jest praktycznie aż tak bardzo ważne! Jeżeli faktycznie chcesz coś ciekawszego uzyskać to nie ma sensu kłaść zbytnio nacisku na sam odwracacz fazy, zadaniem jego jest tylko odwrócenie amplitudy, przy jak najmniejszych zniekształceniach i na tym jego rola powinna się kończyć, a że komuś się udało, zrobić to wszystko na tym samym stopniu, to w cale nie znaczy, że to ma tak być! Z czasem sam się przekonasz, że nie wiele ma on wspólnego z jakimkolwiek brzmieniem, tak jak i sama końcówka! Jeżeli faktycznie jesteś ciekawy i lubisz eksperymenty, to przyłóż się więcej do przedwzmacniacza, jego filtrów, rodzaju barwy tonu, wybierania różnych odcinków pasma, bo to one nadają ten charakterystyczny dźwięk, brzmienie, klak, tą barwę, czy jak kto tam woli! Koniecznie sprawdź, jaki ma odsłuch końcówka ze sprzężeniem zwrotnym i bez sprzężenia zwrotnego, to są bardzo ciekawe doświadczenia. Problem jest taki, że do takich eksperymentów, oprócz cierpliwości i chęci nie zbędne jest oprzyrządowanie, oscyloskop, generator, sztuczne obciążenie z odsłuchem, pomijam już wszelkie podstawowe przyrządy pomiarowe! Ale przyznam, że jest to bardzo ciekawe, a co najważniejsze bardzo zaskakujące!
Jak zaczynałem zabawę z elektroniką, to jeden starszy gość powiedział mi, że najlepsze efekty daje przedwzmacniacz, gdy każdy stopień wzmacnia tylko dwa razy! Dopiero po dwudziestu latach to sprawdziłem, budując taki przedwzmacniacz i standardowy, z tą samą barwą tonu i o tej samej czułości i napięciu wyjściowym, praktycznie różniły się tylko ilością stopni, ale za to efekt był wręcz zaskakujący, tego trzeba posłuchać, nie ma, co opisywać! Jeżeli pytasz, dla czego takiego czegoś nie robią, to odpowiem, a po co, jak na upartego to samo wzmocnienie można zrobi na dwóch stopniach zamiast na dziesięciu! Po co robić końcówkę 100W na sześciu lampach, jak można tą samą moc osiągnąć na czterech, wystarczy tylko podkręcić, co nieco, obniżając, co nieco jego inne walory! Priorytet, ma biznes, a nie jakość! Większości wystarcza, jak zrobią prześliczne opakowanie, durzą moc i wykończone niklem!
Pozdrawiam
Jak zaczynałem zabawę z elektroniką, to jeden starszy gość powiedział mi, że najlepsze efekty daje przedwzmacniacz, gdy każdy stopień wzmacnia tylko dwa razy! Dopiero po dwudziestu latach to sprawdziłem, budując taki przedwzmacniacz i standardowy, z tą samą barwą tonu i o tej samej czułości i napięciu wyjściowym, praktycznie różniły się tylko ilością stopni, ale za to efekt był wręcz zaskakujący, tego trzeba posłuchać, nie ma, co opisywać! Jeżeli pytasz, dla czego takiego czegoś nie robią, to odpowiem, a po co, jak na upartego to samo wzmocnienie można zrobi na dwóch stopniach zamiast na dziesięciu! Po co robić końcówkę 100W na sześciu lampach, jak można tą samą moc osiągnąć na czterech, wystarczy tylko podkręcić, co nieco, obniżając, co nieco jego inne walory! Priorytet, ma biznes, a nie jakość! Większości wystarcza, jak zrobią prześliczne opakowanie, durzą moc i wykończone niklem!
Pozdrawiam
-
goofy_tychy
- -

- Posty:43
- Rejestracja:15 sty 2007, o 17:54
- Lokalizacja:Tychy
- Kontaktowanie:
Witam
nieco zbocze z tematu,ale zbudowałem także powyższy kanał przesterowany wzorowany na Soldano i według mnie to nie jest żaden kanał przesterowany.
Gdy popatrzałem na przebieg na wyjściu miałem czystą sinusoide, więc już coś tutaj nie grało, dopiero po kilku małych zabiegach, coś zaczeło się dziać.
No więc na początku sam korektor barwy podpiąłem na wyjście układu, za kondensatorem C6, następnie wywaliłem rezystor 1M, z anody pierwszego stopnia, bo na wejście odrazu nam tłumił sygnał, nastepnie wywaliłem rezystory 1M i 220k z anody drugiego stopnia, usunołem elektrolit z katody trzeciego stopnia i na samo wejście układu w szereg dałem elektrolit 1uF, po tych małych zabiegach, wszystko zaczeło troszke lepiej grać, ale i tak jeszcze trzeba wiele pracy w to włożyć, bo może być o wiele lepiej.
Pozdrawiam i zachęcam do eksperymentów
nieco zbocze z tematu,ale zbudowałem także powyższy kanał przesterowany wzorowany na Soldano i według mnie to nie jest żaden kanał przesterowany.
Gdy popatrzałem na przebieg na wyjściu miałem czystą sinusoide, więc już coś tutaj nie grało, dopiero po kilku małych zabiegach, coś zaczeło się dziać.
No więc na początku sam korektor barwy podpiąłem na wyjście układu, za kondensatorem C6, następnie wywaliłem rezystor 1M, z anody pierwszego stopnia, bo na wejście odrazu nam tłumił sygnał, nastepnie wywaliłem rezystory 1M i 220k z anody drugiego stopnia, usunołem elektrolit z katody trzeciego stopnia i na samo wejście układu w szereg dałem elektrolit 1uF, po tych małych zabiegach, wszystko zaczeło troszke lepiej grać, ale i tak jeszcze trzeba wiele pracy w to włożyć, bo może być o wiele lepiej.
Pozdrawiam i zachęcam do eksperymentów
-
goofy_tychy
- -

- Posty:43
- Rejestracja:15 sty 2007, o 17:54
- Lokalizacja:Tychy
- Kontaktowanie:
Kto jest online
Użytkownicy przeglądający to forum: Obecnie na forum nie ma żadnego zarejestrowanego użytkownika i 12 gości