Wzmacniacz lampowy wykonany wg schematu mesa-boogie. Występują piski i gwizdy równierz
bez podłączonej gitary kiedy zwiększam zawartość wysokich tonów. I największe zniekształcenia są na kanale czystym. Odłączyłem kondensator katodowy lampy V2b i zamiast rezystora włączyłem pot.mont. 47k. Można regulować wzmocnienie lampy V2b. Przy mniejszym wzmocnieniu nie ma zniekształceń, ale całość gra dużo ciszej. W moim wzmacniaczu układ reg. barwy nie jest taki jak na schemacie. Zamontowałem tradycyjny układ bez LDR-a. Nie ma też LDR-a na wyj V3a.
Cały układ elektroniczny jest zaekranowany i podłączony do masy obudowy. Połączenia potencjometrów i gn wej. również ekranowane. Poniżej fragment schematu.
Aktyw Forum
Zarejestruj się na forum.ep.com.pl i zgłoś swój akces do Aktywu Forum. Jeśli jesteś już zarejestrowany wystarczy, że się zalogujesz.
Sprawdź punkty Zarejestruj sięPiski i gwizdy we wzmacniaczu gitarowym.
Moderatorzy:Jacek Bogusz, Adam Tatuś, tomasz_jablonski, Moderatorzy
-
janek11389
- -

- Posty:682
- Rejestracja:5 cze 2004, o 10:57
Witam! Nie dziwię się Tobie, że masz z tym poważne problemy, bo i pewnie samemu konstruktorowi to nie ruszyło tak jak powinno, no chyba, że tylko na tym papierze albo jakiejś symulacji komputerowej!
Wzmocnienie całego układu jest tak duże, że podejście do tego z standardową końcówką 775mV jest wielkim nie porozumieniem, no chyba, że konstruktor z góry założył, że czułość końcówki, z jaką to ma współpracować jest rzędu kilkunastu V! Co i tak w rzeczywistości jest chore!
Na początek proponuję uruchomić kanał czysty, odłączając tym samym stopnie U2a i U1a i teraz pojawia się już pierwszy problem, na samym wejściu jest w szereg z gitarą wstawiony równoległy filtr RC, który dla słabego sygnały samej gitary stanowi wielką oporność zaporową tych paru miliwolt! Podmień te 180pF na 10nF.
Następnie wylutuj elektrolity z katod U2b, U1b i U3a, automatycznie wzmocnienie układu powinno znacznie spaś! I teraz jest pytanie do Ciebie, z jaką końcówką i o jakiej czułości
podchodzisz do tego? To jest bardzo ważne ile mili wolt będzie na wyjściu przedwzmacniacza i jaką czułość ma Twoja końcówka, w praktyce te napięcia powinny by równe. Napisz mi, jakim oprzyrządowaniem dysponujesz, żebym mógł wiedzieć jak Cię pokierować? Pod zapytaniem stoi jeszcze ostatni stopień i tłumik, jaki jest tam zastosowany, ale do tego na pewno jeszcze wrucimy!
Pozdrawiam
Wzmocnienie całego układu jest tak duże, że podejście do tego z standardową końcówką 775mV jest wielkim nie porozumieniem, no chyba, że konstruktor z góry założył, że czułość końcówki, z jaką to ma współpracować jest rzędu kilkunastu V! Co i tak w rzeczywistości jest chore!
Na początek proponuję uruchomić kanał czysty, odłączając tym samym stopnie U2a i U1a i teraz pojawia się już pierwszy problem, na samym wejściu jest w szereg z gitarą wstawiony równoległy filtr RC, który dla słabego sygnały samej gitary stanowi wielką oporność zaporową tych paru miliwolt! Podmień te 180pF na 10nF.
Następnie wylutuj elektrolity z katod U2b, U1b i U3a, automatycznie wzmocnienie układu powinno znacznie spaś! I teraz jest pytanie do Ciebie, z jaką końcówką i o jakiej czułości
podchodzisz do tego? To jest bardzo ważne ile mili wolt będzie na wyjściu przedwzmacniacza i jaką czułość ma Twoja końcówka, w praktyce te napięcia powinny by równe. Napisz mi, jakim oprzyrządowaniem dysponujesz, żebym mógł wiedzieć jak Cię pokierować? Pod zapytaniem stoi jeszcze ostatni stopień i tłumik, jaki jest tam zastosowany, ale do tego na pewno jeszcze wrucimy!
Pozdrawiam
-
janek11389
- -

- Posty:682
- Rejestracja:5 cze 2004, o 10:57
Coś to mi nie bardzo pasuje, ale jeżeli tak twierdzisz, to widocznie tak jest! Nie całkiem zagrało tak jak, powinno, bo jednak zmniejszyłeś wzmocnienie lampy V2a, być może to wystarczyło w twoim wypadku, to wszystko zależy, z jaką czułością końcówki podszedłeś do tego! Napisz mi dokładnie, w które miejsce wpiąłeś te 470nF. Nie wiem, co dla Ciebie jest dobrze, ale jeżeli rozkręcisz się z wszystkim na maxsa w pokoju i gitara będzie miała lekkie tętencie do pod wzbudzania się, to znaczy, że faktycznie jest dobrze!
Zwiększyłem Wzmocnienie V2a (człon dołączany przez przek.RY1) przez równoległe dołączenie
470n do rezystora katody 1,5k. Zmniejszyłem wzmocnienie V2b odlutowując kondensator katody3,3u, a za rezystor 1,5k wstawiłem na razie pot .mont.22k ustawiony na ok 10k. Całość testuję na pełnym rozkręceniu wzmacniacza. Jak na razie wszystko ok. Jeszcze trochu słychać przydźwięk. W sumie to cały wzmacniacz jest mocno składakowy. Preamp i korektor to mesa,
następnie jest bramka diodowa, dalej część FX na tl072 od marschalla z dwoma powrotami i wyjściami do końcówki mocy. Dwie końcówki są z Lney 15(po dwie EL84 na kanał bez sprzężenia zwr.)
470n do rezystora katody 1,5k. Zmniejszyłem wzmocnienie V2b odlutowując kondensator katody3,3u, a za rezystor 1,5k wstawiłem na razie pot .mont.22k ustawiony na ok 10k. Całość testuję na pełnym rozkręceniu wzmacniacza. Jak na razie wszystko ok. Jeszcze trochu słychać przydźwięk. W sumie to cały wzmacniacz jest mocno składakowy. Preamp i korektor to mesa,
następnie jest bramka diodowa, dalej część FX na tl072 od marschalla z dwoma powrotami i wyjściami do końcówki mocy. Dwie końcówki są z Lney 15(po dwie EL84 na kanał bez sprzężenia zwr.)
-
janek11389
- -

- Posty:682
- Rejestracja:5 cze 2004, o 10:57
No cieszę się, że to Ci ruszyło i jesteś zadowolony, ale mnie ten układ nie daje spokoju i dla mnie jest on pod wielkim znakiem zapytania, szkoda, że nie ma zamieszczonego całego schematu, z końcówką i zasilaczem! Najgorsze jest to, że na schematach nie ma podanych napięć sygnałowych, w tedy wiele by to wyjaśniło! Samo stwierdzenie, że jest dobrze, też ma ogromny rozrzut, w dodatku piszesz, że końcówka idzie bez sprzężenia zwrotnego, co bez odpowiedniego przygotowania jej do takiej pracy, spowodowałoby potężny wzrost czułości wejściowej samej tej końcówki, dla tego chętnie bym zobaczył w całości ten schemat! Jeżeli na wejściu jest 1,5M równolegle z pojemnością 180pF, to ten stopień to prawdziwa żyleta, przepuszcza tylko same soprany i to te najwyższe, wytłumiając tym samym skutecznie wszystko, co się da, ale jeżeli usunąłeś z katody tą pojemność to wzmocnienie tego stopnia jest bardzo małe, na samym końcu bardzo skutecznie sygnał jest stłumiony przez równoległy tłumik oporowy! Zastanawia mnie, jaki był cel samego konstruktora, wzmacniając to wszystko ma maxa, po to żeby potem znowu to wszystko stłumić do minimum, przecież wraz z potężnym wzmocnieniem sygnału, zostały też wzmocnione wszystkie śmieci, jednym słowem jest to fabryka szumu i przydźwięku, no, ale może o to właśnie chodziło autorowi tej konstrukcji! Jedno jest pewne, pomijając sam przester, że ten kanał czysty nie dorówna, dobrze zaprojektowanemu kanałowi czystemu, ale żeby o tym się przekonać, to trzeba by postawić obydwie konstrukcje koło siebie i samemu się przekonać!
Nie jest to mój pierwszy wzmacniacz. Budowałem już wzmacniacz z EP i 30W Peavey.
Ten w założeniach mil być małym wzmacniaczem. Ale w toku budowy trochu się powiększył.
Na początku zaprojektowany był według schematu subway-rocket. Ma nitypowo podłączony bias i transformator sieciowy bardzo się grzał. Zamieniłem więc końcówkę na tą z laneya.
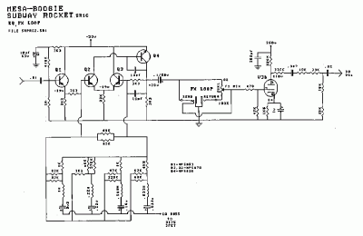
Pętla fx z oryginalnego schematu też się nie sprawdziła więc zamontowałem z marschalla.
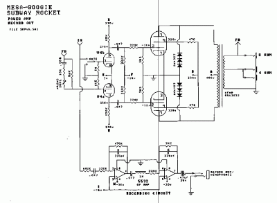
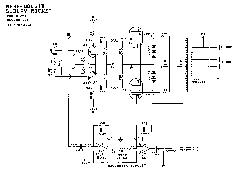
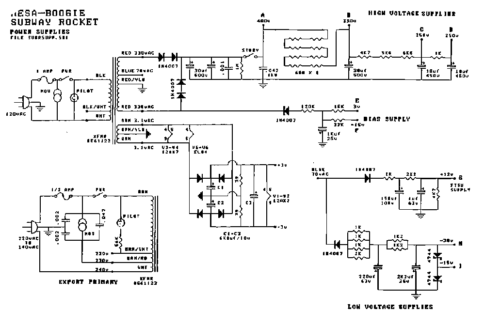
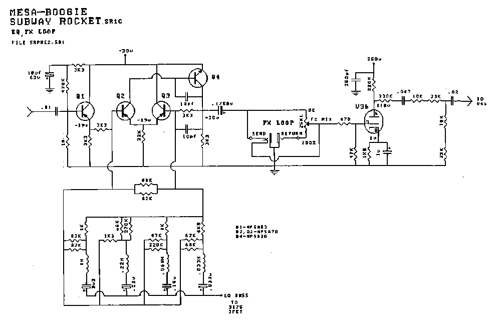
W korektorze zastosowałem potencjometry zamiast stałych rezystorów i zmieniłem układ załączania przekaźników. Zasilane wyższym napięciem przez rezystor i przy cewkach kondensator i dioda.W przyszłości będę stosował transoptory H11f1. Takie stosuje Laney w swoich konstrukcjach. Było tak wiele zmian ,że na pcb zrobił się niezły bałagan. Wzmacniacz zasila cztery głośniki 8 calowe w obudowie z pochloną częściowo płytą przednią. Całść naprawdę ma niezłego kopa. Miałem cały schemat narysować, ale te piski i gwizdy nie dawały mi spokoju. Teraz, kiedy całość zagrała to namaluję cały schemat. Na razie cały schemat mesa-boogie.
Ten w założeniach mil być małym wzmacniaczem. Ale w toku budowy trochu się powiększył.
Na początku zaprojektowany był według schematu subway-rocket. Ma nitypowo podłączony bias i transformator sieciowy bardzo się grzał. Zamieniłem więc końcówkę na tą z laneya.
Pętla fx z oryginalnego schematu też się nie sprawdziła więc zamontowałem z marschalla.
W korektorze zastosowałem potencjometry zamiast stałych rezystorów i zmieniłem układ załączania przekaźników. Zasilane wyższym napięciem przez rezystor i przy cewkach kondensator i dioda.W przyszłości będę stosował transoptory H11f1. Takie stosuje Laney w swoich konstrukcjach. Było tak wiele zmian ,że na pcb zrobił się niezły bałagan. Wzmacniacz zasila cztery głośniki 8 calowe w obudowie z pochloną częściowo płytą przednią. Całść naprawdę ma niezłego kopa. Miałem cały schemat narysować, ale te piski i gwizdy nie dawały mi spokoju. Teraz, kiedy całość zagrała to namaluję cały schemat. Na razie cały schemat mesa-boogie.
- Załączniki
-
- subway1.gif
- (11KiB)Pobrany 158 razy
-
janek11389
- -

- Posty:682
- Rejestracja:5 cze 2004, o 10:57
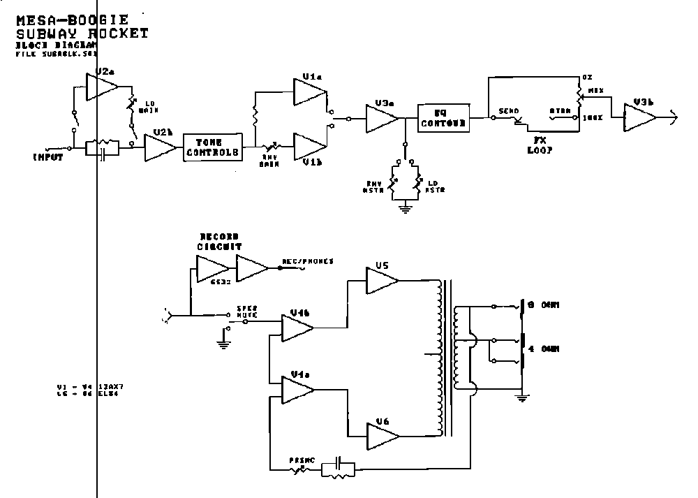
No to tylko pogratulować, że masz tyle cierpliwości i samo zaparcia w budowie takich skomplikowanych układów! Do nazw nie przywiązuj żadnej wagi, to tylko są chwyty reklamowe, jeżeli to nie jest twoja pierwsza konstrukcja, to znaczy, że na pewno dasz sobie radę! Mogę tylko podpowiedzieć, żebyś odpalał te bloki każdy z osobna z zachowaniem odpowiednich napięć sygnałowych wejściowych jak i wyjściowych, w tedy jak to połączysz w jedną całość to nie ma bata, musi to zagrać tak jak powinno!
Kto jest online
Użytkownicy przeglądający to forum: Obecnie na forum nie ma żadnego zarejestrowanego użytkownika i 10 gości
