Aktyw Forum

Zarejestruj się na forum.ep.com.pl i zgłoś swój akces do Aktywu Forum. Jeśli jesteś już zarejestrowany wystarczy, że się zalogujesz.

Sprawdź punkty Zarejestruj się

przedwzmacniacz +Tesla Mono130

goofy_tychy
-
-
Posty:43
Rejestracja:15 sty 2007, o 17:54
Lokalizacja:Tychy
Kontaktowanie:
przedwzmacniacz +Tesla Mono130

Postautor: goofy_tychy » 15 sty 2007, o 18:14

Witam
Posiadam lampową końcówkę mocy Tesla Mono 130 i chciałbym do niej dorobić jakis przewzmacniacz też na lampie, aby powstał z tego wzmacniacz typowo gitarowy.
Może ktoś ma jakieś pomysły i mogłby mi pomóc.
Jestem amatorem w tych sprawach więc prosze o wyrozumiałość :)
Schemat załączam w załączniku, ale niestety jest on kiepksiej jakości, postaram sie dolączyć jakis wyrazniejszy w miare możliwości.
Załączniki
mono130.gif
Schemat - tesla mono130

janek11389
-
-
Posty:682
Rejestracja:5 cze 2004, o 10:57

Postautor: janek11389 » 15 sty 2007, o 18:36

Witam! Fajną końcóweczka, chyba coś takiego kiedyś naprawiałem, bardzo ładnie tam wszystko po układane było i nawet trochę miejsca było na dobudowanie przedwzmacniacza!
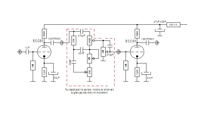
Praktycznie to masz większą część gotową, teraz wystarczy tylko dorzucić jedną lampę ECC83, dołożyć gdzieś ze cztery potencjometry i masz wzmacniacz jak się patrzy. Można to zrobić na dwa sposoby, dokładając do szasi cokół, lub robisz to na płytce i gotową płytkę montujesz gdzie znajdziesz miejsce! Dobrze by było jak byś sobie upatrzył jakąś barwę tonu, z jakiegoś fabrycznego modelu, bo ona ma tu duży wpływ na brzmienie!

goofy_tychy
-
-
Posty:43
Rejestracja:15 sty 2007, o 17:54
Lokalizacja:Tychy
Kontaktowanie:

przedwzmacniacz +Tesla Mono130

Postautor: goofy_tychy » 15 sty 2007, o 19:22

Zastanawiałem sie własnie nad schemat od pana Janka, ewentualnie nad schemat przewmacniacza jakiegos fendera. Co o tym sądzicie ?
Załączniki
pre2.gif
schemat Fendera
pre2.gif (6.37KiB)Przejrzano 8765 razy
Schemat przedwzmacniacza 2.jpg
Schemat od pana Janka

janek11389
-
-
Posty:682
Rejestracja:5 cze 2004, o 10:57

Postautor: janek11389 » 15 sty 2007, o 20:35

Obydwa są dobre, w pierwszym brak pojemności na wejściu powoduje lekkie stłumienie solówki, kiedyś to testowałem, wpinając izostat na wejście z możliwością dokładania tej pojemności za pomocą wciśnięcia izostatu, ewidentnie bez tej pojemności soprany są stłumiane! Na pewno to nie będzie odczuwalne po podejściu pod układ z przesterem, wiec wybór należy do Ciebie! Z czułością nie powinno być problemu, ponieważ na wejściu tej końcówki jest potencjometr montażowy, wiec, co tam wstawisz to i tak powinno się dać wyregulować!

goofy_tychy
-
-
Posty:43
Rejestracja:15 sty 2007, o 17:54
Lokalizacja:Tychy
Kontaktowanie:

przedwzmacniacz +Tesla Mono130

Postautor: goofy_tychy » 16 sty 2007, o 22:40

Oststanio rpzeglądałem sonie schematy i trafilem na wzmacniacz Orange Graphic Mk II schemat załaczam w linku Schemat Orange Graphic MK II . Zastanawiam się czy nie zbudować może tego przewzmacniacza, tylko moją uwage zwrócil przełącznik SW2 w obwodzie anody drugiego stopnia V1B. Czy ktoś mogłby mi powiedzieć jakie jest jego zadanie ??
Z góry dziekuje za odpowiedź :)

janek11389
-
-
Posty:682
Rejestracja:5 cze 2004, o 10:57

Postautor: janek11389 » 16 sty 2007, o 22:51

Bardzo ciekawy układ, testowałem to kiedyś i uważam, że jest to jedno z lepszych i prostszych rozwiązań, robiłem nawet próby pomijając całkowicie barwę tonu, nawet chyba mam zaprojektowaną płytkę z takim rozwiązaniem. Obłożyłem dwunastopozycyjny przełącznik od 150pF wzwyż! Świetnie zastępuje to barwę tonu na kanale czystym, pojemność dobiera się do danej kolumny, tak żeby basu nie było za dużo, żeby był czysty, raz ustawisz i masz spokój, chyba, że zmieniasz kolumnę lub gitarę. Natomiast pod przester jest to wręcz nie zbędne, wiadomo, bowiem, że przester to nic innego jak tylko stosunek zawartości tych wszystkich harmonicznych, w jakimś tam paśmie, co w rzeczywistości daje nam klak, praktycznie ile obłorzysrz pojemności, tyle masz przesterów, od lekkiego do ciężkiej siary! Taki przełącznik powinien mieć każdy wzmacniacz lampowy, proste i skuteczne! Wiec, jeżeli czujesz się na siłach to gorąco polecam takie rozwiązanie!

goofy_tychy
-
-
Posty:43
Rejestracja:15 sty 2007, o 17:54
Lokalizacja:Tychy
Kontaktowanie:

przedwzmacniacz +Tesla Mono130

Postautor: goofy_tychy » 16 sty 2007, o 23:32

bede musial to wyprobowac, moze nie zastosuje przelacznika az 12 pozycyjnego tylko na pocztake moze jakis 5 pozycyjny, zawsze przeciez mona go rozbudowac, ale musze sie powazne nad tym zastanowic, bo ciekawilo mnie to po co tamjest taki "bajer" dziekuej za pomoc ;]

janek11389
-
-
Posty:682
Rejestracja:5 cze 2004, o 10:57

Postautor: janek11389 » 17 sty 2007, o 07:05

Coś mi się wydaje, że się przestraszyłeś tego przełącznika, nie ma znaczenia czy pięcio, czy dwunasto pozycyjny, to są tanie maleństwa do kupienia w każdym elektronicznym sklepie i dosłownie za parę groszy. Na schemacie wygląda to poważnie, ale te wszystkie kondensatory lutujesz bezpośrednio na tym przełączniku, a z przełącznika wychodzą tylko dwa przewody ekranowane, pozwalające na wpięcie się w obwód siatki, wystarczy tylko wywiercić otwór na przykręcenie go i po sprawie, nie taki diabeł straszny jak go malują, na pewno dasz radę a i uciechy będzie, co nie miara!
Wartości pojemności dajesz jak lecą, 270pF, 330pF, 370pF, 560pF, 680pF, 820pF, 1nF, 1,5, 2,2nF, 3,3nF 4,7nF, 5,6nF przy odsłuchach ten wypad najciekawiej, jeżeli chodzi o kanał czysty, ale decydujący wpływ ma tu kolumna, wiec nie będzie to regułą, 6,8nF, 10nF i 22nF, po wyżej już nie wiele to zmienia! Jako że wpinasz się już za kondensator anodowy, to kupujesz nisko napięciowe kondensatory, w granicach 10gr za sztukę, wiec gra warta świeczki, uwierz w siebie, prościej to zmontować, niż kolo w samochodzie napompować!

goofy_tychy
-
-
Posty:43
Rejestracja:15 sty 2007, o 17:54
Lokalizacja:Tychy
Kontaktowanie:

przedwzmacniacz +Tesla Mono130

Postautor: goofy_tychy » 3 lut 2007, o 09:22

Witam,
więc zmontowałem przedwzmacniacz pana Janka, ale nie wiem do konca jak sie teraz mam w nim wpiąć pod końcówke, a konkretnie mi chodzi o to skąd mam pobrać napięcie anodowe, z góry dziekuję za odpowiedź :)

janek11389
-
-
Posty:682
Rejestracja:5 cze 2004, o 10:57

Postautor: janek11389 » 3 lut 2007, o 09:31

Musisz się podpiąć pod ostatni z filtrów zasilacza, to znaczy z wyjściowym napięciem przedwzmacniacza podchodzisz do punktu 25 zasilacza i po kłopocie. Dobrze by było jak byś zrobił pomiar napięcia na nim, żeby wiedzieć, na czym się stoi!

goofy_tychy
-
-
Posty:43
Rejestracja:15 sty 2007, o 17:54
Lokalizacja:Tychy
Kontaktowanie:

przedwzmacniacz +Tesla Mono130

Postautor: goofy_tychy » 7 lut 2007, o 22:36

Witam wszystkich, temat można juz uznać za zakończony ponieważ z pomoca pana Janka przedwzmacniacz został wybudowany i uruchomiony, w koncówce został zmieniony tylko rezystor R4, aby obniżyć czułość wzmacniacza, a w przedwzmacniaczu zastosowałem dwupunktową barwe tonu, ktora znamy z MV-3.

Brzmienie calego wzmacniacza poprawiło się, czysty kanał nabrał takiej "głębi", a pod przesterem wzmacniacz pokazuje swój pazur.

Wróć do „Live sound, gitara, nagłośnienie, światło, instalacje”

Kto jest online

Użytkownicy przeglądający to forum: Obecnie na forum nie ma żadnego zarejestrowanego użytkownika i 10 gości