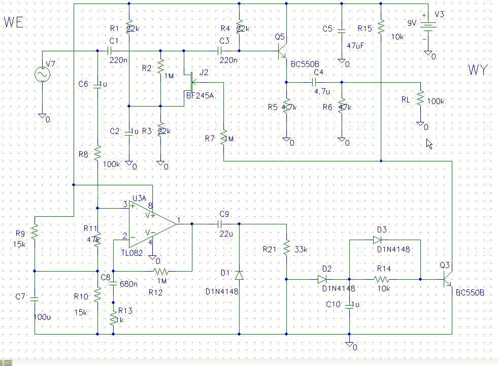
Mam kilka pytań co do ukladu (zasady działania) bramki szumów
(schemat http://www.sklep.avt.com.pl/go/_info/?id=14597 )
1. Na jakiej zasadzie ( i w którym miejscu ) następuje odcięcie małego sygnalu na wyjściu ?
2. Jak napięcie T3 steruje bramką T1 ?
3. Jaki wpływ w układzie ma kondensator C10 oraz C3 ?
4. po co na wyjściu układu jest wtórnik emiterowy ?
Aktyw Forum
Zarejestruj się na forum.ep.com.pl i zgłoś swój akces do Aktywu Forum. Jeśli jesteś już zarejestrowany wystarczy, że się zalogujesz.
Sprawdź punkty Zarejestruj sięBramka szumow ( AVT 304 ) ..kilka pytań co do układu
Moderatorzy:Jacek Bogusz, Grzegorz Becker, procesorowiec, robertw, Moderatorzy
-
abrakapokus
- -

- Posty:3
- Rejestracja:16 mar 2006, o 09:10
- Lokalizacja:Wrocław
-
abrakapokus
- -

- Posty:3
- Rejestracja:16 mar 2006, o 09:10
- Lokalizacja:Wrocław
Widocznie niedokładnie czytasz. Np. odpowiedź na pierwsze pytanie jest na końcu pierwszej strony i początku drugiej: "W momencie spadku poziomu sygnału poniżej progu ustawionego potencjometrem THRESHOLD, następuje zamknięcie przelotu wejście - wyjście, a tym samym odcięcie źródła zakłóceń od wzmacniacza". Jak popatrzysz na schemat, to widać, że sygnał wejściowy jest zwierany do masy przez przewodzący tranzystor T1 i kondensator C2. Z innymi pytaniami jest podobnie.
Marek
Marek
-
abrakapokus
- -

- Posty:3
- Rejestracja:16 mar 2006, o 09:10
- Lokalizacja:Wrocław
ok, zsrobiłem symulacje w Pspice i układ nie działa, tzn. niezależnie od amplitudy sygnału wejściowego na wyjściu otrzymuje ten sam sygnał o dużo mniejszej amplitudzie, poza tym doszedłem jeszcze do tego ze wzmacniacz operacyjy wogole nie wzmaćnia , na wyjściu jest to samo co na wejściu, co jest przyczyną ?? prosze o pomoć
Kto jest online
Użytkownicy przeglądający to forum: Obecnie na forum nie ma żadnego zarejestrowanego użytkownika i 33 gości
