Aktyw Forum
Zarejestruj się na forum.ep.com.pl i zgłoś swój akces do Aktywu Forum. Jeśli jesteś już zarejestrowany wystarczy, że się zalogujesz.
Sprawdź punkty Zarejestruj sięWykrywacz metali ze zrównoważoną indukcyjnością od podstaw
Moderatorzy:Jacek Bogusz, Grzegorz Becker, procesorowiec, robertw, Moderatorzy
Ja tam jako elementy kształtujące charakterystykę, rezonans i sprzęgające widziałbym MKSE, a nie zwykłe ceramiki zawsze stabilniej, a zmiany temperatury podczas eksploatacji mogą się pojawić.
- Tomasz Gumny
- -

- Posty:685
- Rejestracja:4 lut 2004, o 23:31
- Lokalizacja:Trzcianka/Poznań
Re: Wykrywacz metali ze zrównoważoną indukcyjnością od podst
Coś w tym jest co piszesz... O tłumienie bym się tak nie bał, bo i nachylenie filtrów niewielkie. Gorzej, że zmiana pojemności pod wpływem temperatury może powodować realną zmianę fazy w ciągu kilku..kilkunastu minut, czyli znacznie częściej niż odbywa się strojenie do gruntu. które by taką zmianę skompensowało.
Może faktycznie poprzestać na stabilnym kondensatorze rezonansowym a resztę zrobić jako wzmacniacze liniowe ze sprzężeniem zmiennoprądowym?
Może faktycznie poprzestać na stabilnym kondensatorze rezonansowym a resztę zrobić jako wzmacniacze liniowe ze sprzężeniem zmiennoprądowym?
- Tomasz Gumny
- -

- Posty:685
- Rejestracja:4 lut 2004, o 23:31
- Lokalizacja:Trzcianka/Poznań
Re: Wykrywacz metali ze zrównoważoną indukcyjnością od podst
Oszacujmy zmianę przesunięcia fazowego dla pojedynczego układu RC dla R1=100Ω, C1=200nF:
φ = arctan( 2 * Π * f * R1 * C1 ) = arctan( 2 * 3.14 * 7800 * 200 * 100e-9 ) = 44.43°
Kondensatory 100n wielkości 0805 lub 1206 są zwykle robione z dielektrykiem X7R, który w zakresie temperatur 0..50°C może powodować zmianę pojemności o ±5%: Zatem pojemność może wynosić od 210nF przy 0°C do 190nF przy 50°C.
Dla rezystorów 1% współczynnik temperaturowy wynosi zwykle ±100PPM/°C, czyli przy zmianie o 50°C będzie to ±0.5%. Zatem rezystancja może zmienić się od 99.5Ω do 100.5Ω.
Najmniejsze przesunięcie - 42.82° będzie dla 99.5Ω i 190nF, największe - 45.97° dla 100.5Ω i 210nF.
To oznacza zmianę od -1.16° do +1.54°, chociaż w rzeczywistości zmiany temperatur będą mniejsze 5..10°C, ale też stopni RC jest kilka. Szkoda byłoby tracić rozdzielczość z jaką może pracować procesor (0.176°).
Zatem filtry wylatują (poza kondensatorem rezonansowym).
Chyba, że zostawimy tylko dolnoprzepustowe (20kΩ||1nF), bo taka pojemność jest dostępna z dielektrykiem NP0/C0G o minimalnym współczynniku temperaturowym:
φ = arctan( 2 * Π * f * R1 * C1 ) = arctan( 2 * 3.14 * 7800 * 200 * 100e-9 ) = 44.43°
Kondensatory 100n wielkości 0805 lub 1206 są zwykle robione z dielektrykiem X7R, który w zakresie temperatur 0..50°C może powodować zmianę pojemności o ±5%: Zatem pojemność może wynosić od 210nF przy 0°C do 190nF przy 50°C.
Dla rezystorów 1% współczynnik temperaturowy wynosi zwykle ±100PPM/°C, czyli przy zmianie o 50°C będzie to ±0.5%. Zatem rezystancja może zmienić się od 99.5Ω do 100.5Ω.
Najmniejsze przesunięcie - 42.82° będzie dla 99.5Ω i 190nF, największe - 45.97° dla 100.5Ω i 210nF.
To oznacza zmianę od -1.16° do +1.54°, chociaż w rzeczywistości zmiany temperatur będą mniejsze 5..10°C, ale też stopni RC jest kilka. Szkoda byłoby tracić rozdzielczość z jaką może pracować procesor (0.176°).
Zatem filtry wylatują (poza kondensatorem rezonansowym).
Chyba, że zostawimy tylko dolnoprzepustowe (20kΩ||1nF), bo taka pojemność jest dostępna z dielektrykiem NP0/C0G o minimalnym współczynniku temperaturowym:
Re: Wykrywacz metali ze zrównoważoną indukcyjnością od podst
Też w drodze z pracy przyszło mi do głowy, że filtry mogą powodować kłopoty ze stabilnością fazy, i jeśli zmiany fazy okażą się za duże, to trzeba będzie albo pracować w strefie mniejszej czułości fazy (czyli dla większych C3 i C5 a mniejszych C4 i C6), a jeśli taki filtr uznamy za iluzoryczny, to w ogóle z niego zrezygnować wyrzucając kondensatory. Jednak dodatkowo też sądzę, że trzeba starannie sprawdzić niestabilność fazy od zmian elementów obwodu rezonansowego, gdyż będzie ona tym większa, im większa jest dobroć tego obwodu. Wrażliwość fazy na zmiany poszczególnych elementów jest następująca (dla miary kąta w radianach):
dla R1 - zero, jeśli obwód jest w rezonansie
dla C1: -Q*ΔC1/C1
dla Lrx: -Q*ΔLrx/Lrx
Q = R1/(ω*Lrx) = ω*C1*R1
ω = 2*Π*f
Nie mam pojęcia, jaka może być dobroć takiej cewki wytrawionej na laminacie.
I jeszcze jedno: napięcie na R1||C1 w stosunku do napięcia indukowanego w cewce (czyli w warunkach braku obciążenia w postaci R1||C1) jest większe Q razy, ale ponadto jest opóźnione o Π/2, czyli 90°.
dla R1 - zero, jeśli obwód jest w rezonansie
dla C1: -Q*ΔC1/C1
dla Lrx: -Q*ΔLrx/Lrx
Q = R1/(ω*Lrx) = ω*C1*R1
ω = 2*Π*f
Nie mam pojęcia, jaka może być dobroć takiej cewki wytrawionej na laminacie.
I jeszcze jedno: napięcie na R1||C1 w stosunku do napięcia indukowanego w cewce (czyli w warunkach braku obciążenia w postaci R1||C1) jest większe Q razy, ale ponadto jest opóźnione o Π/2, czyli 90°.
- Tomasz Gumny
- -

- Posty:685
- Rejestracja:4 lut 2004, o 23:31
- Lokalizacja:Trzcianka/Poznań
Re: Wykrywacz metali ze zrównoważoną indukcyjnością od podst
Dzięki za te wzory, będę musiał je sobie na spokojnie przetrawić.
Na razie wyrzuciłem z sondy przedwzmacniacz na SSM2019 i podłączyłem do cewki RX tylko R1, C1 i ekranowany przewód podłączony na wejście pierwszego stopnia na SSM2135. Sygnał na wyjściu pierwszego stopnia wygląda bardzo przyzwoicie. Drugi stopień jest przesterowany, bo sonda się trochę "rozrównoważyła", więc będę musiał ponownie zrobić z nią porządek.
Skoro już przy tym jesteśmy: przebiegiem odniesienia jest dla mnie obecnie napięcie na cewce nadawczej TX+BUCK. Pole wytwarza prąd, zatem chyba byłoby korzystniej pobierać sygnał referencyjny z bocznika włączonego szeregowo w obwód cewek TX+BUCK (tak jak to narysowałem na tym schemacie)? Dzięki temu unikniemy błędu wynikającego ze zmiany przesunięcia fazy między napięciem i prądem, które zależy od rezystancji:
φ = arctg( ωL / R )
Zmiana rezystancji dla miedzi wynosi około +0.4%/°C, zatem przy zmianie o 25°C będzie to +10%.
Dla naszej cewki (2.2Ω+175µH) oznacza to zmianę fazy o:
φ1 = arctg( 2 * Π * 7800Hz * 175µH / 2.20Ω ) = 75.61°
φ2 = arctg( 2 * Π * 7800Hz * 175µH / 2.42Ω ) = 74.24°
Δφ = 1.37° - to sporo jak na błąd na "dzień dobry".
Jak będę taką miał, to się dowiemy.Nie mam pojęcia, jaka może być dobroć takiej cewki wytrawionej na laminacie.
Na razie wyrzuciłem z sondy przedwzmacniacz na SSM2019 i podłączyłem do cewki RX tylko R1, C1 i ekranowany przewód podłączony na wejście pierwszego stopnia na SSM2135. Sygnał na wyjściu pierwszego stopnia wygląda bardzo przyzwoicie. Drugi stopień jest przesterowany, bo sonda się trochę "rozrównoważyła", więc będę musiał ponownie zrobić z nią porządek.
Jeśli to przesunięcie będzie stałe, to sobie z nim poradzę.I jeszcze jedno: napięcie na R1||C1 w stosunku do napięcia indukowanego w cewce (czyli w warunkach braku obciążenia w postaci R1||C1) jest większe Q razy, ale ponadto jest opóźnione o Π/2, czyli 90°.
Skoro już przy tym jesteśmy: przebiegiem odniesienia jest dla mnie obecnie napięcie na cewce nadawczej TX+BUCK. Pole wytwarza prąd, zatem chyba byłoby korzystniej pobierać sygnał referencyjny z bocznika włączonego szeregowo w obwód cewek TX+BUCK (tak jak to narysowałem na tym schemacie)? Dzięki temu unikniemy błędu wynikającego ze zmiany przesunięcia fazy między napięciem i prądem, które zależy od rezystancji:
φ = arctg( ωL / R )
Zmiana rezystancji dla miedzi wynosi około +0.4%/°C, zatem przy zmianie o 25°C będzie to +10%.
Dla naszej cewki (2.2Ω+175µH) oznacza to zmianę fazy o:
φ1 = arctg( 2 * Π * 7800Hz * 175µH / 2.20Ω ) = 75.61°
φ2 = arctg( 2 * Π * 7800Hz * 175µH / 2.42Ω ) = 74.24°
Δφ = 1.37° - to sporo jak na błąd na "dzień dobry".
Re: Wykrywacz metali ze zrównoważoną indukcyjnością od podst
A ja zostawiłbym wzmacniacz zmiennoprądowy SSM2135 w porywach może mieć 2mV offsetu, jak to wymnożysz....
Wartość C3 dał gdzieś 1-4,7uF MKSE itp lub większa ale z jakimś dobrym elektrolitem.
Wartość C3 dał gdzieś 1-4,7uF MKSE itp lub większa ale z jakimś dobrym elektrolitem.
- Tomasz Gumny
- -

- Posty:685
- Rejestracja:4 lut 2004, o 23:31
- Lokalizacja:Trzcianka/Poznań
Re: Wykrywacz metali ze zrównoważoną indukcyjnością od podst
Wzmacniacz jest zmiennoprądowy, tylko nie pasmowy! Przy taki dużych wzmocnieniach inaczej się chyba nie da...
C3 na razie jest 1µF, ale faktycznie przy większej pojemności wzmacniacz będzie mniej fazoczuły na jej wahania.
C3 na razie jest 1µF, ale faktycznie przy większej pojemności wzmacniacz będzie mniej fazoczuły na jej wahania.
Re: Wykrywacz metali ze zrównoważoną indukcyjnością od podst
Zrozumiałem, że rezygnujesz z kształtowania charakterystyki zostawiając tylko sprzęgający.
- Tomasz Gumny
- -

- Posty:685
- Rejestracja:4 lut 2004, o 23:31
- Lokalizacja:Trzcianka/Poznań
Re: Wykrywacz metali ze zrównoważoną indukcyjnością od podst
W skrócie, bo zapowiada się znowu krótka przerwa a potem zapomnę:
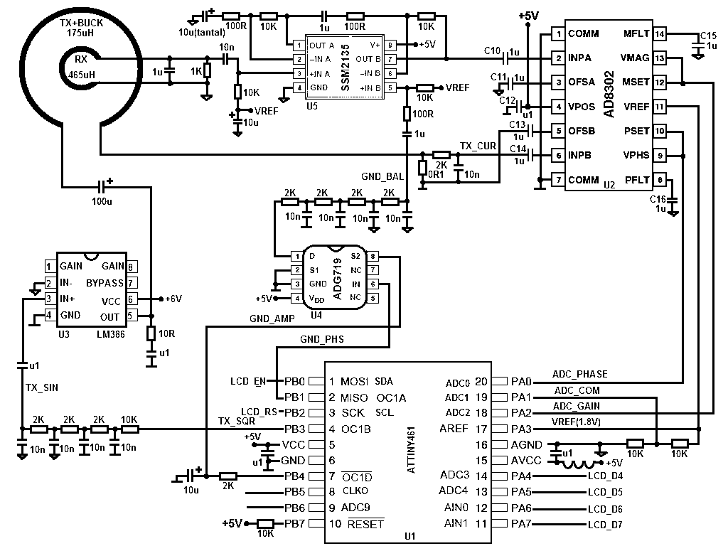
procesor na wyjściu OC1B wystawia przebieg bazowy TX_SQR (prostokąt, 7.8kHz)
po przejściu przez filtr 4xRC otrzymujemy TX_SIN, który wchodzi na wejście LM386 zasilający TX
prąd cewki nadawczej TX_CUR (z bocznika 0.1Ω) jest podawany na wejście referencyjne INPB układu AD8302
sygnał odebrany przez RX jest filtrowany rezonansowo (1µF) i wzmacniany 100x w połówce SSM2135
procesor wyjściem !OC1D (PWM, 15.6kHz) tworzy potencjał GND_AMP (amplituda gruntu)
na wyjściu OC1A (prostokąt, 7.8kHz) procesor wystawia przebieg GND_PHS (faza gruntu)
na jedno wejście klucza przełączającego ADG719 podawana jest masa, na drugie - napięcie GND_AMP a klucz jest przełączany sygnałem GND_PHS, zatem na wyjściu klucza dostajemy sygnał prostokątny o amplitudzie GND_AMP i fazie GND_PHS
z tego sygnału po przejściu przez filtr 4xRC otrzymujemy GND_BAL (ground balance)
w drugiej połówce SSM2135 od wstępnie wzmocnionego sygnału RX odejmowany jest przebieg GND_BAL
różnica RX i GND_BAL jest podawana na wejście INPA układu AD8302
Zadaniem procesora będzie utrzymywać tą różnicę jak najbliżej zera, czyli kompensować wpływ gruntu i niezrównoważenia sondy. Celowo wprowadzone opóźnienie kompensacji powinno spowodować, że znacznie szybsze zmiany sygnału RX pochodzące od obiektu nie zostaną skompensowane. Faza i amplituda tego co się przedostanie na wejście INPA (AD8302) powinna umożliwić wykrycie i identyfikację metalu.
Jeśli wyłączy się kompensowanie, to - jeśli dobrze rozumiem - otrzymamy tryb statyczny lub namierzania (pinpointer?).
Zadaniem procesora będzie utrzymywać tą różnicę jak najbliżej zera, czyli kompensować wpływ gruntu i niezrównoważenia sondy. Celowo wprowadzone opóźnienie kompensacji powinno spowodować, że znacznie szybsze zmiany sygnału RX pochodzące od obiektu nie zostaną skompensowane. Faza i amplituda tego co się przedostanie na wejście INPA (AD8302) powinna umożliwić wykrycie i identyfikację metalu.
Jeśli wyłączy się kompensowanie, to - jeśli dobrze rozumiem - otrzymamy tryb statyczny lub namierzania (pinpointer?).
- Tomasz Gumny
- -

- Posty:685
- Rejestracja:4 lut 2004, o 23:31
- Lokalizacja:Trzcianka/Poznań
Re: Wykrywacz metali ze zrównoważoną indukcyjnością od podst
Na wyjściu zasilającym cewkę TX (5 pin LM386) pojawia się ząbek, który odebrany przez RX i wzmocniony w SSM2135 wyskakuje po odjęciu gruntu (GND_BAL):
Przy amplitudzie sygnału na wyjściu 3Vpp ząbek ma 100mVpp. Na wejściach IN+ i IN- LM386 nic takiego nie widzę ani różnicowo, ani względem masy. Nie znalazłem też żadnego przebiegu prostokątnego, który mógłby powodować zakłócenie w tym momencie. Zaczynam podejrzewać LM386 - czy to możliwe?
Re: Wykrywacz metali ze zrównoważoną indukcyjnością od podst
Dodaj kondensator filtrujący na zasilaniu i bypassie LM386, zmniejsz C w wyjściowym obwodzie RC.
- Tomasz Gumny
- -

- Posty:685
- Rejestracja:4 lut 2004, o 23:31
- Lokalizacja:Trzcianka/Poznań
Re: Wykrywacz metali ze zrównoważoną indukcyjnością od podst
Jest tantalowy 47µF.Dodaj kondensator filtrujący na zasilaniu
Wstawię 10µF między 7 i masę.i bypassie LM386
Sprawdzę jak się zachowa bez tych elementów na wyjściu, ale to dopiero wieczorem. Przeglądając starsze oscylogramy zauważyłem, że ten ząbek jest od samego początku, tylko przedtem nie przeszkadzał i był mniej widoczny na tle zniekształceń od przełączania pojemności w filtrze.zmniejsz C w wyjściowym obwodzie RC.
- Tomasz Gumny
- -

- Posty:685
- Rejestracja:4 lut 2004, o 23:31
- Lokalizacja:Trzcianka/Poznań
Re: Wykrywacz metali ze zrównoważoną indukcyjnością od podst
Odłączenie od wyjścia dwójnika 10Ω/0.1µF dało taki efekt:
Kondensator tantalowy 10µF włączony między 7 (BYPASS) i masę nic nie zmienił.
Ząbek to pojedynczy uskok, nie widać za nim oscylacji.
Wyłączę procesor i podam sygnał z zewnętrznego generatora.
Ząbek to pojedynczy uskok, nie widać za nim oscylacji.
Wyłączę procesor i podam sygnał z zewnętrznego generatora.
- Tomasz Gumny
- -

- Posty:685
- Rejestracja:4 lut 2004, o 23:31
- Lokalizacja:Trzcianka/Poznań
Re: Wykrywacz metali ze zrównoważoną indukcyjnością od podst
Odłączony (od zasilania!) procesor i zewnętrzny generator jako źródło sygnału dla wzmacniacza:
Przy 30kHz ząbek staje się zafalowaniem, przy 40kHz w zasadzie znika.
Re: Wykrywacz metali ze zrównoważoną indukcyjnością od podst
Coś mało stabilny ten LM, dodaj jeszcze 100nF bezpośrednio na jego zasilaniu, sprawdź jak zachowa się po włączeniu w szereg z cewką nadawczą jakiegoś małego rezystora 02-1R. Ogranicz pasmo przenoszenia.Zmniejsz pojemność sprzęgająca z cewką 100uF dla 7kHz to za dużo.
Nie sieje CI coś przy stole np. lampa itp.
Nie sieje CI coś przy stole np. lampa itp.
- Tomasz Gumny
- -

- Posty:685
- Rejestracja:4 lut 2004, o 23:31
- Lokalizacja:Trzcianka/Poznań
Re: Wykrywacz metali ze zrównoważoną indukcyjnością od podst
W sumie masz rację - przeliczyłem rezystancje jakie będą miały cewki na pcb i wychodzi:[...] sprawdź jak zachowa się po włączeniu w szereg z cewką nadawczą jakiegoś małego rezystora 02-1R.
TX: 1.72[µΩ*cm] * 2*Π*(96+106)/2[mm] * 20[zw] / ( 16[mils] * 70[µm] ) = 7.5Ω
BUCK: 1.72[µΩ*cm] * 2*Π*(66+70)/2[mm] * 10[zw] / ( 16[mils] * 70[µm] ) = 2.5Ω
czyli w sumie 10Ω. Obecnie cewki z DNE mają w sumie 2.2Ω, więc dołączę rezystor 8.2Ω i zobaczymy co na to powie LM386.
W pobliżu jest tylko tradycyjna żarówka.Nie sieje CI coś przy stole np. lampa itp.
Ostatnio zmieniony 19 wrz 2011, o 21:45 przez Tomasz Gumny, łącznie zmieniany 1 raz.
- Tomasz Gumny
- -

- Posty:685
- Rejestracja:4 lut 2004, o 23:31
- Lokalizacja:Trzcianka/Poznań
Re: Wykrywacz metali ze zrównoważoną indukcyjnością od podst
Wprowadziłem sugerowane zmiany, trochę poeksperymentowałem i w tej chwili tor nadawczy wygląda tak:
Efekt na wyjściu wzmacniacza (5 pin LM386) jest całkiem niezły:
Teraz trzeba sprawdzić działanie wzmacniacza różnicowego (druga połówka SSm2135) i napisać program, który będzie wystawiał odpowiedni GND_BAL.
Re: Wykrywacz metali ze zrównoważoną indukcyjnością od podst
A co w końcu było powodem tego schodka? Przeciążenie LM'a?
- Tomasz Gumny
- -

- Posty:685
- Rejestracja:4 lut 2004, o 23:31
- Lokalizacja:Trzcianka/Poznań
Re: Wykrywacz metali ze zrównoważoną indukcyjnością od podst
Przyczyną było na pewno obciążenie a dokładniej jego indukcyjny charakter:
cewka TX+BUCK: 175µH / 2.2Ω - jest ząbek
rezystory: 2Ω, 4.7Ω, 10Ω - brak ząbka
cewka TX+BUCK + rezystor 10Ω: 175µH / 12.2Ω brak ząbka
Większe obciążenie (2Ω), ale o charakterze rezystancyjnym, nie powoduje powstania ząbka.
Edit: A jednak to nie wina obciążenia.
Zrobiłem porządki na płytce stykowej i poza wspomnianym "ząbkiem" pojawiły się dwa dodatkowe "zęby": Okazało się, że te zakłócenia powstają, gdy wykorzystuję styki sąsiadujące z GAIN1 (1 pin LM386) i GAIN8 (8 pin LM386). Przy czym wygląda na to, że GAIN1 jest bardziej podatny na zakłócenia. Podłączenie tych płytek kontaktowych do masy całkowicie wyeliminowało problem "ząbków".
Poprzednio zakłócenia znikały, bo dołączałem rezystory (w powietrzu) a żeby to zrobić odłączałem styk sąsiadujący z pinem 8. Ot, taka mała złośliwość rzeczy martwych...
Większe obciążenie (2Ω), ale o charakterze rezystancyjnym, nie powoduje powstania ząbka.
Edit: A jednak to nie wina obciążenia.
Zrobiłem porządki na płytce stykowej i poza wspomnianym "ząbkiem" pojawiły się dwa dodatkowe "zęby": Okazało się, że te zakłócenia powstają, gdy wykorzystuję styki sąsiadujące z GAIN1 (1 pin LM386) i GAIN8 (8 pin LM386). Przy czym wygląda na to, że GAIN1 jest bardziej podatny na zakłócenia. Podłączenie tych płytek kontaktowych do masy całkowicie wyeliminowało problem "ząbków".
Poprzednio zakłócenia znikały, bo dołączałem rezystory (w powietrzu) a żeby to zrobić odłączałem styk sąsiadujący z pinem 8. Ot, taka mała złośliwość rzeczy martwych...
- Tomasz Gumny
- -

- Posty:685
- Rejestracja:4 lut 2004, o 23:31
- Lokalizacja:Trzcianka/Poznań
Re: Wykrywacz metali ze zrównoważoną indukcyjnością od podst
Przy cewce RX podłączonej do masy kształt sygnału na wyjściu przedwzmacniacza był poprawny, ale potencjał sygnału mocno skakał co powodowało, że detektor fazy głupiał. Zapewne wynikało to ze sposobu montażu (na płytce stykowej) i w docelowym układzie byłoby do wyeliminowania, ale pomogło "podparcie" cewki RX o potencjał odniesienia (mile widziane uwagi do schematu):
Sygnał z cewki RX jest wzmacniany 30-krotnie (w praktyce około 40x). W drugim stopniu następuje odjęcie sygnału gruntu i wzmocnienie różnicy kolejne 30 razy. Przy "ręcznym" dobieraniu fazy i amplitudy gruntu jestem w stanie uzyskać na wejściu AD8302 około 10mVpp. W tym stanie 5-groszówka zanurzona w gruncie na 15cm daje wyraźną i stabilną zmianę sygnału fazy (amplitudy znacznie mniejszą).
Kto jest online
Użytkownicy przeglądający to forum: Obecnie na forum nie ma żadnego zarejestrowanego użytkownika i 20 gości
