Czekając na cewki można się zająć konstrukcją elektroniczną.
Układ wykrywacza można zrealizować na kilka sposobów:

HH - tor analogowy - sprzętowy, ustawianie i sygnalizacja - sprzętowa;

HS - tor analogowy - sprzętowy, ustawianie i sygnalizacja - programowo;

SS - tor analogowy - sprzęt tylko do przetworzenia na wielkość cyfrową, całe przetwarzanie, ustawianie i sygnalizacja programowa.
Rozwiązanie HH wydaje się nieco anachroniczne, chociaż nadal jest stosowane i ma swoich zwolenników.
Przetwarzanie całkowicie programowe SS wymagałoby bardzo wydajnego procesora i duuuuużo czasu na stworzenie oprogramowania. Chociaż jest to niewątpliwie przyszłość wykrywaczy, ja na razie wybieram HS, czyli tor sygnałowy zrealizowany za pomocą układów analogowych a procesor zajmie się obsługą... użytkownika.
Przyznam, że to co pojawi się w cewce odbiorczej jest dla mnie w dużej mierze niewiadomą. Wiarygodnej literatury opisującej wykrywacze od strony teoretycznej jest bardzo mało. W zasadzie jedynym źródłem wiedzy na temat technologii stosowanych w wykrywaczach są opisy patentowe zgłoszone przez czołowe firmy z tej branży.
Na początek chcę spróbować zaaplikować układ
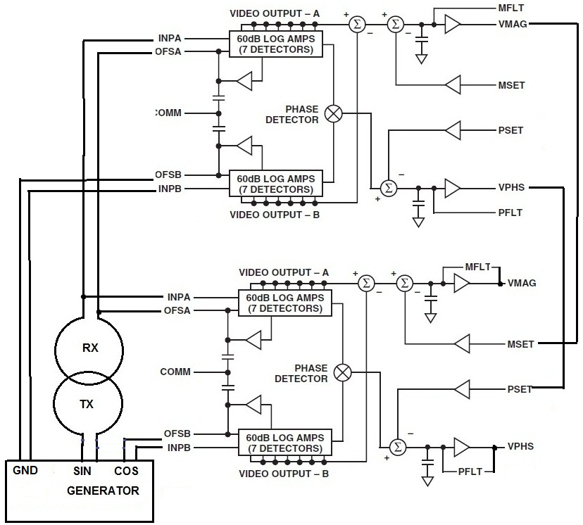
AD8302 firmy Analog Devices. Wprawdzie ten układ jest przeznaczony do częstotliwości radiowych (do 2.7GHz), ale producent przewiduje stosowanie go również w niższym zakresie -
AN-691.
W zasadzie AD8302 byłby kompletnym torem analogowym wykrywacza IB, gdyby ktoś w AD nie pomylił się

przy wyborze detektora fazy. A szkoda, bo sygnały z cewek można by podać bezpośrednio na wejścia AD8302 (
niebieskie połączenie) i cieszyć się gotowym układem. Problem polega na tym, że w wykrywaczu IB faza sygnału w cewce odbiorczej jest przesunięta od -90° do +90° względem sygnału w cewce nadawczej (zależnie od właściwości obiektu pod sondą) a detektor fazy w AD8302 nie odróżnia przesunięcia dodatniego od ujemnego (wykres
czerwony na rysunku).
Można sobie z tym poradzić na kilka sposobów:

dołączać układ przesuwający fazę dodatkowo o kilka stopni. Jeśli jesteśmy na lewym zboczu, to po dołączeniu układu napięcie na wyjściu detektora fazy wzrośnie. Jeśli przesunięcie jest dodatnie, to sygnał wyjściowy spadnie.

zbudować układ przesuwający fazę sygnału odebranego o 90°. Dla jednej częstotliwości rzecz byłaby do zrobienia, ale nie chcę zamykać sobie drogi do zmiany częstotliwości pracy generatora.
Wstępnie wybrałem trzecie rozwiązanie:

generator zasilający cewkę nadawczą sygnałem SIN będzie równocześnie generował sygnał COS przesunięty w fazie o 90° i to sygnał COS będzie podawany na wejście referencyjne AD8302. Dzięki temu detektor fazy w AD8302 będzie pracował na zboczu zaznaczonym na
zielono.
Przy odrobienie zachodu można nawet amplitudę sygnału COS związać z amplitudą sygnału SIN dzięki czemu na wyjściu GAIN nadal będziemy mieli informację o stosunku RX do TX a nie tylko o bezwzględnej wartości RX. To uniezależniłoby wskazanie GAIN od napięcia zasilającego generator.