Proszę się wczytać dokładnie w ten post.Witam, mam prośbę jeżeli ktoś ma schemat płytki na wersję pod wyświetlacz s65 na elementy przewlekane to proszę o podesłanie na adres @:
adik1234@wp.pl
Aktyw Forum
Zarejestruj się na forum.ep.com.pl i zgłoś swój akces do Aktywu Forum. Jeśli jesteś już zarejestrowany wystarczy, że się zalogujesz.
Sprawdź punkty Zarejestruj sięUzupelnienia do projektu "komputer samochodowy" AVT434
Moderatorzy:Jacek Bogusz, Grzegorz Becker, procesorowiec, robertw, Moderatorzy
NO i co?Nic dziwnego nie zauważyłem.Proszę się wczytać dokładnie w ten post.Witam, mam prośbę jeżeli ktoś ma schemat płytki na wersję pod wyświetlacz s65 na elementy przewlekane to proszę o podesłanie na adres @:
adik1234@wp.pl
Hej zrobiłem sobie ten komputerek na wyświetlaczu od 5110 odpalił za pierwszym razem 
Działa narazie super, ale mam do was pytanie. Czy jest gdzieś aktualna instrukcja obsługi do nowych softów??
Bo mam problem z ustawieniem tego. Na początku widoczne były tylo 2 ekrany. Po czym poprzestawiałem w ustwieniach wyświetlania ekranów i mam teraz wszystkie, ale znikneło mi napięcie z głównego ekranu i jest teraz skanowanie pomiedzy kilkoma pareametrami, jak to wyłaczyć?? I wrócić żeby pokazywał napięcie aku.
Pzdr Devolt
Działa narazie super, ale mam do was pytanie. Czy jest gdzieś aktualna instrukcja obsługi do nowych softów??
Bo mam problem z ustawieniem tego. Na początku widoczne były tylo 2 ekrany. Po czym poprzestawiałem w ustwieniach wyświetlania ekranów i mam teraz wszystkie, ale znikneło mi napięcie z głównego ekranu i jest teraz skanowanie pomiedzy kilkoma pareametrami, jak to wyłaczyć?? I wrócić żeby pokazywał napięcie aku.
Pzdr Devolt
Witam. Chciałbym sie dowiedziec jak wygląda w praktyce pomiar z czujnika prędkości i wtryskiwacza zrealizowany w taki sposób jak jest opisane w ep 9/2005.
Według opisu jest , że komputer mierzy czas otwarcia wtryskiwacza gdy na P3.2 jest stan wysoki, czyli wtedy jest w przerwaniu i liczy ten czas. Co mnie zastanawia to jak komputer radzi sobie z tymi przerwaniami , to znaczy gdy na przykład w czasie 1s wtryskiwacz jest otawary przez 500ms to znaczy, ze przez 500ms komputer jest w przerwaniu i przerwania od czujnika prędkości nie mogą byc obsługiwane w tym czasie. Niech ktoś pomoze mi to zrozumiec . Dzieki
Według opisu jest , że komputer mierzy czas otwarcia wtryskiwacza gdy na P3.2 jest stan wysoki, czyli wtedy jest w przerwaniu i liczy ten czas. Co mnie zastanawia to jak komputer radzi sobie z tymi przerwaniami , to znaczy gdy na przykład w czasie 1s wtryskiwacz jest otawary przez 500ms to znaczy, ze przez 500ms komputer jest w przerwaniu i przerwania od czujnika prędkości nie mogą byc obsługiwane w tym czasie. Niech ktoś pomoze mi to zrozumiec . Dzieki
Tzn, interesuje mnie różnica pomiędzy ilością zużytego gazu zliczoną przez komputerek, a faktycznym zużyciem, powiedzmy na całym zbiorniku (ok. 40L). Pozdrawiam.
Uzywam przy instalacji LPG drugiej gen. z silnikiem 1,3 przy zbiorniku 29L.
W mieście dokładnosc wynosi ok 0,3-0,6L na zbiornik.
Czyli ogólnie jak mam już stan 0L to lepiej podjechać na stację i taka dokładność jest według mnie rewelacyjna.
Oryginalna kontrolka rezerwy moze się schować ze swoją dokładnością bo potrafi się zapalić w 3/4 stanu zbiornika.
Ciekawi mnie jaka jest dokładność przy sekwencji.
Uzywam przy instalacji LPG drugiej gen. z silnikiem 1,3 przy zbiorniku 29L.
W mieście dokładnosc wynosi ok 0,3-0,6L na zbiornik.
Czyli ogólnie jak mam już stan 0L to lepiej podjechać na stację i taka dokładność jest według mnie rewelacyjna.
Oryginalna kontrolka rezerwy moze się schować ze swoją dokładnością bo potrafi się zapalić w 3/4 stanu zbiornika.
Ciekawi mnie jaka jest dokładność przy sekwencji.
Witam
Putanie do autora projektu
Ja mam komputerek na wyświetlaczu simensa S65, jeździ już ze mną 4 miesiące i wszystko byłoby OK gdyby nie problem z właściwym wskazywaniem napięcia ładowania akumulatora. Zasilanie podpiąłem pod akumulator (przez bezpiecznik), natomiast napięcie po kluczyku wziąłem ze złącza radia. Jak rozumiem na początku ustawiam aktualną wartość napięcia akumulatora (ok 12,5V). Niestety po uruchomieniu samochodu wartość ta zmienia się ale w granicach 12-13V pomimo iż napięcie na zasilaniu komputerka wacha się w granicach 14,3 - 14,5V. Jak prawidłowo skalibrowac ten przetwornic aby prawidłowo wskazywał napięcie akumulatora?
Putanie do autora projektu
Ja mam komputerek na wyświetlaczu simensa S65, jeździ już ze mną 4 miesiące i wszystko byłoby OK gdyby nie problem z właściwym wskazywaniem napięcia ładowania akumulatora. Zasilanie podpiąłem pod akumulator (przez bezpiecznik), natomiast napięcie po kluczyku wziąłem ze złącza radia. Jak rozumiem na początku ustawiam aktualną wartość napięcia akumulatora (ok 12,5V). Niestety po uruchomieniu samochodu wartość ta zmienia się ale w granicach 12-13V pomimo iż napięcie na zasilaniu komputerka wacha się w granicach 14,3 - 14,5V. Jak prawidłowo skalibrowac ten przetwornic aby prawidłowo wskazywał napięcie akumulatora?
Re: Płytka
Ściągnij sobie to i7i.biz/kompS65.rarWitam
Czy posiada ktoś plik do wydruku płytki na elementy przewlekane do S65?
Szukam po całym temacie ale nie widzę.
Pozdrawiam
Witam!
Na początku wielkie gratulacje dla autora. Sam zacząłem się bawić w zaprogramowanie podobnego układu, ale duuużo uboższego w funkcje. Teraz widzę, że moje "dzieło" to zero w porównaniu z tym.
Mam jednak pytanie - albo nie zauważyłem, albo nie ma kodu programu (rozszerzenie .c).
Nie ukrywam, że chciałbym widzieć źródło. Oczywiście nie mam zamiaru "zrzynać" gotowych fragmentów, ale może uda mi się podpatrzeć jakiś ciekawy pomysł.
Gdyby ktoś posiadał ten plik, prosiłbym o podesłanie na marcinbrz(at)os.pl, ewentualnie umieszczenie w temacie.
Pozdrawiam!
Marcin
Na początku wielkie gratulacje dla autora. Sam zacząłem się bawić w zaprogramowanie podobnego układu, ale duuużo uboższego w funkcje. Teraz widzę, że moje "dzieło" to zero w porównaniu z tym.
Mam jednak pytanie - albo nie zauważyłem, albo nie ma kodu programu (rozszerzenie .c).
Nie ukrywam, że chciałbym widzieć źródło. Oczywiście nie mam zamiaru "zrzynać" gotowych fragmentów, ale może uda mi się podpatrzeć jakiś ciekawy pomysł.
Gdyby ktoś posiadał ten plik, prosiłbym o podesłanie na marcinbrz(at)os.pl, ewentualnie umieszczenie w temacie.
Pozdrawiam!
Marcin
-
zbyszek6000
- -

- Posty:4
- Rejestracja:6 paź 2008, o 20:06
- Lokalizacja:Kołaki Kościelne
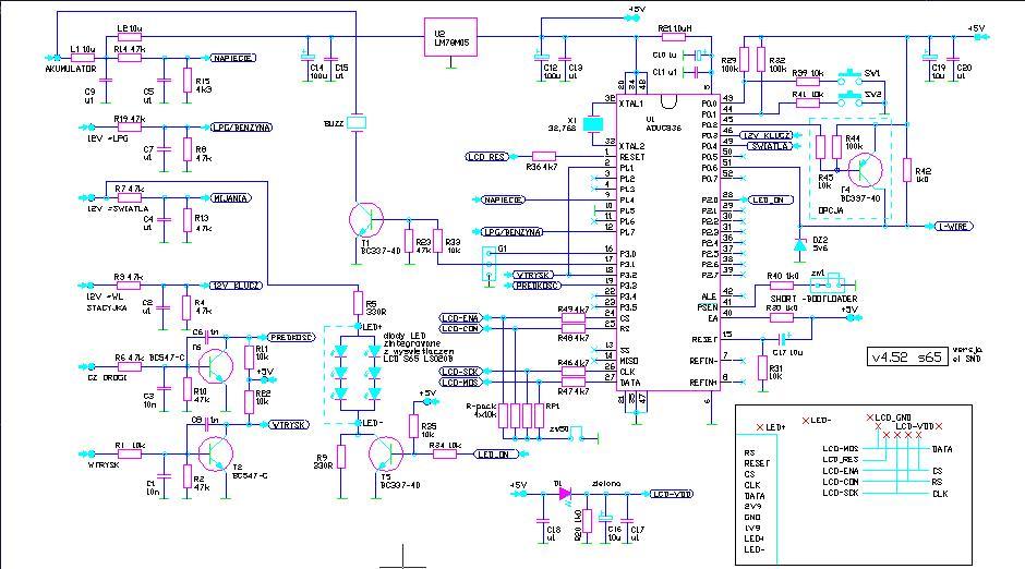
zrobiłem płytkę według schematu zamieszczonego przez fachman, ale nie mogę odczytać wartości niektórych elementówJeśli chodzi o wersję z kolorowym lcd to mam pod s65 nową o wymiarach identycznych jak wyświetlacz od s65 i poczekajcie moment, zaraz ją wrzucę, tam jest montaż mieszany bo przewlekane nie mieściły się na takiej małej płytce.
czy ktoś ma może spis elementów pod ten schemat albo jest w stanie go odczytać?
pozdro
10k R1, 25, 31, 33, 34, 39, 41, 45
47k R2, 4, 6, 7, 9, 10, 13, 14, 19, 23
4k7 R36, 46, 47,48, 49
330 R5
4k3 R15
1k R20, 30, 40, 42
100k R29, 44
Nie znam wartości R3, 8, 11, 24, 26, 27, 32, 35, które są na zdjęciu oznaczenie elementów
T1 BC337-4D T2 BC 547-C T4 BC337-4D T5 BC337-4D T6 BC547-C
KONDENSATOR CERAMICZNY
1n C6
10n C1, 3, 10
100n C2, 4, 5, 7, 13, 15, 17, 18, 20
KONDENSATOR ELEKTROLITYCZNY
100u C12, 14
10u C16
Nie znam wartości C9(na zdj występuje dwa razy), c11, c8, c19
L1, L2, L3
Witam. Mam problem przy zliczaniu impulsów z wtryskiwaczy przy silniku diesla typu common rail .W silniku tym wtryskiwacze otwierane są z dość dużą częstotliwością (do kilku razy na jeden cykl spalania ).Po podłączeniu komputera sam. do generatora okazuje się że od 8 Hz do 256 Hz czas przebiegu pokazywany przez komputer jest prawidłowy , powyżej i poniżej tej częstotliwości sporo zawyżony (sprawdzone dwa egzemplarze komputera). Mam pytanie do posiadaczy komputerków , jak u Was jest z tą częstotliwością , czy to wynika z oprogramowania , czy mojego błędu w montażu. Dziękuję i pozdrawiam.
ukończyłem swoją pracę z komputerkiem, teraz tylko zostaje kalibracja drogi i wtrysku
jeśli ktoś zna wartości tych zmiennych dla Mazdy 323f BA silnik 1.5 (Z5) 96r. to by pomogło
wyświetlacz wbudowałem w licznik
a wygląda to tak

jeśli ktoś zna wartości tych zmiennych dla Mazdy 323f BA silnik 1.5 (Z5) 96r. to by pomogło
wyświetlacz wbudowałem w licznik
a wygląda to tak

Ostatnio zmieniony 4 sty 2009, o 12:22 przez bartekdw, łącznie zmieniany 2 razy.
Kto jest online
Użytkownicy przeglądający to forum: Obecnie na forum nie ma żadnego zarejestrowanego użytkownika i 8 gości
