Witam wszystkich.
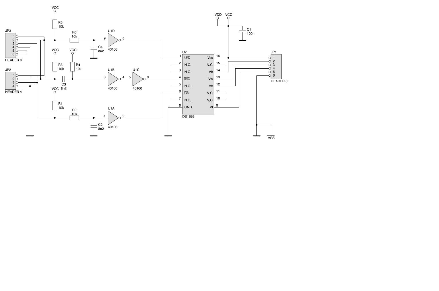
Mam jedno pytanie odnośnie tego kitu , nie dokońca rozumie jednego rozwiązania jakie przedstawił w nim autor , mianowicie chodzi mi o schemat jaki demonstruje podłączenie do tego potencjometru sygnału audio. Dla ułatwienia zamieszcze schemat idowy całości i schemat jak podłączyć sygnał audio do układu .
Otóż z tego co autor opisuje w projekcie udład DS1666 dziła jak potencjometr logrytmiczny , posiada także wyprowadzenia ( Vl początek drabinki rezystorów , Vh koniec drabinki rezystorów , i wyjście Vw odpowiada suwakowi ) tak jak w tradycyjnym potencjometrze , dlaczego nie rozumie dlaczego autor podłączył nużkę Vl i Vb do plusa zasilania układu ??
Może jestem w błędzie ale ja bym widział to troche inaczej ,  zamiast podłączać Vl i Vb z plusem to ja bym je podłączy z masą .
Pozdrawiam.
				 
Aktyw Forum
Zarejestruj się na forum.ep.com.pl i zgłoś swój akces do Aktywu Forum. Jeśli jesteś już zarejestrowany wystarczy, że się zalogujesz.
Sprawdź punkty Zarejestruj sięavt -5027 (audiofilski potencjometr elektroniczny)
Moderatorzy:Jacek Bogusz, Grzegorz Becker, procesorowiec, robertw, Moderatorzy
Ostatnio zmieniony 27 sie 2006, o 22:52 przez kufel_, łącznie zmieniany 3 razy.
				
			jeżeli chodzi o końcówke Vb to nie jestem do końca pewnien jaki ona ma wpływ na działanie ukladu,  w pdf producenta , jest opisane że wykorzystuje się ją przy napięciach od -5 do 0 V na wyjściu i wtedy podłącza się ją z dodatkowym napięciem -5V zresztą w artykule autor tez o tym wspomina , dlatego właśnie dziwne jest to że łaczy to wyjście z plusem zasilania 
dorzucam jeszcze schemat blokowy kostki ds1666 , chciałem tu zauwarzyć że nie ma na tym schemacie uwzglednionego wyjścia Vb co by mogło pomóc w tym przypadku
				
			dorzucam jeszcze schemat blokowy kostki ds1666 , chciałem tu zauwarzyć że nie ma na tym schemacie uwzglednionego wyjścia Vb co by mogło pomóc w tym przypadku
Kto jest online
Użytkownicy przeglądający to forum: Obecnie na forum nie ma żadnego zarejestrowanego użytkownika i 31 gości
