Aktyw Forum
Zarejestruj się na forum.ep.com.pl i zgłoś swój akces do Aktywu Forum. Jeśli jesteś już zarejestrowany wystarczy, że się zalogujesz.
Sprawdź punkty Zarejestruj sięUzupelnienia do projektu "komputer samochodowy" AVT434
Moderatorzy:Jacek Bogusz, Grzegorz Becker, procesorowiec, robertw, Moderatorzy
-
Daniel_GSM
- -

- Posty:4
- Rejestracja:16 paź 2005, o 09:44
- Lokalizacja:Małopolska
Jeśli chodzi o elementy smd może ktoś kupi co trzeba w takich ilościach jak sprzedają czyli po 100 sztuk i potem rozdzieli to. Napewno znajdą sie chętni do kupienia części, więc koszty sie zmniejszą
Pytanie do darekk
Swego czasu wysyłałem mailem propozycje modyfikacji układu dla silników diesla z układem 2 przepływomierzy. Czy może Kolega myślał coś w tym kierunku?
Pytanie do darekk
Swego czasu wysyłałem mailem propozycje modyfikacji układu dla silników diesla z układem 2 przepływomierzy. Czy może Kolega myślał coś w tym kierunku?
Płytka 24 zł z przesyłką
procesor 75zł z przesyłką
przetwornik drogi do FIATA SC 72,50zł
elementy smd 9zł
budowa 2,31zł
czujniki temperatury 11,20zł
złącze 10pin i 3 pin 6,50zł
Inne elementy 20zł
Całkowity koszt 220,51 zł
Komputer działa jak narazie poprawnie od 7 dni na biurku, zlicza sobie impulsy z generatorów (na próbę) mierzy temperature w domu i na polu. To wszystko co robi to narazie próby i testy, zamin niezrobie okablowania auta.
procesor 75zł z przesyłką
przetwornik drogi do FIATA SC 72,50zł
elementy smd 9zł
budowa 2,31zł
czujniki temperatury 11,20zł
złącze 10pin i 3 pin 6,50zł
Inne elementy 20zł
Całkowity koszt 220,51 zł
Komputer działa jak narazie poprawnie od 7 dni na biurku, zlicza sobie impulsy z generatorów (na próbę) mierzy temperature w domu i na polu. To wszystko co robi to narazie próby i testy, zamin niezrobie okablowania auta.
Kupilem 4 x taniej...procesor 75zł z przesyłką
Mozna zrobic na KMZ10B (koszt jakies 16zl) - wyjdzie zdecydowanie taniej. Moge zapoodac schemacik prostej aplikacji dla zainteresowanych, ktora na wyjsciu daje ladne "prostokąty".przetwornik drogi do FIATA SC 72,50zł
Czujnik przykalda sie do "zegara" predkosciomierza w samochodzie, ktore to, jak Wam moze wiadomo, dzialaja na zasadzie magnetycznej.
Ponadto ktos z kolegow mnie informowal ze zakupil taki przetwornik za 12 zl, nie mam na razie wiecej danych.
-
Daniel_GSM
- -

- Posty:4
- Rejestracja:16 paź 2005, o 09:44
- Lokalizacja:Małopolska
Komputer samochodowy
D kolegi "mikie"
Proszę zamieść ten schemat podłączenia czujnika do licznika.
Napisz w którym miejscu trzeba przyłożyć czujnik?
Chciałbym podłączyć komputerek do Matiza.
Proszę zamieść ten schemat podłączenia czujnika do licznika.
Napisz w którym miejscu trzeba przyłożyć czujnik?
Chciałbym podłączyć komputerek do Matiza.
Witam
Projekt tego Komputerka bardzo mi sie podoba ale mam jedno pytanko do autora i nie tylko .
Jaki jest koszt zrobienia takiego kompa?? mam teraz ograniczone fundusze i stąd to moje pytanko za wszystkie odpowiedzi z góry dziekuje i pozdrawaim
ralph
Kilka elementów takich jak procesor czy czujniki temperatury można zamówić na stronie producentów jako próbki (Sample) , mi już przysłali za fiko procki ADUC816 i ADUC836 , 2 czujniki temperatury DS18b20 i układ zerujący DS1819A , tak że jak ktoś chce zoszczędzić to polecam troche się pomęczyć .
Pozdrawiam
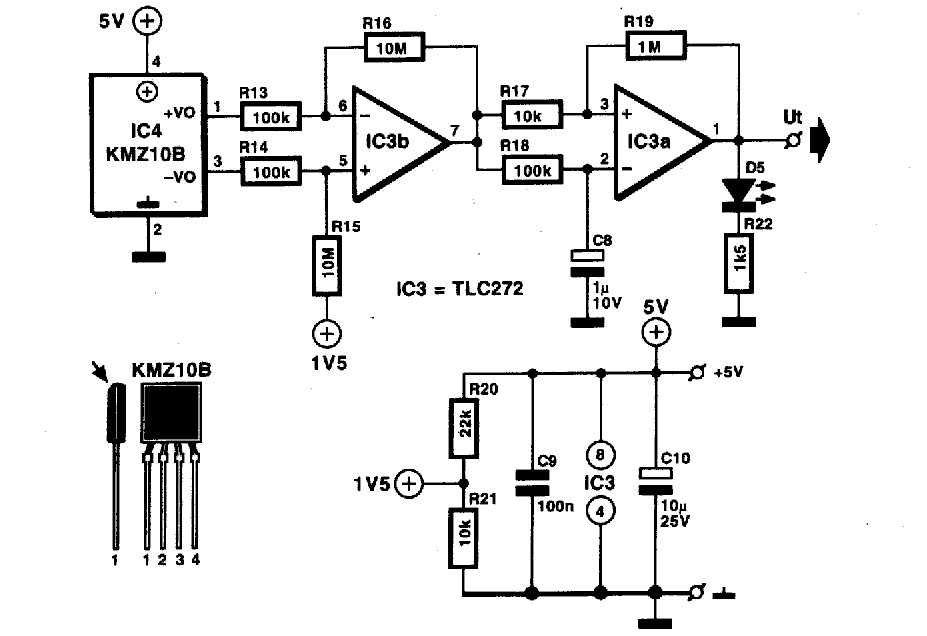
Przedstawiam schemacik aplikacji na KMZ10B.
Predkosciomierz, po krótce, to dwie magentyczne tarcze ustawione w jednej osi, jednak nie dotykajace sie. Wirujace pole magnetyczne jednej tarczy (napedzana linką) powoduje odpowiednie wychylenie sie tarczy ze wskazówką. Dlatego czujnik KMZ10B nalezy przylozyc od tylnej strony "zegarów" mozliwie najblizej tarczy predkosciomierza. Powinno to wygladac jak metalowa puszka - tam trzeba przylozyc czujnik. Niestety nei mialem nigdy okazji tego przetestowac wiec chetnie poslucham Waszych rad i komentarzy, jesli wykonacie ten ukladzik.
Predkosciomierz, po krótce, to dwie magentyczne tarcze ustawione w jednej osi, jednak nie dotykajace sie. Wirujace pole magnetyczne jednej tarczy (napedzana linką) powoduje odpowiednie wychylenie sie tarczy ze wskazówką. Dlatego czujnik KMZ10B nalezy przylozyc od tylnej strony "zegarów" mozliwie najblizej tarczy predkosciomierza. Powinno to wygladac jak metalowa puszka - tam trzeba przylozyc czujnik. Niestety nei mialem nigdy okazji tego przetestowac wiec chetnie poslucham Waszych rad i komentarzy, jesli wykonacie ten ukladzik.
Odejde od tematy czujnikow, cen ukladow itp. i zapytam o wersje komputerka do samochodu z gaznikiem
posiadam Golfika II i chetnie bym go zaopatrzyl w taki komputerek, nawet zubozony o pomiar zucycia paliwa. Aktualnie jezdrze na LPG, wiec wszelkie pomiary przeplywowe benzyny odpadaja bo benzynke stosuje bardzo malo i byloby to nieoplacalne
Za to pomiar zuzucia LPG by sie przydal, ale zapewne nie byloby to tanie rozwiazanie, wiec tez sobie odpuszczam
Co do pomyslow do modyfikacji i rozbudowy, to mozna by komputerek zaopatrzyc w komunikat o otwartych drzwiach/bagazniku/masce silnika. Jakby sie dalo jakos wrzucic jakies swiche, to komunikat o zapiecio pasow, ale to juz niekoniecznie
Co do pomyslow do modyfikacji i rozbudowy, to mozna by komputerek zaopatrzyc w komunikat o otwartych drzwiach/bagazniku/masce silnika. Jakby sie dalo jakos wrzucic jakies swiche, to komunikat o zapiecio pasow, ale to juz niekoniecznie
Re: Komputer samochodowy
WitamD kolegi "mikie"
Proszę zamieść ten schemat podłączenia czujnika do licznika.
Napisz w którym miejscu trzeba przyłożyć czujnik?
Chciałbym podłączyć komputerek do Matiza.
Matiz posiada zamontowany czujnik predkosci pojazdu czyli przejechanej drogi w liczniku jest zamontowany kontaktron
wiec nie potrzeba dodatkowego czujnika
pozdrawiam jarobo
[ Dodano: 28-10-2005, 14:08 ]
WitamPrzedstawiam schemacik aplikacji na KMZ10B.
Predkosciomierz, po krótce, to dwie magentyczne tarcze ustawione w jednej osi, jednak nie dotykajace sie. Wirujace pole magnetyczne jednej tarczy (napedzana linką) powoduje odpowiednie wychylenie sie tarczy ze wskazówką. Dlatego czujnik KMZ10B nalezy przylozyc od tylnej strony "zegarów" mozliwie najblizej tarczy predkosciomierza. Powinno to wygladac jak metalowa puszka - tam trzeba przylozyc czujnik. Niestety nei mialem nigdy okazji tego przetestowac wiec chetnie poslucham Waszych rad i komentarzy, jesli wykonacie ten ukladzik.
Co do czujnika
to można by zastosowac halotron np. z wentylatorka od chlodzenia procesora w komputerze czy zasilaczu
tego typu wentylatory posiadaja wlasnie halotrony w ukladzie sterowania
pozdrawiam jarobo
Komputer samochodowy
A w stacji dysków 3,5" przy silniku kręcącego dyskietką to nie są hallotrony?
Co do Matiza i kontaktronu to mnie zaskoczyłeś,nie wiedziałem o czymś takim.
Pewnie impulsy z kontraktronu podawane są do komputera w celu ograniczenia maxymalnej prędkości.
Czy dobrze myślę?
Wielkie dziękuje dla "Jarobo".
Co do Matiza i kontaktronu to mnie zaskoczyłeś,nie wiedziałem o czymś takim.
Pewnie impulsy z kontraktronu podawane są do komputera w celu ograniczenia maxymalnej prędkości.
Czy dobrze myślę?
Wielkie dziękuje dla "Jarobo".
Skoro nie potrzebujesz pomiaru zuzycia paliwa to w czym problem? Podlacz tylko czujnik predkosci tez pod wejscie wtrysku do komputerka, tak aby myslal ze paliwo jest zuzywane (jesli nie ma zuzycia paliwa to ktores tam funkcje nie dzialaja, np. zapisywanie trasy itp.).Odejde od tematy czujnikow, cen ukladow itp. i zapytam o wersje komputerka do samochodu z gaznikiemposiadam Golfika II i chetnie bym go zaopatrzyl w taki komputerek, nawet zubozony o pomiar zucycia paliwa.
[ Dodano: 28-10-2005, 16:06 ]
A w matizie masz taka potezna moc silnika ze az masz ograniczenie max. predkosci???A w stacji dysków 3,5" przy silniku kręcącego dyskietką to nie są hallotrony?
Co do Matiza i kontaktronu to mnie zaskoczyłeś,nie wiedziałem o czymś takim.
Pewnie impulsy z kontraktronu podawane są do komputera w celu ograniczenia maxymalnej prędkości.
Predkosc pojazdu czesto jest mierzona w samochodach z wtryskiem paliwa, jest to jeden z jakichs tam wspolczynnikow dla komputera ktory steruje praca wtryskow i dobiera odpowiednie parametry mieszanki itp itd. Dlatego tez w samochodach tego typu najczesciej takie czujniki są juz fabrycznie montowane.
[/quote]
A w matizie masz taka potezna moc silnika ze az masz ograniczenie max. predkosci???
Predkosc pojazdu czesto jest mierzona w samochodach z wtryskiem paliwa, jest to jeden z jakichs tam wspolczynnikow dla komputera ktory steruje praca wtryskow i dobiera odpowiednie parametry mieszanki itp itd. Dlatego tez w samochodach tego typu najczesciej takie czujniki są juz fabrycznie montowane.[/quote]
Tak w matizie jest ograniczenie prędkosci ustawione na okolo 140-150 km licznikowe, mi udalo sie jechac 145 i nastapilo odciecie, wiec odcina zapłon co by inne samochody mogly go wyprzedzić
pozdrawiam jarobo
[ Dodano: 28-10-2005, 22:21 ]
pozdrawiam jarobo
A w matizie masz taka potezna moc silnika ze az masz ograniczenie max. predkosci???
Predkosc pojazdu czesto jest mierzona w samochodach z wtryskiem paliwa, jest to jeden z jakichs tam wspolczynnikow dla komputera ktory steruje praca wtryskow i dobiera odpowiednie parametry mieszanki itp itd. Dlatego tez w samochodach tego typu najczesciej takie czujniki są juz fabrycznie montowane.[/quote]
Tak w matizie jest ograniczenie prędkosci ustawione na okolo 140-150 km licznikowe, mi udalo sie jechac 145 i nastapilo odciecie, wiec odcina zapłon co by inne samochody mogly go wyprzedzić
pozdrawiam jarobo
[ Dodano: 28-10-2005, 22:21 ]
kiedys bawilem sie przeróbką stacji 3,5" i byle tam halotronyA w stacji dysków 3,5" przy silniku kręcącego dyskietką to nie są hallotrony?
.
pozdrawiam jarobo
A jakie miales obroty silnika przy tej predkosci? Moze miales odciecie spowodowane osiagnieciem maksymalnych obrotow, a nie predkosci ?Tak w matizie jest ograniczenie prędkosci ustawione na okolo 140-150 km licznikowe, mi udalo sie jechac 145 i nastapilo odciecie, wiec odcina zapłon co by inne samochody mogly go wyprzedzić![]()
WitamA jakie miales obroty silnika przy tej predkosci? Moze miales odciecie spowodowane osiagnieciem maksymalnych obrotow, a nie predkosci ?
Co do obrotów silnika to nie jestem w stanie powiedziec (brak obrotomierza) ale po pracy silnika nie wygladały na bardzo wysokie
A modul ECM (elektroniczny moduł sterujacy praca silnika) sprawdza i blokuje max predkosc pojazdu nawet jest w module ECM opcja do podłączenia Brzęczyka ostrzegawczego przed przekroczeniem prędkości dla zainteresowanych styk 27 modułu
[ Dodano: 01-11-2005, 08:02 ]
Witam
Pytanko do Autora projektu czym bylo spowodowane zastosowanie ukladu DS1819A zamiast DS1814A czy tylko dostępnością ?
bo moze lepiej jednak zastosowac ten 5V biorąc pod uwagę zasilanie procesora 5V
The DS1814 5-Volt MicroMonitor and the DS1819 3.3V MicroMonitor monitor three vital conditions for a microprocessor: power supply, software execution, and external override.
pozdrawiam jarobo
Kto jest online
Użytkownicy przeglądający to forum: Obecnie na forum nie ma żadnego zarejestrowanego użytkownika i 29 gości

