Aktyw Forum
Zarejestruj się na forum.ep.com.pl i zgłoś swój akces do Aktywu Forum. Jeśli jesteś już zarejestrowany wystarczy, że się zalogujesz.
Sprawdź punkty Zarejestruj sięAVT - Generator przestrajany napięciem - układ lub PCB
Moderator:Jacek Bogusz
-
slashdotpl
- -

- Posty:4
- Rejestracja:4 kwie 2016, o 20:34
Niestety AVT nie ma już w sprzedaży ani układów, ani PCB. Czy ktoś może ma gdzieś w zasobach przedmiot, który może mnie zainteresować?
http://serwis.avt.pl/manuals/AVT184.pdf
Z góry dzięki,
Pozdrawiam.
http://serwis.avt.pl/manuals/AVT184.pdf
Z góry dzięki,
Pozdrawiam.
Ostatnio zmieniony 31 maja 2016, o 20:08 przez slashdotpl, łącznie zmieniany 1 raz.
Re: AVT-184 - generator przestrajany napięcie - układ lub PC
-
slashdotpl
- -

- Posty:4
- Rejestracja:4 kwie 2016, o 20:34
Re: AVT-184 - generator przestrajany napięcie - układ lub PC
Poszukuję PCB/układu zgodnego z AVT184, z głębokich zakątków magazynu lub ewentualnie projekt płytki PCB dla tego kitu. Czy może Eksperci EP byliby w stanie pomóc, zapewne materiały gdzieś się znajdują.
Re: AVT-184 - generator przestrajany napięcie - układ lub PC
Re: AVT-184 - generator przestrajany napięcie - układ lub PC
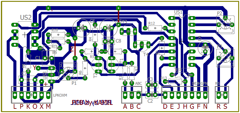
Zamieszczam projekt PCB (co prawda robiony na szybko), sprawdź czy wszystko się zgadza (niestety brak czasu), jeśli są jakieś błędy daj znać poprawię jePoszukuję PCB/układu zgodnego z AVT184, z głębokich zakątków magazynu lub ewentualnie projekt płytki PCB dla tego kitu. Czy może Eksperci EP byliby w stanie pomóc, zapewne materiały gdzieś się znajdują.
Pozdrawiam
- Załączniki
-
- PCB - ścieżki.pdf
- PCB - ścieżki
- (15.23KiB)Pobrany 315 razy
-
- PCB - opis.pdf
- PCB - opis
- (16.24KiB)Pobrany 361 razy
-
- PCB - montowanie.pdf
- PCB - montowanie
- (34.07KiB)Pobrany 325 razy
Re: AVT-184 - generator przestrajany napięcie - układ lub PC
Re: AVT-184 - generator przestrajany napięcie - układ lub PC
co ma Pan na myśli żeby inaczej poprowadzić plus zasilania??
R11 jest na plytce zwarty. Inaczej mowiac jest to masa. Za to R10 w zaleznosci mozna dolaczyc do (+) lub (-)
Zasilanie plus na plytce oznaczone kolorem czerwonym ma mozliwosc roznej konfiguracji (78L05) dlatego lepiej jest innaczej ja poprowadzic
Re: AVT-184 - generator przestrajany napięcie - układ lub PC
Re: AVT-184 - generator przestrajany napięcie - układ lub PC
racja mój błąd 
układ poprawiony
układ poprawiony
Re: AVT-184 - generator przestrajany napięcie - układ lub PC
Kto jest online
Użytkownicy przeglądający to forum: Obecnie na forum nie ma żadnego zarejestrowanego użytkownika i 22 gości
