Aktyw Forum

Zarejestruj się na forum.ep.com.pl i zgłoś swój akces do Aktywu Forum. Jeśli jesteś już zarejestrowany wystarczy, że się zalogujesz.

Sprawdź punkty Zarejestruj się

Wyłącznik ON / OFF (Szukam schematu-bramki przeżutnik CMOS)

Moderator:Jacek Bogusz

Oksy
-
-
Posty:12
Rejestracja:18 lut 2006, o 14:06
Lokalizacja:Polska
Wyłącznik ON / OFF (Szukam schematu-bramki przeżutnik CMOS)

Postautor: Oksy » 21 lut 2006, o 12:13

Witam wszystkich.

Bardzo pilnie poszukuję schemacika jedno przyciskowego wyłącznika ON/OFF,
realizującego taką funkcję:

1. Krótkie naciśnięcie przycisku – włącza ON (np. przekaźnik).
2. Długie naciśniecie tego samego przycisku – wyłącza OFF (np. przekaźnik).

Widziałem to już kiedyś w którymś z czasopism, najprawdopodobniej "Elektronika Praktyczna" lub "Elektronika dla Wszystkich". Niestety przekopałem całe archiwum "Elektroniki Praktycznej" i "Elektronika dla Wszystkich", nie znalazłem :-(.
Sądzę iż wyłącznik realizujący podane powyżej funkcje był częścią któregoś z projektów, lecz na pewno nie był to projekt jakiegoś wyłącznika (przejrzałem wszystkie projekty dotyczące wyłączników, nawet tych zmierzchowych :-) ).
Gdyby któryś z Was forumowiczów skojarzył taki układzik z nazwą artykułu, lub posiadał schemacik wyłącznika realizującego powyższe funkcje, to bardzo proszę o jakąkolwiek pomoc, może to być schemt, link do takowego lub nazwa czasopisma z tytułem projektu w którym zawarty jest taki wyłącznik (może ktoś też to czytał i w odróżnieniu ode mnie pamięta co czytał :-) ).

RcTomek
-
-
Posty:357
Rejestracja:18 lip 2005, o 17:28
Lokalizacja:Głogów / Wrocław

Postautor: RcTomek » 21 lut 2006, o 15:53

To jest chyba najprostrzy schemat (krótkie przyciśnięcie przycisku - włącz, ponowne krótkie przyciśnięcie przycisku - wyłącz):
Załączniki
on-off.JPG

Oksy
-
-
Posty:12
Rejestracja:18 lut 2006, o 14:06
Lokalizacja:Polska

Postautor: Oksy » 22 lut 2006, o 11:04

Witam i dzięki za odpowiedź, lecz mi chodzi o to aby wyłączenie następowało tylko i wyłącznie przy długim naciśnięciu przycisku ,aha i jeszcze dobrze by było gdyby przycisk był podłączony do masy układu (zwierał wejście do minusa zasilania).
Próbowałem to zrobić na bramkach układu 4093, konkretnie to na przerzutniku RS lecz jakoś nie za bardzo potrafię,
Pozdrawiam.

RcTomek
-
-
Posty:357
Rejestracja:18 lip 2005, o 17:28
Lokalizacja:Głogów / Wrocław

Postautor: RcTomek » 23 lut 2006, o 22:17

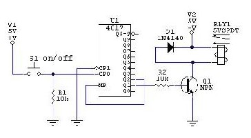
Spróbuj tak:
podłącz R1 do plusa zasilania i wstaw "inwerterek" (patrz rysunek) w miejsce połączenia S1 CP0. Wyjście Q2 podłącz do CP1. Weź jeszcze kostke 4060 (jeden z bitów wyjściowych) podłącz pod MR obydwu kostek, natomiast jej wejście zegarowe (CLK) podłącz do CP0 kostki 4017. Pamiętaj, żeby nie zostawić "luzem" (niepodłączonych) wejść układów CMOS - najlepiej podłączyć je przez rezystor 1-10kOhm do masy lub plusa (załeży jaki stan chcemy utrzymać na wejściu).
Załączniki
inwerter.JPG
inwerter.JPG (4.59KiB)Przejrzano 5847 razy

Oksy
-
-
Posty:12
Rejestracja:18 lut 2006, o 14:06
Lokalizacja:Polska

Postautor: Oksy » 24 lut 2006, o 17:29

Dzięki wszystkim za pomoc.
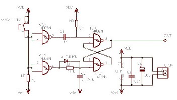
Ostatnio podsunięto mi inny troszeczkę pomysł, a mianowicie na scalaku 4093. Jeszcze tylko sprawdzę czy działa, i jak tak, to będzie super :-).
Pozdrawiam i dzięki za zainteresowanie :-).
Załączniki
Wył.[ON.-.zwłoczny.OFF]_3.JPG

Wróć do „Poszukuję / kupię”

Kto jest online

Użytkownicy przeglądający to forum: Obecnie na forum nie ma żadnego zarejestrowanego użytkownika i 20 gości